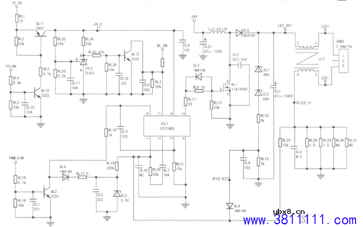
一台长虹LED32C2000i型机,上电后背光闪一下黑屏,不能开机的维修。 分析检修:黑屏肘,测]CU25D-IM6300型电源板输出的12V电压正常,但在二次开机时12V、24V电压都下降,且不能开机。检查开关电源无故障,断开主板送入的BL-ON信号,使背光电路停止工作,这时能开机,且12V、24V电压正常,说明背光电路有故障。 该机由PWM脉宽调制芯片UTC1869(ICL1)和QL1、LL2、DL5,LL3等组成背光自举升压电路,如图5所示。ICL1①脚为多功能信号输入端,一是自举电路的反馈信号输入,背光灯供电经ZL1、ZL2降压,取样电阻虹12、RL13分压,DL6隔离后送入①脚;二是背光灯工作电流检测输入,平衡电感LL3③一④绕组的感应电压通过RL25接入①脚;三是亮度控制信号输入,主板送来的背光亮度控制PWM信号经QL2倒相放大后,通过DL4、虹17、虹19送入①脚。①脚内接0.21V基准电压误差比较放大器,反馈信号经比较放大器放大后再与OSC振荡信号比较,一起控制⑤脚输出驱动信号脉宽,以控制QL1开/关占空比,最终实现对LL2f诸能时间的控制。②脚为比较误差放大器输出端,又经电容CL7反馈回①脚,对输入的误差信号进行补偿调整。ICL1⑥脚为供电端,在PS-ON信号(电源启动)的控制下,12V电压通过QL11接入⑥脚。ICL1⑦脚为BL_ON信号输入端,同时外接由ICL2与QL12组成的12.3V欠压保护电路。当12.3V电压正常肘,也32、RL33对12V分压所得电压高于2.5V时,ICL2的A、K极导通,QL12截止,不影响⑦脚BLON信号输入;当12.3V电压大幅下降时,ICL2的R极电压低于2.5V时,ICL2截止,QL12导通,⑦脚电压被拉低,ICL1停止工作。ICL1⑧脚为内部5V基准电压形成输出端。 为快速判定故障,决定采用强制启动电源组件方法:短接QL10的c、e极,拆下QL12及QL2,将BLON端与ICL1⑧脚相连,通电开机,监测ICL1⑧脚在开机瞬间有5V电压,随后下降,背光灯仍不亮,怀疑ICL1异常,换新ICL1后试机,故障排除。 提示:该型彩电背光电源故障较多,大多数原因是IC下部固定肢漏电引起电源板带载差。另外,背光芯片ICL1①脚外接背光亮度控制或供电取样电路中的电阻固定胶漏电也较常见,实修时可先清除上述元件的固定肢,然后再检测。
|
相关热词:#液晶维修
电场激活原位掺杂平面光伏型胶体量子点红外...
时间:2026-03-09
什么是硅片或者晶圆?一文了解半导体硅晶圆
时间:2026-03-09
集成电路的几纳米代表了什么?
时间:2026-03-09
金刚石基GaN问世 化合物半导体行业进入第三...
时间:2026-03-09
实用模拟电路小常识浅析
时间:2026-03-09
寄存器是什么?怎么操作寄存器点亮LED灯?
时间:2026-03-09
一文详解MOS管驱动电路拓扑的设计
时间:2026-03-09
汽车芯片业应汲取的教训
时间:2026-03-09
半导体光刻工艺 光刻—半导体电路的绘制
时间:2026-03-09
电阻的原理和作用 电阻色环识别图 电路中电...
时间:2026-03-09
豆浆机更换电机全过程
时间:2026-03-09
电信 IPTV 常见故障排除方法与检修实例 (三...
时间:2026-03-08
三相电的相序 怎样才能分辨ABC
时间:2026-03-09
电气电工专业就业前景,如果再给你一次机会...
时间:2026-03-09
TCL王牌 LE50D8810型液晶电视图像抖动故障应...
时间:2026-03-09
分享一下解决TV远程各种问题的工具方法,你...
时间:2026-03-09
采用TP.VST69T.PB901主板的一台长虹LD32U31...
时间:2026-03-09
格兰仕G90F25CN3LV-Q6(GO)变频 微波炉,按启...
时间:2026-03-09
九阳电压力锅维修过程
时间:2026-03-09
美的电磁炉一机多“病”的“医治”
时间:2026-03-09