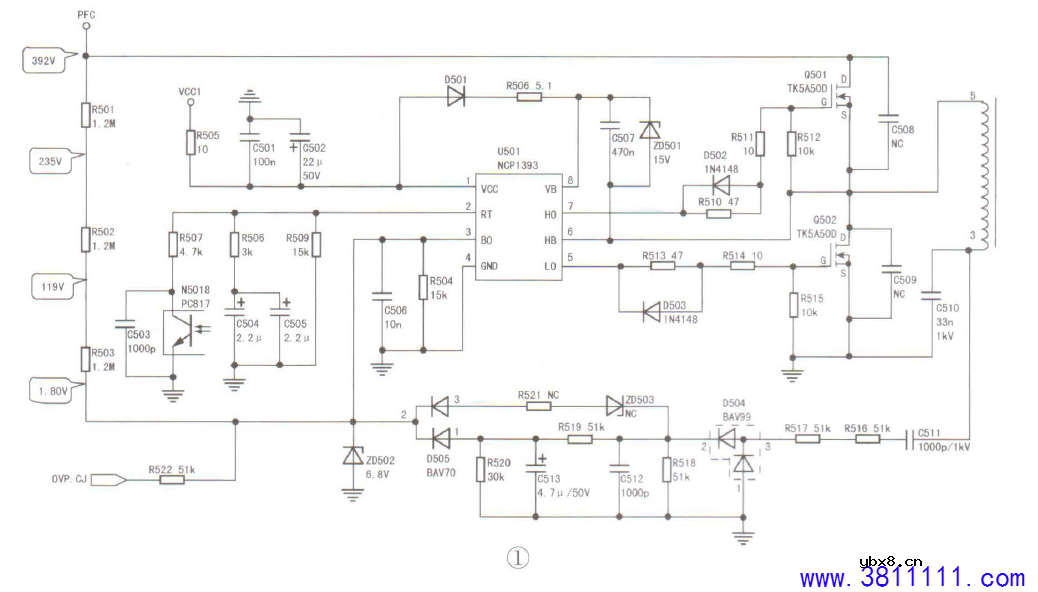
HSL60D-12M7 110-1型电源板不定时黑屏故障分析 长虹UD49C6000iD 、UD49C6000iD (LJM2) 、UD49C6080iD 、UD55C6080iD等型液晶彩电配用有HSL60D - 12M7 110-1 二合一电源组件,实修中发现,这些型号的液晶彩电容易出现不定时黑屏故障,现将故障原因与解决办法总结如下, 供同行参考。 1.背光驱动电压(LED+ )的形成电路异常引起保护 此种情况的具体表现为:二次开机后+12.3V 、24Va 输出电压正常,但LED+背光供电在开机瞬间较高,然后迅速下降(正常值约为63.5V) 。该二合一电源使用半桥PWM 控制器NCP1393( U501) 形成LED+ 电压,如图1 所示。U501 ①脚是供电端,该脚电压在未启动时约为13.8V ,启动后电压约为11V。当测得⑧脚电压为205V (未启动时约为14 .2V) ,⑤脚电压为4.78V肘,即可判定IC 己启动。 该电源组件背光驱动电路出现不起振、自动停振的原因大都是U501 ③脚电压异常所致。 U501③脚是闭锁检测端,当该脚电压超过2V 或低于lV 时,芯片将进入过压锁闭或掉电/ 欠压锁闭状态,芯片停振。 实修时,先将万用表红表笔与U501 ③脚相接,然后通电二次开机,观察电压读数,正常电压应由3.8V 降到1. 8V ,若电压一直高于1. 8V ,则说明R501~R503 有漏电现象,或交直流反馈检测隔离电容C511( 1 000pF/ 1kV)所在支路异常。 提示:图1 中标注有R501~R503 的检测电压正常值,若实测值偏高正常值较多,则先拆下R501~R503 ,清除印制板上和电阻下面的红胶,然后将电阻翻转一面进行焊接;若仍不能排除故障,则检查C511 及其支路,最后更换U501 。在焊接U501 前,同样需将IC 下方的红肢清理干净。 2.背光驱动电流(LED- )的控制电路异常引起保护 此种情况的具体表现为二次开机后+12.3V 、24Va 输出电压正常, LED+ 背光供电为正常的63.5V ,但背光不亮或瞬间亮一下。这时需检测灯串负端的驱动控制电路。该电源组件采用U702(CAT4026 )对12 路LED 灯串进行电流控 制,导致背光保护的原因主要有以下两点: (1 )CAT4026⑩脚(OCA) 是背光开路检测端,正常电压约为0 .47V( 测试时会导致芯片保护) 。当该脚电压超过一定值时,芯片进入保护状态。若背光开路, LED+ 电压会升高, R720 两端电压升高,导致芯片OVP保护。 提示:在遇不确定性因素导致电源组件保护时,可除去分压电阻R718 、R719 下面的红胶,并翻转一面焊接。 (2 )CAT4026 ②脚(SCA) 是灯串短路检测端,当该脚电压超过一定值肘,芯片会进入保护状态。该脚外国稳压二极管型号为ZD701 ,早期安装的是6.8V 稳压二极管,后期为了提高检测灵敏度,安装的是普通二极管1N4148( 反向装入) 。实修时,可将1N4148 更换为5.5V~7.2V 稳压二极管。 实修时,若怀疑灯串短路保护,可断开电阻R717 ,再拔掉主板与T - CON 板之间的上屏线后通电,若背光亮,则测量各路LED- 的电压,正常时LED- 电压约为6V~8V。若某一路LED 电压不正常,则说明该路LED 灯串存在故障。 3.二次开机时+12.3V 、24Va 电压下跌CAT4026 ⑩脚(OCA) 检测到灯串开路(LED+ 电压升高)后,会从19脚输出低电平的错误指示信号;⑧脚(SCA)检测到灯串短路后,会从17脚输出低电平的错误指示信号。这两路信号短接在一起形成FLT 信号,若该信号为低电平,则三极管Q706 导遇,输出高电平的OVP 信号,送往过压保护电路,如图2 所示。这时Q405 及光耦N302 导遇,主电源芯片U402 (NCP1271A )停止工作,从而出现二次开机后+12.3V 、24Va 电压下跌的故障现象。
修复后组件老化测试方法:该电源组件PCB上LED+ 标注为65V ,带屏模组灯串时电压为63.5V 左右,总共带有12 路LED 灯串,每一路电流为110mA。老化时,可将电源组件上12 路灯串LED -端短接到一起,在LED+端与LED 一端间接入功率不小于100W 、阻值为47Ω~51Ω的负载进行老化。 |
相关热词:#液晶维修
电场激活原位掺杂平面光伏型胶体量子点红外...
时间:2026-03-09
什么是硅片或者晶圆?一文了解半导体硅晶圆
时间:2026-03-09
集成电路的几纳米代表了什么?
时间:2026-03-09
金刚石基GaN问世 化合物半导体行业进入第三...
时间:2026-03-09
实用模拟电路小常识浅析
时间:2026-03-09
寄存器是什么?怎么操作寄存器点亮LED灯?
时间:2026-03-09
一文详解MOS管驱动电路拓扑的设计
时间:2026-03-09
汽车芯片业应汲取的教训
时间:2026-03-09
半导体光刻工艺 光刻—半导体电路的绘制
时间:2026-03-09
电阻的原理和作用 电阻色环识别图 电路中电...
时间:2026-03-09
豆浆机更换电机全过程
时间:2026-03-09
电信 IPTV 常见故障排除方法与检修实例 (三...
时间:2026-03-08
别等到连技术工人都没了,但技术工人的待遇...
时间:2026-03-09
三相电的相序 怎样才能分辨ABC
时间:2026-03-09
TCL王牌 LE50D8810型液晶电视图像抖动故障应...
时间:2026-03-09
MT23机芯特别之处
时间:2026-03-09
康佳35018270三合一板电源+背光灯电路原理与...
时间:2026-03-09
分享一下解决TV远程各种问题的工具方法,你...
时间:2026-03-09
创维LED液晶彩电168P-P65EQF-00电源板原理与...
时间:2026-03-09
杀菌消毒紫外线光源和灯具应用指南
时间:2026-03-09