开机过程中的电路各点电压测量:
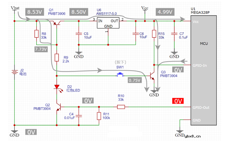
在关机状态下,通过实测,我们可以得到以下电路各点的电压数值

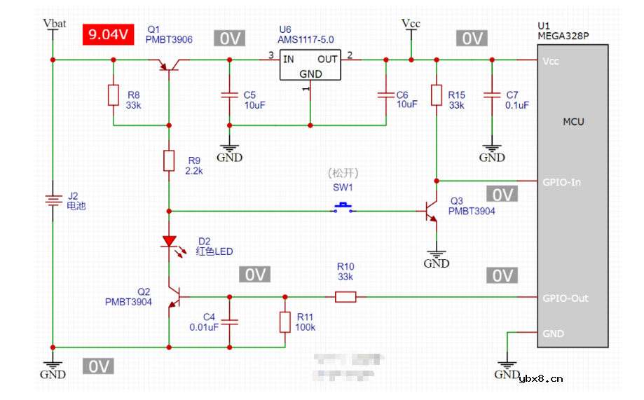
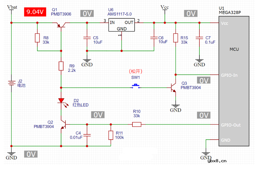
在关机状态下,电池电压Vbat的值为9.04V,三极管Q1、Q2和Q3都处于不导通的状态。因此,整机的功耗为0。
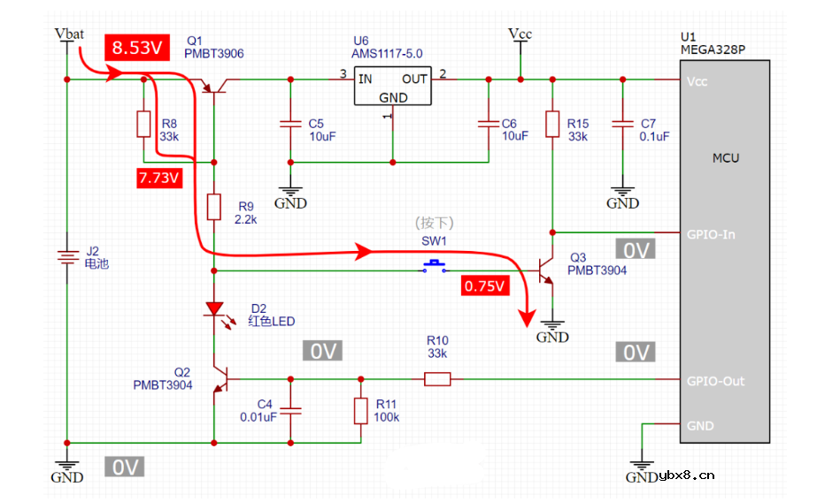
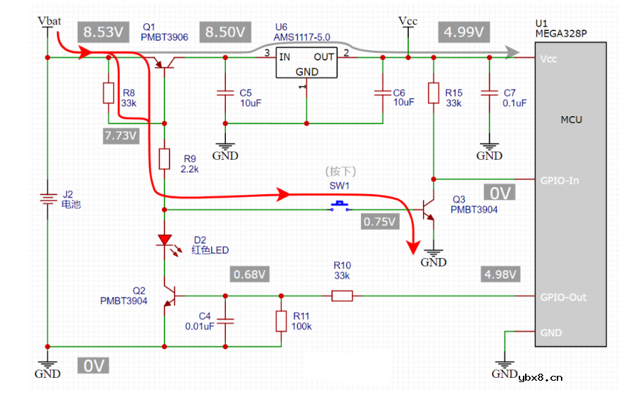
在关机状态下,当按下按键SW1时,形成了以下电路路径:

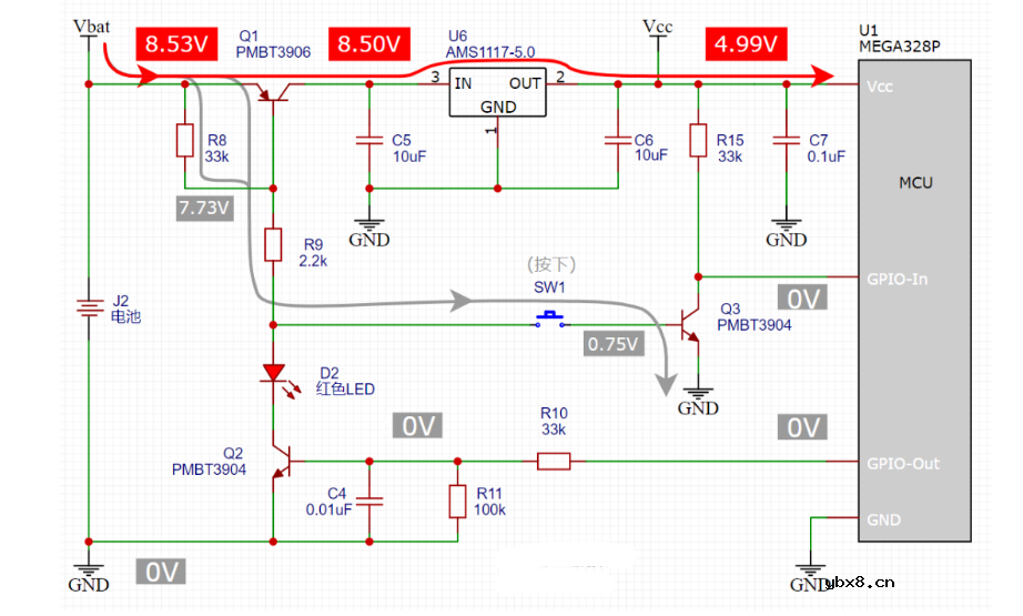
在按下按键SW1时,三极管Q1的Vbe为7.73V - 8.53V = -0.80V。由于Vbe的值为负,说明三极管Q1处于饱和导通状态。此时,稳压芯片U6将电池电压稳压到4.99V,并将该电压输出给主控芯片U1。

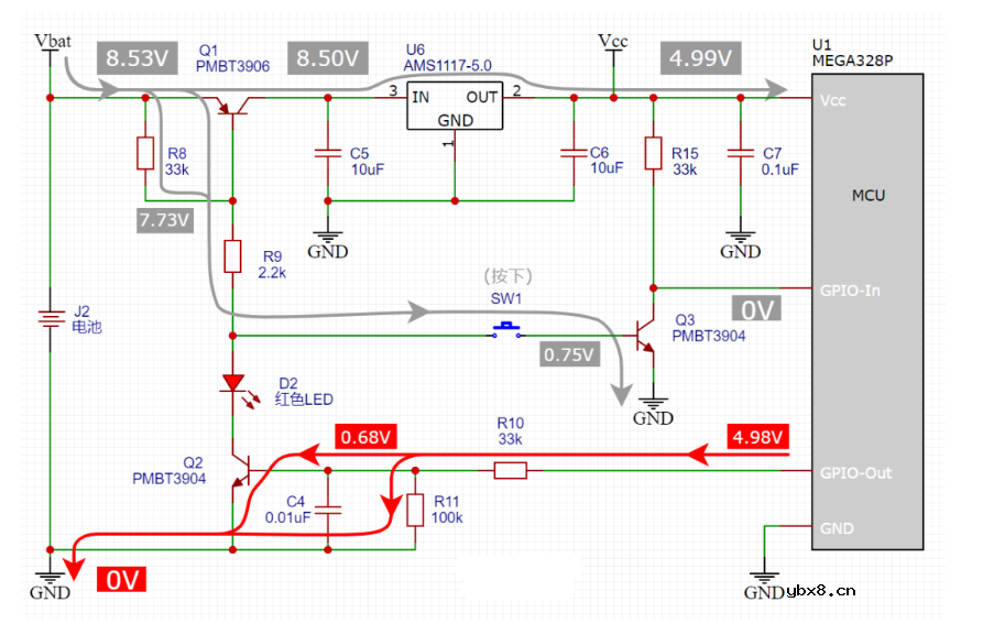
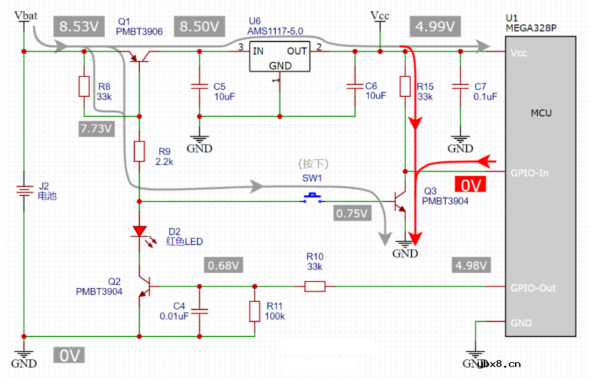
在主控芯片U1上电后,由于GPIO-Out引脚初始状态为高电平,因此会立即打开三极管Q2。具体来说,GPIO-Out引脚输出的高电平信号使得三极管Q2的基极电压升高,从而导致三极管Q2的导通。

在三极管Q2打开并处于饱和导通状态时,按键SW1可以松开,因为此时已经完成了上电开机的全过程。此时,电路已经启动,主控芯片U1开始控制整个系统的工作。

2.关机过程
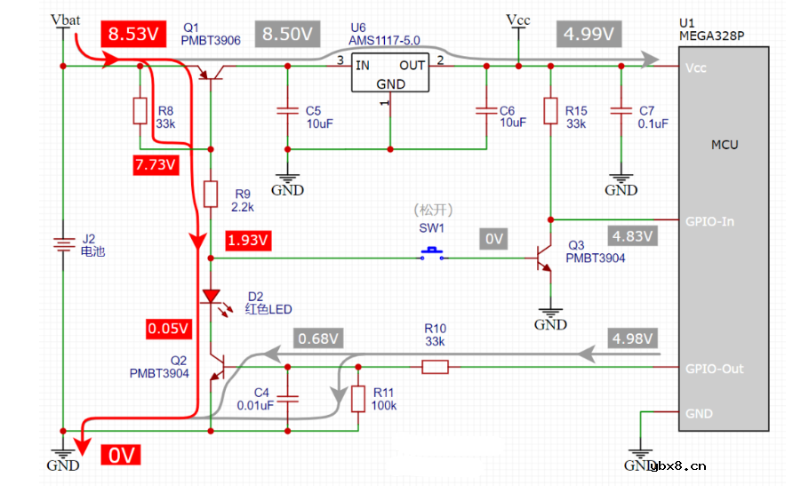
在开机状态下,当松开按键时,主控芯片的GPIO-In引脚会维持高电平4.83V。这是因为按键SW1连接在主控芯片的GPIO-In引脚和GND引脚之间,当按键未被按下时,GPIO-In引脚通过电阻和GND引脚连接,此时GPIO-In引脚检测到的电压为高电平4.83V。这个高电平信号表示系统处于开机状态。

当按下按键的时候:

由于三极管Q3处于饱和导通状态,主控芯片U1的GPIO-In引脚被拉到低电平0V。这意味着系统处于关机状态或者被强制关机。

当主控芯片U1检测到按键被按下时,GPIO-Out引脚会输出低电平0V。这个低电平信号会触发关机电路,从而关闭整个电脑系统。

当按键SW1被松开后,系统断电,各个硬件设备停止工作,完成关机的全过程。此时,电路各点的电压值也会发生变化,例如电池电压Vbat会逐渐降低,三极管Q1、Q2、Q3等元器件也将处于不导通状态,整机的功耗也会降低到0。

至此,我们详细分析了的一键开关机电路的原理。通过理解这个电路的工作过程,我们可以更好地理解计算机开机和关机的基本原理。
在关机状态下,整个电路处于断路状态,所有负载都与电源断开,因此电池不对外供电。因此,关机状态下的功耗为0,或者说几乎为零。
然而,我们常说“几乎为零”,这是因为尽管三极管在关机状态下处于不导通状态,但它们可能存在微弱的漏电流。这些漏电流非常小,可以忽略不计。因此,我们可以认为在关机状态下,功耗几乎为零。
海信直流变频空调通电后,整机无任何反应的...
时间:2026-03-09
二合一电源OB5269CP+AP3041方案 --原理与维...
时间:2026-03-09
夏普LCD-52UE20A液晶电视黑屏故障检修
时间:2026-03-09
乐视超级电视超3X55的检修(上)
时间:2026-03-09
话说过零检测电路的作用
时间:2026-03-09
55寸游戏机液晶屏改装电视(附带主板程序和...
时间:2026-03-09
创维42L28RM液晶电视开机后蓝屏故障维修
时间:2026-03-09
液晶电源管理芯片MP3398A是一款具有4个电流...
时间:2026-03-09
海尔LS49H510X液晶电视开机不到一分钟后自动...
时间:2026-03-09
先锋LED-32B700S液晶电视开机指示灯亮但无图...
时间:2026-03-09
使用过滤器电容器和诱导器来抑制受辐射的EM...
时间:2026-03-05
LED固晶机龙头直面“寒冬”
时间:2026-03-05
玻璃釉电容器的结构与特点
时间:2026-03-05
电容器入门教程
时间:2026-03-05
分析一个工作中常用的带有放大功能的高精度...
时间:2026-03-05
关于STM32WL LSE 添加反馈电阻后无法起振的...
时间:2026-03-05
压敏电阻爆裂的原因分析
时间:2026-03-05
暑期买元器件下单立减还送华为P30pro
时间:2026-03-05
电阻的标称阻值和允许偏差
时间:2026-03-05
石英灯电子变压器电路原理
时间:2026-03-06