想通过红外发射管取信号。拆开看了下,红外发射管一端直接接地,另一端通过一个三极管接VCC。
因为遥控器不带背光,晚上开遥控器的时候需要开灯才可以看清,所以想自己加个背光,用起来方便点。
要求是:
供电为两个AA电池(3V)。
待机低功耗。
延时5秒左右关闭,关闭时“干脆利落”,因为自己之前做过锂电池供电单按键的开关,延时后有一段时间会微亮,过很久才会完全关闭,用在这里肯定不合适了。
不干扰发射管正常工作自己有常见的容阻,三极管只有8050和8550,电路是越简单越好。
电路效率无所谓,只要低待机功耗就好。另外想把遥控器改锂电池,手头有不少100MAH的小锂电池,想改到遥控器上,不知道能不能做一个低待机功耗的锂电池降压电路,吧锂电池降压到2个1.5V电池的电压范围内?
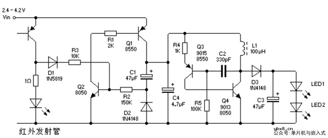
如果把原来的干电池换成使用锂电池,电路会比较简单:

注意红外发射管最好串联一个限流电阻,锂电池的内阻比较小,放电电流较大。
今天实际测试了一下,使用10uF 延时电容,大概在3秒,换成22uF电解,延时时长约8 ~ 10秒。
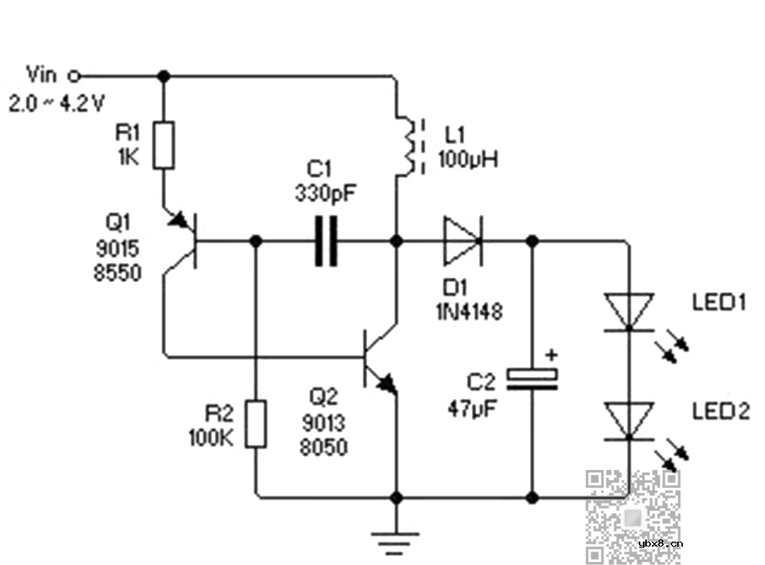
如果还是使用普通AA 电池供电,白光二极管会亮度不足,需要增加升压驱动电路。
升压电路使用节能灯小磁环自制的升压变压器:

可以驱动两只或三只白光LED 串联。
或者使用成品电感制作:

把上面的电路组合以后的背光延时驱动电路:

审核编辑:汤梓红
相关热词:
详解卡尔曼滤波原理
时间:2026-04-23
什么是IMU(惯性传感器)
时间:2026-04-23
编码器是什么?编码器有哪些分类?
时间:2026-04-23
电容器颜色代码
时间:2026-04-23
简述ESD的原理和测试
时间:2026-04-23
介电常数是什么意思
时间:2026-04-23
影响介电常数的因素有哪些?
时间:2026-04-22
关于电流互感器基础知识介绍
时间:2026-04-22
开关电源的工作原理及特性
时间:2026-04-22
绝缘栅双极型晶体管(IGBT)外形、等效结构与...
时间:2026-04-22
基于逻辑门的构成解释如何完成任意逻辑的管...
时间:2026-03-08
彩灯电路
时间:2026-03-05
NE555的有趣电路设计分享
时间:2026-03-08
三相异步电动机原理
时间:2026-03-04
光耦在电子电路中作用、关键参数详解
时间:2026-03-08
三相异步电动机的拆装详讲
时间:2026-03-04
从0学电路,万用表演示测量三极管方法
时间:2026-03-08
电动机单线远程正反转控制电路图
时间:2026-03-04
H桥电机驱动电路解析
时间:2026-03-08
转角测量电路
时间:2026-03-05