作者:Robert Lee and Walt Kester
非色散红外(NDIR)光谱通常用于检测气体和测量二氧化碳(例如,一氧化碳和二氧化碳)的浓度。红外光束穿过采样室, 样品中的每个气体成分吸收一些特定的频率 的红外线。通过测量吸收的红外量在适当的 频率,可以确定气体成分的浓度。这 据说技术是非色散的,因为通过的波长 通过取样室不预过滤,而是用滤光片 在探测器前面消除除波长以外的所有光,其中 选定的气体分子可以吸收。
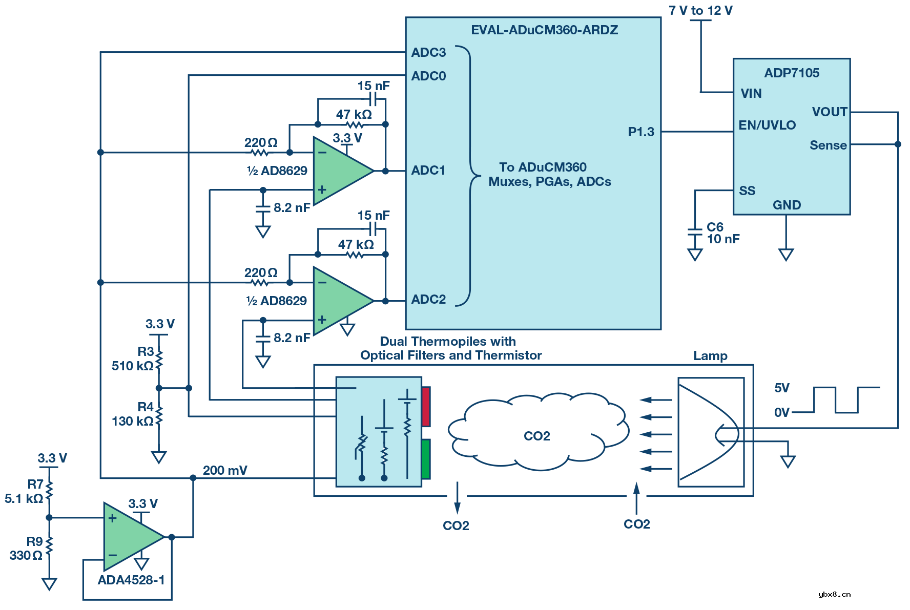
图1所示电路是基于热电堆的完整气体传感器 使用 NDIR 原则。该电路针对 CO2 检测进行了优化,但可以 还可以通过以下方式精确测量大量气体的浓度 使用带有不同滤光片的热电堆。
印刷电路板 (PCB) 采用 Arduino 屏蔽外形设计 以及与EVAL-ADICUP360 Arduino兼容平台板的接口。 信号调理通过AD8629和低噪声放大器ADA4528-1以及ADuCM360精密模拟微控制器实现。 包含可编程增益放大器、双通道 24 位 Σ-Δ 模数转换器 转换器 (ADC) 和 ARM Cortex-M3 处理器。
热电堆传感器由大量热电偶组成 通常串联连接,或者不太常见的是并联连接。输出 串联热电偶的电压取决于温度 热电偶结和基准电压源之间的差异 结。这个原理被称为塞贝克效应,因为它的发现者, 托马斯·约翰·西贝克。
该电路使用运算放大器AD8629来放大热电堆传感器 输出信号。热电堆的输出电压相对较小(从 数百微伏到几毫伏)需要高增益,非常 低失调和漂移,避免直流误差。高阻抗(通常 84 kΩ)的热电堆需要低输入偏置电流,以最小化 误差,AD8629偏置电流典型值仅为30 pA。非常低 随时间和温度的漂移消除了额外的误差,一旦 温度测量已校准。脉冲光源 与 ADC 采样速率同步,最大限度地减少了由以下原因引起的误差 低频漂移和闪烁噪声。
AD8629在1 kHz时仅具有22 nV/√Hz电压噪声频谱密度, 小于37 nV/√Hz的热电堆电压噪声密度。
AD8629还具有5 fA/√Hz的极低电流噪声频谱密度 典型频率为 10 Hz。该电流噪声流过84 kΩ热电堆 在 10 Hz 时仅贡献 420 pV/Hz。

图1.NDIR气体传感电路(原理示意图:未显示所有连接和去耦)电路说明。
200 mV共模电压由低噪声放大器缓冲 ADA4528-1,NTC和热电堆信号输出符合要求 ADuCM360缓冲模式输入—AGND + 0.1 V至大约 AVDD − 0.1 V,用于ADuCM360 ADC缓冲模式输入。CN-0338 Arduino 屏蔽板可与其他类型的 Arduino 兼容 仅具有单输入ADC的平台板。
电路斩波频率可为0.1 Hz至5 Hz,由软件选择。 低压差稳压器ADP7105产生稳定的5 V输出电压 驱动灯,并由ADuCM360打开和关闭。软启动 ADP7105的特性消除了冷启动时的浪涌电流 灯。
ADuCM360内置双通道、24位Σ-Δ型ADC,用于同步采样 双元件热电堆,可编程速率为 3.5 Hz 至 3.906 kHz。 NDIR 系统中的数据速率限制在 3.5 Hz 至 483 Hz 之间,以获得最佳效果 噪声性能。
热电堆检测器工作原理
要了解热电堆,回顾基本理论是有用的 的热电偶。
如果两种不同的金属在高于绝对零度的任何温度下连接, 它们之间存在电位差(它们的热电电动势或 接触电位),这是结温的函数 (参见图2中的热电EMF电路)。
如果两根导线在两个地方连接,则形成两个结(请参阅 连接到图2中负载的热电偶)。如果两个交汇点位于 不同的温度,电路中有一个净电动势,电流流动 由EMF和电路中的总电阻决定(见图2)。 如果其中一根导线断断,则断线两端的电压等于 电路的净热电电动势,如果测量该电压,它可以 用于计算两个结点之间的温差 (参见图2中的热电偶电压测量)。记得 热电偶测量两个之间的温差 结,而不是一个结点的绝对温度。温度在 测量结只有在另一个温度下才能测量 结(通常称为参考结或冷结)是已知的。
然而,测量热电偶产生的电压并不容易。 假设电压表连接到第一个热电偶 测量电路(见实用热电偶电压测量 在图2中显示了冷端)。连接到电压表的电线 在它们附着的地方形成进一步的热电偶。如果这两个附加 结点处于相同的温度(无关紧要 温度),中间金属定律指出它们不产生净 对系统总电磁场的贡献。如果它们处于不同的温度, 它们引入了错误。因为每一对不同的金属 触点产生热电电动势——包括铜/焊料、科瓦尔/ 铜(科瓦尔是用于IC引线框架的合金)和铝/科瓦尔 (在IC内部的键合处)——这个问题在实际中更加复杂 电路,并且有必要格外小心,以确保所有 热电偶周围电路中的结对,测量除外 和参考结本身处于相同的温度。

图2.热电偶原理。
热电堆由大量热电偶的串联连接组成, 如图3所示。与单个热电偶相比, 热电堆产生更高的热电电压。

图3.由多个热电偶构成的热电堆。
在NDIR应用中,脉冲和滤波红外光应用于系列 连接的活动结点;因此,液络部被加热,其中 转弯产生小的热电电压。参考温度 结是用热敏电阻测量的。
许多气体具有永久或非永久分离的中心 正电荷和负电荷。气体能够吸收特定频率 在红外光谱中,可用于气体分析。 当红外辐射入射到气体上时,原子的能量状态 当波长 的红外线与分子的固有频率或共振相匹配。
对于大多数红外气体传感应用,目标的身份 气体是已知的;因此,几乎不需要气体光谱法。然而 应用程序必须处理一定量的交叉敏感度 在不同气体之间,如果它们的吸收线重叠。
二氧化碳在 4200 nm 和 4320nm,如图4所示。

图4.二氧化碳 (CO2) 的吸收光谱。
红外光源的可用输出范围和吸收光谱 水也决定了感应波长的选择。水上表演 在 3000 nm 以下以及 4500 nm 和 8000 nm 之间具有很强的吸收作用。任何检测这些区域气体谱线的尝试都是 如果存在水分(高湿度),则受到强烈干扰 目标气体。图5显示了二氧化碳的吸收光谱 覆盖着水的吸收光谱。(所有吸收数据均为 取自 HITRAN 数据库)。

图5.二氧化碳与水叠加的吸收光谱。
如果将红外光施加到装有一对光学元件的双热电堆探测器上 滤光片,使一个滤光片以 4260 nm 为中心,另一个以 3910 nm 为中心, 二氧化碳的浓度可以从 两个热电堆电压。驻留在吸收内的滤光片 通道用作检测通道和驻留的滤光片 吸收光谱外用作参考通道。测量 消除由灰尘或辐射强度降低引起的错误 通过使用参考通道。重要的是要注意,有 在 3910 nm 处没有气体吸收线,使其成为 参考通道。
NDIR传感中使用的热电堆具有相对较高的内阻 50 Hz/60 Hz电源线噪声会耦合到信号路径中。热电堆 源阻抗约为 100 kΩ,导致热 噪音主导系统。例如,热电堆检测器 图1中选择的系统具有37 nV/√Hz的电压噪声密度。 通过最大化来自探测器的信号量并使用 电路中的增益较小,因此可以确保 气体测量系统。
最大化来自热电堆检测器的信号的最佳方法是使用 具有高反射特性的样品室,可确保 探测器吸收从源而不是腔室发射的辐射 本身。使用反射室减少辐射量 被腔室吸收还可以减少消耗的电量 通过系统,因为可以使用功率较小的辐射源。
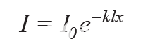
NDIR气体吸收的比尔-朗伯定律
主动探测器上的红外强度根据 称为比尔-朗伯定律的指数关系:

其中:
I 是目标气体中的强度。
我0是零气体中的强度。
k 是特定气体和过滤器组合的吸收系数。
l 是灯和探测器之间的等效光程长度。
x 是气体的浓度。
对于有源检波器输出,有相应的输出电压 变化,V0– V:

其中:
FA是吸光度分数。
五0是零气体的输出。
V 是目标气体的输出。
重新排列和组合前两个方程得到

如果 k 和 l 保持不变,则可以绘制 FA 与 x 的关系图,如图 6 所示 (其中 kl = 115、50、25、10 和 4.5)。FA 的值随着 c 的增加而增加,但 最终在高气体浓度下饱和。

图6.kl = 4.5, 10, 25, 50, 115 的典型吸光度分数。
这种关系意味着对于任何固定设置,能够解决 低浓度时气体水平的变化比高浓度时更好。 但是,可以调整k和l以提供最佳吸光度 用于所需的气体浓度范围。这意味着长光学 路径更适合低气体浓度和短光学 路径更适合高气体浓度。
下面介绍必要的两点校准程序 使用理想的比尔-朗伯方程确定 kl 常数。 如果 b = kl,则

校准的第一部分需要应用低浓度的 CO2 气体(或纯氮,即 0% 浓度的 CO2 气体)到 传感器组件:
做MO6是低浓度气体中有源检测器的峰峰值输出。
裁判MO6是参考检测器的峰峰值输出,处于低电平 浓缩气体。
TMO6是低浓度气体的温度。
校准的第二部分需要应用已知浓度的 CO2 气体 (x卡尔) 到程序集。通常,x卡尔浓度水平为 选择为浓度范围的最大值(例如, 工业空气质量范围的体积为 0.5%)。
做卡尔是浓度为x的校准气体中主动检测器的峰峰值输出卡尔.
裁判卡尔是参考检测器的峰峰值输出,在 浓度为 x 的校准气体卡尔.
以下两个未知数中的两个联立方程组(I0和 b) 可以 然后写:

求解 I 的两个方程0和 b,

然后,对于未知浓度的气体(x),其中:
ACT是有源探测器在未知气体中的峰峰值输出。
REF是未知气体中参比检测器的峰峰值输出。
T 是未知气体的温度,单位为 K。

The T/TMO<>因子补偿浓度的变化 温度由理想气体定律决定。
修改后的比尔-朗伯定律
NDIR 实施中的实际注意事项需要修改 比尔-朗伯定律,如下,以获得准确的读数:

引入 SPAN 因子是因为并非所有撞击的红外辐射 在有源热电堆上被气体吸收,即使在高浓度下也是如此。由于光滤波器带宽和 吸收光谱的精细结构。
光程长度和光散射的变化需要添加 幂项 c,用于将方程精确拟合到实际吸收 数据。
b 和 SPAN 常量的值还取决于 测量浓度。典型的浓度范围如下:
工业空气质量 (IAQ):0 至 0.5% 体积 (5000 ppm)。请注意,二氧化碳 环境空气中的浓度约为 0.04% 体积或 400 ppm。
安全性:0 至 5% 体积
燃烧:0 至 20% 体积
过程控制:0 至 100% 体积
通常确定特定系统的b和c的精确值 通过获取 FA 与浓度 x 的多个数据点,然后 使用曲线拟合程序。
对于已确定 b 和 c 常数的给定系统, 零和 SPAN 的值可以使用两点计算 校准方法。
程序的第一步是应用低浓度的x气体MO<>并记录以下内容:
做MO<>:低浓度下有源检测器的峰峰值输出 气
裁判MO<>:参考检测器的峰峰值输出为低电平 浓缩气体
TMO<>:低浓度气体的温度,单位为K。
校准的第二部分需要应用已知 CO2 气体 浓度(X卡尔) 到程序集。通常,x卡尔浓度水平为 选择为浓度范围的最大值(例如, 工业空气质量范围的体积为 0.5%)。记录以下内容:
做卡尔:校准气体中有源探测器的峰峰值输出 浓度 x卡尔.
裁判卡尔:校准中参考检测器的峰峰值输出 浓度 X 的气体卡尔.
以下两个未知数中的两个联立方程组(I0和跨度) 然后可以写成:

求解零点和 SPAN 产量的两个方程

然后,对于未知浓度的气体(x),其中:
ACT是有源探测器在未知气体中的峰峰值输出。
REF是未知气体中参比检测器的峰峰值输出。
T 是未知气体的温度,单位为 K。



此等式假设 TMO<>= T卡尔.
环境温度的影响
热电堆检测器通过吸收辐射来感知温度,但 它还响应环境温度变化,这可能导致 杂散和误导性信号。因此,许多热电堆具有 热敏电阻集成到封装中。
辐射吸收与目标分子的数量有关 腔室,而不是目标气体的绝对百分比。因此吸收 由标准大气压下的理想气体定律描述。
有必要记录两种校准状态下的温度数据 和测量状态:

其中:
x是没有温度补偿的气体浓度。
TMO<>是低和高气体浓度下以 K 为单位的温度。
T 是采样时以 K 为单位的温度。
xT是温度T下的气体浓度。
除了浓度随温度变化的理想气体规律外, SPAN和FA随温度而略有变化,可能需要校正 极高精度的浓度测量。
本文不涉及 SPAN 和 FA 温度校正; 但是,详情请参见应用笔记1、应用笔记2、 新交所应用笔记3、应用笔记4和应用笔记5 传感器技术,以及 AAN-201、AAN-202、AAN-203、AAN-204 和 AAN-205 来自Alphasense Limited的应用说明。
热电堆驱动器
HTS-E21-F3.91/F4.26热电堆(海曼传感器有限公司)具有 每个通道的内阻为84 kΩ。等效电路 其中一个热电堆通道的驱动器如图7所示。内部 84 kΩ 热电堆电阻和外部 8.2 nF 电容构成一个 RC 截止频率为−3 dB的低通噪声滤波器:

更改各种热电堆的 C11 和 C15 也会改变噪声 性能和响应时间。

图7.热电堆驱动器等效电路,G = 214.6。
84 kΩ/8.2 nF滤波器的阶跃函数设置时间为22位 大约是

AD8629同相放大器设置为增益214.6,−3 dB 截止频率:

22位的建立时间约为

最大 NDIR 斩波频率为 5 Hz,最小半周期 因此,脉冲宽度为 100 ms。22位的建立时间约为 0.1 ×最小斩波脉冲宽度。
AD8629的0.1 Hz至10 Hz输入电压噪声为0.5 μV p-p。忽略 传感器电压噪声和AD8629电流噪声,1 mV p-p 热电堆输出的信号噪声比(SNR)为:

其中一个热电堆作为伪差分输入连接到 ADuCM360 ADC1/ADC3 对,第二个连接到 ADC2/ ADC3 对。ADC3输入连接到200共模电压 mV,由低噪声放大器ADA4528-1驱动。ADA4528-1输入 0.1 Hz至10 Hz电压噪声为99 nV p-p。200 mV共模 需要电压来保持ADC输入引脚大于0.1 V。
AD8629级的增益为214.6,内部PGA的增益 的ADuCM360由软件自动设置,从1到128,以确保 输入信号与ADC输入的满量程范围±1.2 V相匹配。 来自热电堆的峰峰值信号范围为几百个 μV 至几 mV。例如,如果满量程热电堆信号 1 mV 峰峰值,PGA增益为4时,ADC产生860 mV 峰峰值。
具有不同灵敏度的热电堆可能需要不同的增益 AD8629级。CN-0338 Arduino屏蔽板与其他 如果平台,Arduino兼容平台可能需要更高的增益 使用不带内部 PGA 的 ADC。
改变AD8629增益的最简单方法是改变R6和R10;哪 不影响R5/R8和C9/C10设置的主极点频率。
可以在软件中选择热电堆输出数据处理算法。 用户可以在峰峰值和平均算法之间进行选择
有关信号采集、灯脉冲定时、 与温度补偿的处理算法一起 包含在CN-0338设计支持包和CN-0338用户指南中的CN-0338源代码中。
NTC热敏电阻驱动器
集成NTC温度传感器的特点 热电堆如下:
R千= 100 kΩ
β = 3940
热敏电阻驱动器的戴维宁等效电路如图8所示。 R3和R4分压电阻串联提供670.3 mV电压源 与 103.6 kΩ。驱动电压为670.3 mV − 200 mV = 470.3 mV。

图8.NTC热敏电阻驱动器等效电路。
当 R千25°C时= 100 kΩ,热敏电阻两端的电压为231 mV, 因此,在进行测量时,PGA增益设置为4。
ADuCM360中的灵活输入多路复用器和双通道ADC允许 同时对热电堆信号和温度进行采样 用于补偿漂移的传感器信号。
红外光源驱动器
选用的灯丝光源是国际光技术公司 MR3-1089,带抛光铝反射器,需要驱动电压 5.0 V,150 mA,可实现最大红外发射和最佳系统 性能。灯的热量保持光学元件的温度 反射器高于环境反射器,有助于防止冷凝 在潮湿的环境中。
白炽灯在冷(关闭)时电阻低,可以 在接通的瞬间导致电流浪涌。带软质的调节器 启动函数可用于解决此问题。
低压差稳压器ADP7105具有可编程使能功能 可与通用输入/输出引脚一起使用的引脚 ADuCM360使能/禁用灯电压。软启动电容, 10 nF 的 C6 提供 12.2 ms 的软启动时间,约为 0.125×最小斩波步进时间为100毫秒。
灯导通电流(~150 mA)很大,因此需要仔细设计电路 并且需要布局以防止灯开关脉冲耦合 进入小热电堆输出电压。
注意确保灯返回路径不会流过敏感的 热电堆检测器接地返回路径。灯电流不得使用 与处理器相同的返回路径;否则可能会导致电压偏移 错误。强烈建议使用单独的稳压器 用于灯驱动和系统的信号调理部分。
ADP7105灯驱动器直接由外部电源供电 电源连接到 EVAL-ADICUP360 板。
软件注意事项
同步斩波和采样
为了测量气体浓度,两者的峰峰值信号值 必须对参考通道和活动通道进行采样。ADuCM360包括 两个24位Σ-Δ型ADC,ADC工作在连续采样模式。 可编程增益放大器,增益选项为1、2、4、8、16、32、64和 128 个驱动 ADC。
默认斩波频率设置为 0.25 Hz,默认采样 速率设置为 10 Hz。但是,斩波频率可以在 软件频率范围为 0.1 Hz 至 5 Hz,ADC 采样速率范围为 3.5 Hz 至 483赫兹。软件确保采样率至少为30倍 斩波频率。
对于0.25 Hz的默认斩波频率,将获取热电堆数据 在 2 秒半周期的最后 1.5 秒以 10 Hz 的速率,以确保 信号已稳定。前 500 毫秒内的数据将被忽略(消隐 时间)。也可以在软件中设置两个边缘的消隐时间。 请注意,NTC热敏电阻数据是在消隐时间内获取的。
校准程序:理想比尔-朗伯方程
由于灯具和热电堆的特性不同, 电路必须首先校准,并在更改 热电堆或灯。
建议将整个组件放置在封闭的腔室中 可以注入已知 CO2 浓度的气体,直到所有现有气体 腔室中的气体被冲洗掉。稳定几分钟后, 然后可以进行测量。
校准方法和算法显示在以下步骤中 理想的比尔-朗伯方程:
1. 输入以下命令:sbll校准(标准比尔-兰伯特 校准)。
2.注射低浓度,xMO<>,或零气体(氮气),并稳定 商会。
3. 将 CO2 浓度输入终端。
4. 系统测量 ACTMO<>、有源的峰峰值输出 低浓度气体中的检测器。
5. 系统测量参考文献MO<>,基准电压源的峰峰值输出 低浓度气体中的检测器。
6. 系统测量低气温度,TMO<>.
7. 注入浓度为 x 的高浓度 CO2卡尔,进入腔室。
8. 将 CO2 浓度输入终端。
9. 系统测量 ACT卡尔裁判卡尔和校准 温度,T卡尔.
10. 系统计算零和 b:

使用理想测量未知浓度的 CO2 气体 比尔-朗伯方程,执行以下操作:
1.将未知浓度的气体施加到腔室中并稳定。
2. 测量ACT,即有源检波器的峰峰值输出。
3. 测量参考检测器的峰峰值输出 REF。
4. 以开尔文为单位测量温度 T。
5. 使用校准中的零值。
6. 使用校准中的 b 值
7.计算分数吸光度:

计算浓度并应用理想的气体定律温度 补偿:

此过程假定 TMO<>= T卡尔.
请注意,CN-0338软件将自动执行步骤2 通过 7.
校准程序:修正比尔-朗伯方程
如果常数 b 和 c 从测量中已知,请使用以下命令 程序。
1. 输入以下命令:mbll校准(修改后的比尔-兰伯特 校准)。
2. 输入 b 和 c 常量。
3. 注入低浓度的 CO2 气体,xMO<>(氮气),并稳定 商会。
4. 将 CO2 浓度输入终端。
5. 系统测量 ACTMO<>、有源的峰峰值输出 低气体检测器。
6. 系统测量参考文献MO<>,基准电压源的峰峰值输出 低气体检测器。
7. 系统测量温度,TMO<>.
8. 注入浓度为 x 的高浓度 CO2卡尔,进入腔室。
9. 将 CO2 浓度输入终端。
10. 系统测量 ACT卡尔裁判卡尔和校准 温度,T卡尔.
11. 系统计算零点和跨度:

使用改进的 比尔-朗伯方程,执行以下操作:
1.将未知浓度的气体施加到腔室中并稳定。
2. 测量ACT,即有源检波器的峰峰值输出。
3. 测量参考检测器的峰峰值输出 REF。
4. 以开尔文为单位测量温度 T。
5. 使用校准中的零点和跨度值。
6. 使用先前确定的 b 和 c 值。
7. 计算分数吸光度:

计算浓度并应用理想的气体定律温度 补偿:

此过程假定 TMO<>= T卡尔.
NTC热敏电阻算法和计算
NTC热敏电阻等效电路如图9所示。

图9.NTC热敏电阻电路。
热敏电阻两端的电压为

其中:
VCC 为 3.3 V。
RNTC是热敏电阻电阻。
NTC热敏电阻电阻可以表示为

哪里:
R千是温度T下的热敏电阻电阻0.
β是NTC热敏电阻数据手册中给出的参数。
RNTC是温度T下的热敏电阻电阻。
将两个方程结合起来得到

在每个灯斩波时间间隔内,ADC切换到NTC 采样,如图 10 所示。

图 10.NTC和热电堆采样和灯斩波的时间。
用户交互界面
EVAL-ADICUP360平台板通过USB端口连接到PC。 该板显示为虚拟 COM 设备。任何类型的串口终端 可用于与EVAL-ADICUP360板进行交互以进行开发 和调试。有关软件操作的更多详细信息,请参阅: 包含在CN-0338电路笔记中。
图 11 显示了分数吸光度 (FA) 与 CO2 的函数关系 典型EVAL-CN0338-ARDZ板的浓度。

图 11.典型EVAL-CN0338-ARDZ板的吸光度分数与CO2浓度的关系。
EVAL-CN0338-ARDZ板的完整设计支持包 包括布局、物料清单、原理图和源代码可以 在 www.analog.com/CN0338-DesignSupport 找到。
测试设置的功能图如图 12 所示,以及 EVAL-CN0338-ARDZ Arduino 屏蔽板和 EVALADICUP360 的照片 Arduino兼容的平台板如图13所示。

图 12.测试设置功能框图。

图 13.EVAL-CN0338-ARDZ板和EVAL-ADICUP360板照片。
总结
实现NDIR测量所需的模拟电子设备 需要精密的低噪声放大和高分辨率模拟 数字转换。本文中描述的电路是一个高度 采用ADuCM360精密模拟器件的集成解决方案 单片机执行精密PGA功能,精密 Σ-Δ型ADC转换,以及数字控制和处理。
Arduino 扩展板兼容性允许快速原型设计 NDIR 设计,能够根据特定情况定制软件 申请要求。
审核编辑:郭婷
相关热词:
详解卡尔曼滤波原理
时间:2026-04-23
什么是IMU(惯性传感器)
时间:2026-04-23
编码器是什么?编码器有哪些分类?
时间:2026-04-23
电容器颜色代码
时间:2026-04-23
简述ESD的原理和测试
时间:2026-04-23
介电常数是什么意思
时间:2026-04-23
影响介电常数的因素有哪些?
时间:2026-04-22
关于电流互感器基础知识介绍
时间:2026-04-22
开关电源的工作原理及特性
时间:2026-04-22
绝缘栅双极型晶体管(IGBT)外形、等效结构与...
时间:2026-04-22
基于逻辑门的构成解释如何完成任意逻辑的管...
时间:2026-03-08
彩灯电路
时间:2026-03-05
NE555的有趣电路设计分享
时间:2026-03-08
三相异步电动机原理
时间:2026-03-04
光耦在电子电路中作用、关键参数详解
时间:2026-03-08
三相异步电动机的拆装详讲
时间:2026-03-04
从0学电路,万用表演示测量三极管方法
时间:2026-03-08
电动机单线远程正反转控制电路图
时间:2026-03-04
H桥电机驱动电路解析
时间:2026-03-08
转角测量电路
时间:2026-03-05