最大平均电流:6A
最大峰值电流:10A
最大Ice漏电流:700μA(@Vce=60V,Vbe=0)
最大Vcbo=100V
最大Vceo=100V
最大Vbe=5V
最高有效结温:最大值150摄氏度
封装形式:直插封装TO-220
管脚:B、C、E(正面看)
频率-转换:3MHz
安装类型:通孔
包装:散装
晶体管类型:NPN
在某Ic、Vce时的最小直流电流增益(hFE):15@3A,4V
主要用途:适用于电子开关线路主要特点:功率大、驱动电流大
性质:低频或音频放大(LF),功率放大(L)


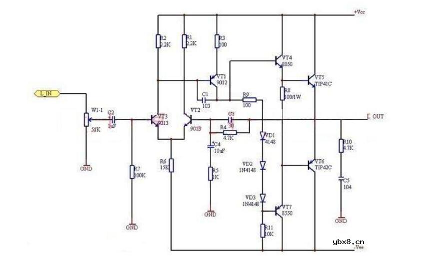
采用典型的OCL电路,它具有稳定性高、频响范围宽、保真度好等优点,电路原理图如下:

由于功放的二个声道电路完全对称,因此这里我们只对其中的一路进行说明。VT2、VT3组成差分输入电路,输入的音频信号经放大后,从VT3的集电极输出,R9、VD1-VD3上的压降为VT4和VT7提供直流偏置电压,用于克服两管的截止失真,音频信号经VT4、VT7预推放大后,具有足够的电流强度,然后送入VT5、VT6完成功率放大,信号正半周时,电流从正电流经VT5流向负载后到地,负半周时电流从地经负载、VT6流向电源负极,整个功程中,VT5、VT6始终处于微导通状态,因此这种功率放大器也叫作甲乙类互补对称功放电路,这种电路由于采用了直接耦合的方式,因此频率特性非常好,制作完成后的样机经输入不同频段正弦波信号后,从输出端的波形看,具有极高的保真度。与集成电路功放比较,虽然电路复杂些,但对于学习功放电路的初学者及学校教学的角度讲,本套件具有非常好的教学效果,可以让学生提高对OCL电路原理的认识,做出的实物配上音箱后可以欣赏高保真音乐,实现学习电子理论知识兴趣与培养电子制作动手能力两不误之目的。

用数字万用表识别tip41c好坏和普通三极管的检测方式差不多。粗略测量时,用二极管档测一下,如果三极管任意两个引脚测量时万用表直接鸣响报警,并且示数很小的话,可以判定三极管已经损坏。
把TIP41C放正,面对型号面,左为基极(b),中为集电极(c),右为发射极(e)。
影响介电常数的因素有哪些?
时间:2026-04-22
关于电流互感器基础知识介绍
时间:2026-04-22
开关电源的工作原理及特性
时间:2026-04-22
绝缘栅双极型晶体管(IGBT)外形、等效结构与...
时间:2026-04-22
信噪比(SNR)的定义,如何计算信噪比
时间:2026-04-22
波特率是什么意思_怎样计算波特率
时间:2026-04-21
RS485基本知识介绍
时间:2026-04-18
什么是激光雷达?激光雷达的构成与分类
时间:2026-04-18
Excelpoint - 一文了解SiC MOS的应用
时间:2026-04-18
什么是磁电阻器?磁电阻特性及应用
时间:2026-04-18
石英灯电子变压器电路原理
时间:2026-03-06
半导体光刻工艺 光刻—半导体电路的绘制
时间:2026-03-09
什么是室温超导?半导体时代将走向结束?芯...
时间:2026-03-09
什么是硅片或者晶圆?一文了解半导体硅晶圆
时间:2026-03-09
电阻的原理和作用 电阻色环识别图 电路中电...
时间:2026-03-09
NVIDIA CPU+GPU超级芯片大升级!
时间:2026-03-09
北京理工大学实现了光导型向平面光伏型量子...
时间:2026-03-09
HTCC:半导体封装的理想方式
时间:2026-03-06
汽车芯片业应汲取的教训
时间:2026-03-09
半导体行业之ICT技术简介
时间:2026-03-09