学习各种电流源电路及差分放大电路的分析方法。
一.电流源
(1)镜像电流源


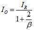
(2)改善的镜像电流源


(2)比例式电流源


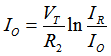
(2)微电流源


二.差分放大电路
差分放大电路就其功能来说,是放大两个输入端的信号之差。差分放大电路根据连接方式的不同,可以分为双端输入双端输出、单端输入双端输出、双端输入单端输出、单端输入单端输出。
差分放大电路中几个基本概念
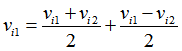
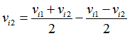
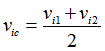
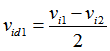
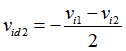
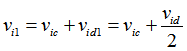
对任意的输入信号


重新写成如下形式:


(1)共模信号:

(2)差模信号:


综上分析:


(3)差模电压增益和共模电压增益
差模电压增益定义为差模输出电压与输入电压之比。
双端输出:

单端输出:

共模电压增益定义为共模输出电压与输入电压之比。
双端输出:

单端输出:

(4)共模抑制比
差分放大电路的共模抑制比定义为差模电压增益与共模电压增益之比的绝对值


差分放大电路分析与计算

静态分析
画出直流通路,先求出IEE,再求IE=0.5IEE,Ib,Vce也可以求出来。注意和共射级放大电路的分析方法不同,共射级放大电路的静态分析先求IB。

动态分析
差模分析:

半路分析法:Ree等效接地,负载RL的中点交流接地。
增益:
双端输出:

单端输出:

输入电阻:
输入电阻等于单端输入电阻

输出电阻:
单端输出Rc,双端输出2Rc。
共模分析:

共模电压增益
双端输出:

,
用双倍元器件的代价换取了抑制零点飘移的作用。
单端输出:

共模输入电阻:

共模输出电阻:
双端输出:

单端输出:

共模抑制比:
双端输出为无穷大
单端输出:分析计算即可。 单端输出时,共模交流等效时,负载RL相当于开路。
三.差分放大电路的设计
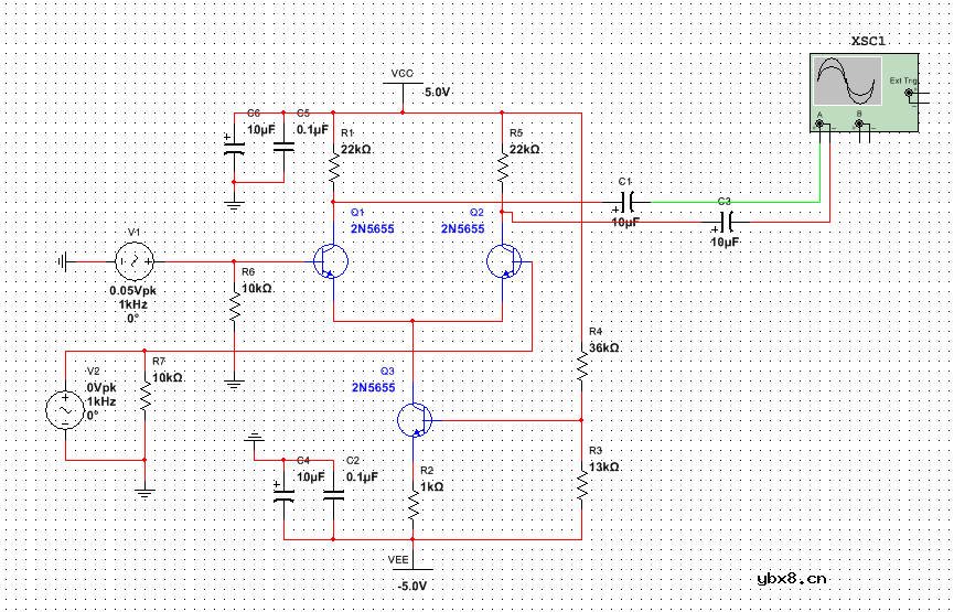
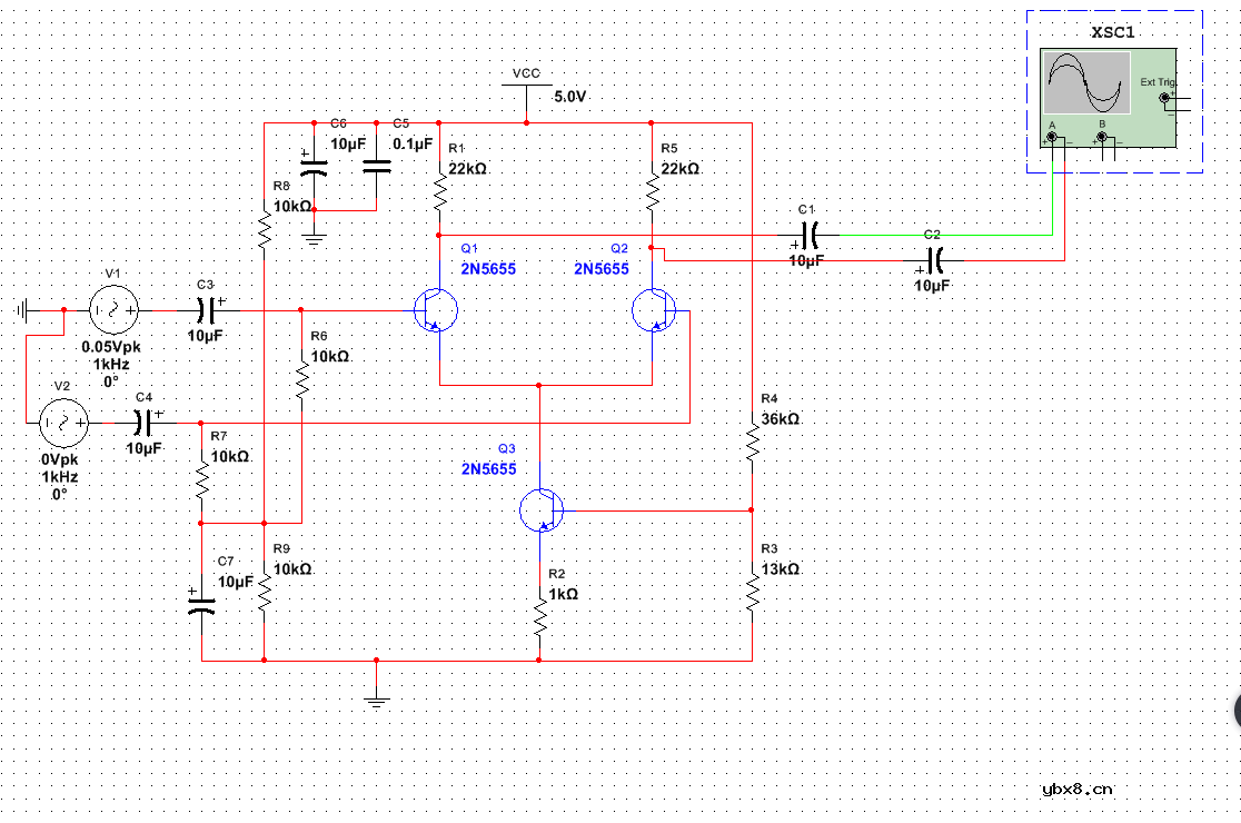
1.实验所用差动放大器

单电源差动放大电路

集成运放的主要参数
| 直流参数 | 交流参数 |
|
输入失调电压 输入失调电流 输入偏置电流 温度偏移 |
开环差模电压增益 差模输入电阻和输出电阻 共模抑制比 最大差模输入电压、最大共模输入电压 开环带宽 |
相关热词:#放大电路
s8050三极管作用 详解三极管引脚判断
时间:2026-03-07
三极管各极的含义和辨别方法 浅谈三极管各极...
时间:2026-03-07
9013三极管管脚识别和正负极区分
时间:2026-03-07
如何正确区分9013系列三极管 详解9013开关电...
时间:2026-03-07
9013三极管引脚图怎么接 详解三极管开关电路
时间:2026-03-07
9013三极管怎么进行参数代换 浅谈三极管代换...
时间:2026-03-07
s9013三极管封装及参数介绍 浅析s9013三极管...
时间:2026-03-07
三极管驱动开关电路图10大类型 详解三极管开...
时间:2026-03-07
开关三极管的使用和连接 浅谈开关三极管的使...
时间:2026-03-07
三极管各种封装的引脚顺序你知道多少 浅谈三...
时间:2026-03-07
彩灯电路
时间:2026-03-05
电动机单线远程正反转控制电路图
时间:2026-03-04
三相异步电动机原理
时间:2026-03-04
三相异步电动机的拆装详讲
时间:2026-03-04
USB转232电路图
时间:2026-03-04
三相异步电动机的七种调速方式
时间:2026-03-04
转角测量电路
时间:2026-03-05
经典的正弦波发生电路
时间:2026-03-05
电度表的工作原理
时间:2026-03-04
电风扇红外遥控器2
时间:2026-03-04