在这篇文章中,将展示反向正向控制电路图。了解正反转电路图的电路图、工作原理和优点。
目录:
基本正反转控制图
A。电路原理图
b. 工作准则:
C。结论
带定时器的正反转控制电路图
A。定时器关闭延迟
b. 带定时器的正反转控制电路
C。模拟视频
基本正反转控制图
A。电路原理图
下图是利用三位开关实现三相电机正反转的基本控制电路图。

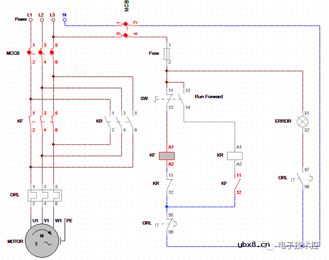
基本反向正转控制电路图
b. 工作准则:
当KF接触器主触头闭合时,电机正转。反之,当KR接触器主触头闭合时,电机得电,向相反方向旋转。因为当我们改变供给三相电机的相序时,就会改变旋转磁场的方向,从而导致电机旋转方向的改变。
三相电机正反转原理已在上一篇文章中详细介绍:如何用开关、PLC、变频器实现三相电机正反转(5路)
当开关转到正向位置时,KF 接触器的线圈将通电。KF接触器动触点闭合,电动机正转。KF的常开触点会打开,保证电机正转时KR接触器不会闭合。

电机正转
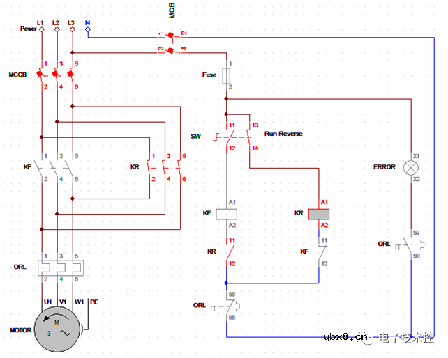
当开关拨到反转位置时,电机将通过KR接触器的动触点供电。电机将以相反的方向旋转。当电机反转时,KR 的常闭触点也会打开,以防止 KF 接触器闭合。

电机反向旋转
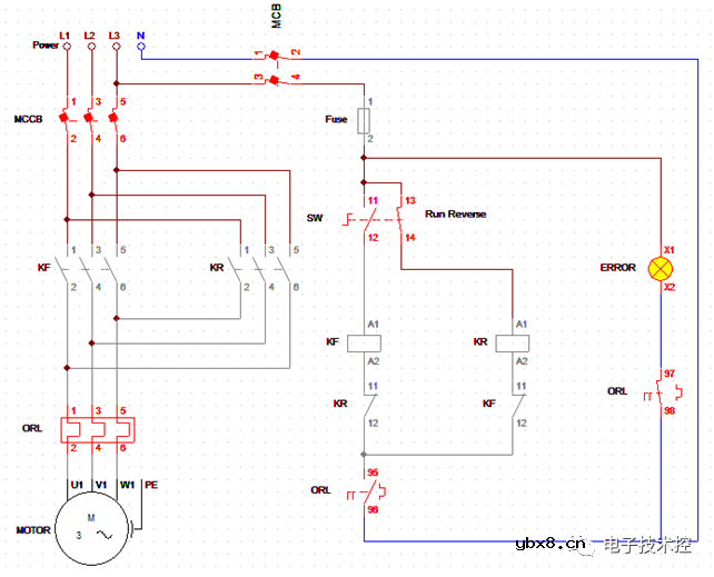
当电机过载一段时间后,热继电器会受到影响而改变其状态。ORL 的常闭触点打开以停止向电机供电,从而保护电机免受损坏。同时,ORL的常开触点闭合,导致故障灯亮起,表明电路出现故障。只有重新设置热继电器后,电路才能重新工作。

电路处于过载错误状态
C。结论
该电路原理简单,使用方便,适合小容量电机的正反转控制。该电路的缺点是当电机旋转时,如果我们将开关拨到反方向,电机会立即反转。在这种状态下会产生很大的电流。
改变正在运行的电机的旋转方向比启动电机需要更多的能量。这个大电流可能导致断路器失效或影响其他设备。但是,您可以等待电机速度为零,然后反转电机方向以避免上述问题。
带定时器的正反转控制电路图
克服了上述电路的缺点。通常使用两个 OFF Delay 定时器来延迟反转时间,以确保电机在反向运行之前速度已减速至零。
A。定时器关闭延迟
当电压施加到定时器线圈时,定时器的常闭触点立即打开。当我们切断定时器的输入电源时,定时器会保持触点打开,直到定时器计数到预设时间。

关闭延时定时器工作原理(来源: instrumentationtools)
上图中,当输入信号为低电平时,触点保持之前的状态;该定时器称为断开延迟定时器。关闭延迟定时器用于电机冷却系统。冷却系统设计有冷却电机,与主电机一起运行。由于关闭延迟定时器,主电机停止后冷却电机仍运行一段时间。
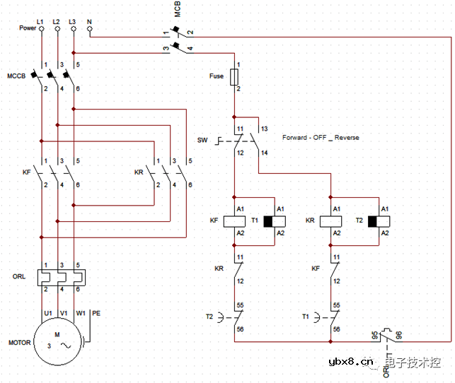
b. 带定时器的正反转控制电路

带定时器的正反转控制电路图
该电路利用两个断开延迟线圈来防止正向和反向线圈通电,直到打开反向开关后五秒钟。有两个断开延迟定时器,每个定时器与每个接触器线圈并联。正向接触器线圈将连接到2个定时器的常闭触点。反之亦然,反向接触器线圈将连接到1个定时器的常闭触点。
反馈超好 618都没有这价格~~真的太划算啦手慢就没啦
新款测电笔电工专用 高亮彩光测电笔测断线发光智能通断验电试电笔
假设电机正转,此时定时器T1得电,定时器T1的常闭触点将打开。如果我们将开关推到反向位置,电机将停止,定时器T1将开始计时。当定时器T1计数到预设时间时,T1触点闭合,此时KR接触器得电。电机以相反的方向旋转。
当定时器 T1 计时时,没有什么可以阻止电机再次正向旋转,因为 T2 的定时器触点保持闭合。
同样的,当电机在反向旋转时,如果我们将开关推到正向位置,电机会停止一会儿。当定时器T2计数到预设时间时,电机正转。
审核编辑:汤梓红
相关热词:#电路图
影响介电常数的因素有哪些?
时间:2026-04-22
关于电流互感器基础知识介绍
时间:2026-04-22
开关电源的工作原理及特性
时间:2026-04-22
绝缘栅双极型晶体管(IGBT)外形、等效结构与...
时间:2026-04-22
信噪比(SNR)的定义,如何计算信噪比
时间:2026-04-22
波特率是什么意思_怎样计算波特率
时间:2026-04-21
RS485基本知识介绍
时间:2026-04-18
什么是激光雷达?激光雷达的构成与分类
时间:2026-04-18
Excelpoint - 一文了解SiC MOS的应用
时间:2026-04-18
什么是磁电阻器?磁电阻特性及应用
时间:2026-04-18
基于逻辑门的构成解释如何完成任意逻辑的管...
时间:2026-03-08
彩灯电路
时间:2026-03-05
NE555的有趣电路设计分享
时间:2026-03-08
三相异步电动机原理
时间:2026-03-04
光耦在电子电路中作用、关键参数详解
时间:2026-03-08
三相异步电动机的拆装详讲
时间:2026-03-04
从0学电路,万用表演示测量三极管方法
时间:2026-03-08
电动机单线远程正反转控制电路图
时间:2026-03-04
H桥电机驱动电路解析
时间:2026-03-08
转角测量电路
时间:2026-03-05