在全球可持续发展的趋势下,欧盟ErP能效标准以其前瞻性,已经成为引领能源高效利用和环境保护的重要标杆。欧盟ErP能效指令,是欧盟针对能源相关产品(Energy-related Products)的能效要求制定的标准,旨在确保进口到欧盟国家的能源产品满足在能效和环保性能方面的标准,以减少能源消耗并加强环境保护。这一标准涵盖的范围十分广泛,从日常的家用电器到工业设备,而照明类灯具也是其主要应用领域之一。
此外,可控硅调光作为欧洲普及率较高的LED灯具调光方式,不仅包括前切方案和后切方案,并且生产厂家品牌众多,因此欧洲可控硅方案对于可控硅调光的兼容性有较高的要求,这对LED驱动芯片开发来说是一项挑战。
晶丰明源基于BP5176GX 系列和 BP5177GX系列,推出专为欧盟ErP标准和可控硅应用设计的两款方案,方案具有良好的可控硅调光兼容性,并且满足欧洲ErP能效指令,能够有效降低外围设计的复杂性,助力提升整体系统的可靠性。
01
BP5176GB+BP5176GC
BP5176GB/GC是一款高性能、高集成度、高PF的线性高压LED驱动芯片,兼容可控硅调光器输入的应用。其内部集成线电压补偿功能,内置过温保护,自动适应环境温度,使系统更加安全可靠。
01 性能特点
良好的可控硅调光兼容性
集成桥堆
集成500V高压MOS和高压电阻
集成高压启动
集成过温调节功能
02 典型应用原理图

(图1. BP5176GX典型应用电路)
03 可控硅兼容性
BP5176GB集成了高压调光器检测电路,通过检测输入电压波形的状态来判断是否接入调光器。当检测到未介入调光器,系统控制Bleed电流为0,降低无调光器状态下系统损耗;当检测到介入调光器时,系统会针对不同类型的调光器有针对性的调整bleed电流,以提高可控硅兼容性。

(图2. 前切波形,CH3:Vin,CH4:Iin)

(图3. 后切波形,CH3:Vin,CH4:Iin)
04 ErP认证
BP5176GC通过专利的恒流方式(中国发明专利ZL202211216658.7),实现0.7DF且满足输入电流角度和单次谐波要求,无需压敏电阻也可以达到较高的浪涌要求。
8W可控硅调光方案ERP测试数据:

(图4. 基本电气参数)

(图5. 单次谐波)

(图6. 230Vac,输入电流角度≈63°)
02
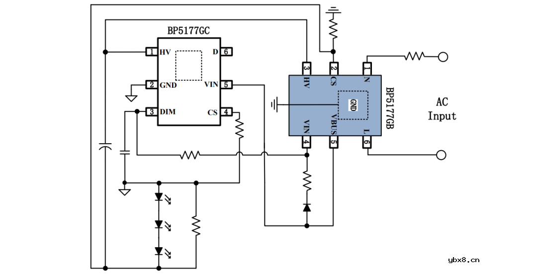
BP5177GB+BP5177GC
BP5177GB+BP5177GC在BP5176GX的基础上优化了线性调整率,在207Vac-240Vac输入电压范围内ILED电流变化<±30%,引脚和BP5176GB+BP5176GC可以P2P,外围电路增加一个二极管和一个电阻。
01 典型应用原理图

(图7. BP5177GX典型应用电路)
02 测试数据

(图8. BP5177GX测试数据)
产品对比

(图9. 产品差异对比)
BP5177GX方案具有更佳的线性调整率和调光器兼容性,适用于有更高性能需求的使用场景;BP5176GX方案外围电路比BP5177GX方案的外围电路减少了一个电阻和一个二极管,因此具有更高的性价比。BP5176GX和BP5177GX方案都满足欧洲ErP标准,具有优异的可控硅调光兼容性,为客户提供高性价比的欧洲线性可控硅调光方案。
如果您对我们的产品或方案感兴趣,欢迎与晶丰明源联系,了解更多方案信息。
-晶丰明源-
上海晶丰明源半导体股份有限公司(股票代码:688368)成立于2008年10月,是专业的电源管理和控制驱动芯片供应商。公司总部位于上海,在杭州、成都、南京、上海、海南和香港设有子公司,在深圳、厦门、中山、东莞、苏州等13个城市设有客户支持中心,为客户提供全方位服务。
晶丰明源专注于电源管理和电机控制芯片的研发和销售,坚持自主创新产品覆盖LED照明驱动芯片、AC/DC电源管理芯片、DC/DC电源管理芯片、电机控制驱动芯片等,广泛应用于LED照明、家电、手机、个人电脑、服务器、基站、网通、汽车、工业控制等领域。
晶丰明源坚持“创芯助力智造,用心成就伙伴”的使命,为行业发展而拼搏,为国家强盛而立志,在技术领先的领域推动行业进步,在国产落后的领域奋力缩小差距,铸就时代芯梦想!
*本文提及的测试结果是在实验室条件下真实测试下得出,实际产品视应用环境和批次差异,可能会存在不同,晶丰明源保留最终解释权
相关热词:#ERP
三极管驱动开关电路图10大类型 详解三极管开...
时间:2026-03-07
开关三极管的使用和连接 浅谈开关三极管的使...
时间:2026-03-07
三极管各种封装的引脚顺序你知道多少 浅谈三...
时间:2026-03-07
直插三极管封装/封装尺寸/引脚
时间:2026-03-07
三极管贴片和直插的区别 浅谈贴片三极管种类...
时间:2026-03-07
常见的贴片三极管丝印及参数介绍 浅谈贴片三...
时间:2026-03-07
三极管中2TY和J3Y是什么意思 有什么区别
时间:2026-03-07
j3y贴片三极管引脚及参数介绍
时间:2026-03-07
pnp贴片三极管管脚图及管脚排列 浅谈pnp与n...
时间:2026-03-07
贴片三极管有哪些封装 浅谈贴片三极管的选型
时间:2026-03-07
彩灯电路
时间:2026-03-05
电动机单线远程正反转控制电路图
时间:2026-03-04
三相异步电动机原理
时间:2026-03-04
三相异步电动机的拆装详讲
时间:2026-03-04
USB转232电路图
时间:2026-03-04
三相异步电动机的七种调速方式
时间:2026-03-04
转角测量电路
时间:2026-03-05
经典的正弦波发生电路
时间:2026-03-05
电度表的工作原理
时间:2026-03-04
电风扇红外遥控器2
时间:2026-03-04