将交流市电转换为低压直流的常规方法是采用变压器降压后再整流滤波,当受体积和成本等因素的限制时,最简单实用的方法就是采用电容降压式电源。
一、 电路原理

电容降压式简易电源的基本电路如图1,C1为降压电容器,D2为半波整流二极管,D1在市电的负半周时给C1提供放电回路,D3是稳压二极管,R1为关断电源后C1的电荷泄放电阻。在实际应用时常常采用的是图2的所示的电路。当需要向负载提供较大的电流时,可采用图3所示的桥式整流电路。整流后未经稳压的直流电压一般会高于30伏,并且会随负载电流的变化发生很大的波动,这是因为此类电源内阻很大的缘故所致,故不适合大电流供电的应用场合。
二、器件选择
1.电路设计时,应先测定负载电流的准确值,然后参考示例来选择降压电容器的容量。因为通过降压电容C1向负载提供的电流Io,实际上是流过C1的充放电电流Ic。C1容量越大,容抗Xc越小,则流经C1的充、放电电流越大。当负载电流Io小于C1的充放电电流时,多余的电流就会流过稳压管,若稳压管的最大允许电流Idmax小于Ic-Io时易造成稳压管烧毁。
2.为保证C1可靠工作,其耐压选择应大于两倍的电源电压。
3.泄放电阻R1的选择必须保证在要求的时间内泄放掉C1上的电荷。
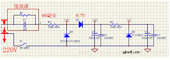
电路输入为市电(220V交流/50Hz),我们要得到直流12V和直流5V的电压。很多人会想到使用使用变压器和整流桥,但是基于成本的考虑,我们使用一些低成本的电路来实现。
实现的电路整体如下:

先一步步分析,看下图,
1、电容C1起到一个储能的作用(R1的存在是为了防止后面的电路断开,使电容的电量得以释放 )
2、R2是为了限流,防止后面的电流过大
3、D9是稳压管,目的是使电压稳到13V,同时在输入电流的负半周期导通,使电容的电流得以释放
4、D4是整流二极管,作用一是整流作用,实现半波整流,也就是也后面的电路的电压只处于一个方向,另一个作用是压降作用,存在0.7V的压降,使后面的电路接近12V
5、C3和C4都是滤波电容,目的是使电路输出的纹波更小,电压更稳定

再看后半部分:
6、R2(跟刚刚那个R2忘了改,疏忽)也是为了限流。
7、D9稳压管,稳压5V
8、这里的C3和C4(也忘了改。。。)也是滤波用的

这个电路的特点:
1、低成本,超级低的成本
2、小电流且不稳定
3、非隔离,也是就大电压直接加在电路上,没有诸如变压器 这种存在物理隔离的作用,所以也不够安全
相关热词:#电容
波特率是什么意思_怎样计算波特率
时间:2026-04-21
RS485基本知识介绍
时间:2026-04-18
什么是激光雷达?激光雷达的构成与分类
时间:2026-04-18
Excelpoint - 一文了解SiC MOS的应用
时间:2026-04-18
什么是磁电阻器?磁电阻特性及应用
时间:2026-04-18
什么是电场?电场在电容器中的应用
时间:2026-04-18
什么是ARM64?
时间:2026-04-17
vga和hdmi的区别
时间:2026-04-17
什么是ESD?ESD及TVS的原理和应用
时间:2026-04-17
开关电源原理与维修完整版 (10)_标清视频
时间:2026-04-16
基于逻辑门的构成解释如何完成任意逻辑的管...
时间:2026-03-08
彩灯电路
时间:2026-03-05
NE555的有趣电路设计分享
时间:2026-03-08
三相异步电动机原理
时间:2026-03-04
三相异步电动机的拆装详讲
时间:2026-03-04
从0学电路,万用表演示测量三极管方法
时间:2026-03-08
电动机单线远程正反转控制电路图
时间:2026-03-04
光耦在电子电路中作用、关键参数详解
时间:2026-03-08
H桥电机驱动电路解析
时间:2026-03-08
转角测量电路
时间:2026-03-05