升压与降压一般是指电源电路的工作模式,有些电源IC可以同时支持升压和降压模式。
降压模式——Bust mode,这个大家比较熟悉的,用的也比较多,比如5V-》3.3V稳压,对应的芯片很多大家上网搜一下就有了,有LDO模式和DC-DC模式的。其中LDO模式的芯片外围电路较简单,只需在输入和输出端加上滤波电容即可。而DC-DC模式的芯片电路相对较复杂一点,但是效率较高。一般需要外接电容和电感,通过闭合开关对电感进行充电,断开开关之后,电感作为一个电源进行放电,可以通过PWM的占空比来调节输出电压值,电压值最大不会超过电源电压。对于DC-DC降压模式的基本电路如下图所示:
升压模式——Boost mode,这个也很常见,也是DC-DC的一种。当整个电路只使用单个电源(比如3.7V锂电池)供电时,可以通过降压输出3.3V、1.6V等较低电压给IC供电,有时候电路中需要更高的电压,比如一些移动设备的屏幕就需要较高电压驱动,比如12V,在移动设备中再增加一个12的独立电源不太现实,而且锂电池一般都是3.7V(充满电为4.2V),这个时候就需要使用到升压电路了,这个也有对应的IC,一般要配合电感、电容实现升压和降压模式中DC-DC的连接方式不一样。通过闭合开关给电感充能,断开开关则电感的电动势和电源串联,提高电压。可以通过PWM的占空比来调节输出电压,当占空比为50%时,输出电压为输入电压的2倍。升压的基本电路如下图所示:
升压降压芯片电路
做实验项目时常常会遇到只有一种电压的电源却需要另一种电压的电源的情况,于是就有了电压转化的需求,除去buck-boost电路,也有很多常用的芯片可以供大家转换电压。
12转5v时常用7805,转-5v时候会用7905。有关电路可以直接搜索芯片的datasheet查看,也可以看下面的截图。

7.2v转5v也很常见,一般直接用lm2940,电路如下:

7.2v转3.3v用lm1117效果挺好的,电路如下:

5v转3.3v用AMS1117电路图如下:

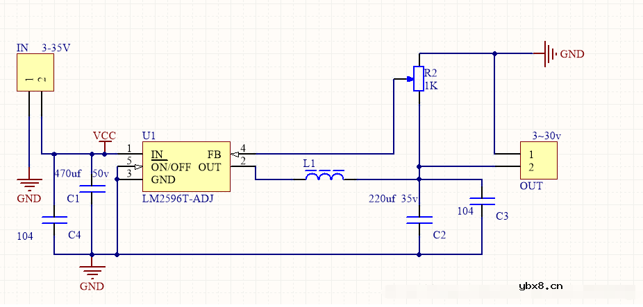
顺带介绍一下LM2596.LM2596系列是德州仪器(TI)生产的3A电流输出降压开关型集成稳压芯片,它内含固定频率振荡器(150KHZ)和基准稳压器(1.23v),并具有完善的保护电路、电流限制、热关断电路等。利用该器件只需极少的外围器件便可构成高效稳压电路。提供的有:3.3V、5V、12V及可调(-ADJ)等多个电压档次产品。有关电路直接下载datasheet即可知道。我自己用过的电路如下:

相关热词:#振荡器
波特率是什么意思_怎样计算波特率
时间:2026-04-21
RS485基本知识介绍
时间:2026-04-18
什么是激光雷达?激光雷达的构成与分类
时间:2026-04-18
Excelpoint - 一文了解SiC MOS的应用
时间:2026-04-18
什么是磁电阻器?磁电阻特性及应用
时间:2026-04-18
什么是电场?电场在电容器中的应用
时间:2026-04-18
什么是ARM64?
时间:2026-04-17
vga和hdmi的区别
时间:2026-04-17
什么是ESD?ESD及TVS的原理和应用
时间:2026-04-17
开关电源原理与维修完整版 (10)_标清视频
时间:2026-04-16
基于逻辑门的构成解释如何完成任意逻辑的管...
时间:2026-03-08
彩灯电路
时间:2026-03-05
NE555的有趣电路设计分享
时间:2026-03-08
三相异步电动机原理
时间:2026-03-04
三相异步电动机的拆装详讲
时间:2026-03-04
从0学电路,万用表演示测量三极管方法
时间:2026-03-08
电动机单线远程正反转控制电路图
时间:2026-03-04
光耦在电子电路中作用、关键参数详解
时间:2026-03-08
H桥电机驱动电路解析
时间:2026-03-08
转角测量电路
时间:2026-03-05