固态继电器简称SSR,是一种新型电子继电器,它采用电子电路实现继电器的功能,依靠光电耦合器实现控制电路与被控电路之间的隔离。固态继电器分为直流和交流两大类。
直流式固态继电器电路原理如下图所示,其特点是驱动电路输出端有正、负极之分,适用于直流电路的控制。

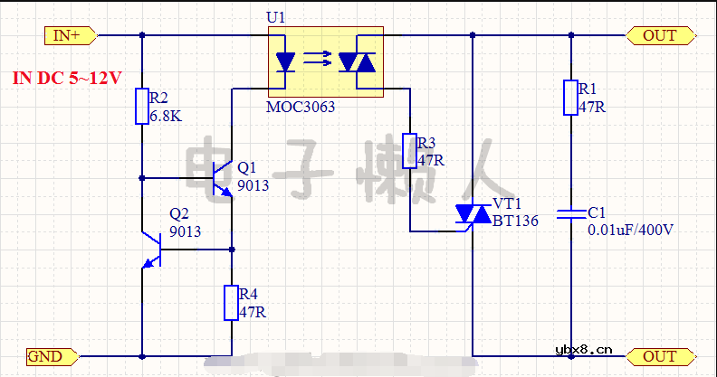
交流式固态继电器电路原理图如下图所示,其特点是驱动电路输出端无正负极之分,主要适用于交流电路的控制。


电路图:

电路功能:
采用MOC3063和双向可控硅BT136实现交流过零型固态继电器。
电路分解:
本例固态继电器与其它交流过零型固态继电器的结构很类似,主要分为三个部分:
一是由Q1,Q2,R2,R4组成的恒流源输入电路,是整个固态继电器的控制部分;
二是由过零检测的光电隔离器件MOC3063组成的隔离电路;
三是由功率开关和吸收电路。
整个电路的工作过程:
光耦MOC3063的输入端为恒流源电路,这个恒流源电路的形式在之前的电路分析中有讲过相似的实例。在光耦输入控制端采用恒流源电路可以保证控制电压大范围内变动时,光电耦合器可靠地工作。
当IN+加上控制电压时,电流流过R2使Q1导通,则Q2也导通,Q2发射极与基极间电压保持在0.6V左右,即R4两端电压约为0.6V,所以流过R4的电流为0.6/R4,则流过光电耦合器的电流也为0.6/R4,基本不随控制电压的变化而变化。
光耦MOC3063的发光二极管导通时,光耦输出端的可控硅被触发导通,这样就会有电流流过,会在双向可控硅VT1的门极产生一个触发电压,使VT1导通,接通交流负载。
VT1导通后,它的门极就失去了作用。当输入的交流220V信号过零时,流过VT1的电流慢慢减小到零,使VT1出现过零关断。当交流电压过零之后,又会通过门极触发导通。这就是交流过零型固态继电器。
若双向可控硅接感性交流负载时,由于电源电压超前负载电流一个相位角,因此,当负载电流为零时,电源电压为反向电压,加上感性负载自感电动势的作用,使得双向可控硅承受的电压值远远超过其最大反向电压。虽然双向可控硅能反向导通,但容易击穿,故必须使双向可控硅能承受这种反向电压。一般在双向可控硅两极间并联一个RC阻容吸收电路,实现双向可控硅过电压保护。本例R1,C1就是吸收电路。
但是使用了RC吸收电路虽然有它的好处,但也有其副作用,它会造成固态继电器的漏电流上升。
相关热词:#电路
影响介电常数的因素有哪些?
时间:2026-04-22
关于电流互感器基础知识介绍
时间:2026-04-22
开关电源的工作原理及特性
时间:2026-04-22
绝缘栅双极型晶体管(IGBT)外形、等效结构与...
时间:2026-04-22
信噪比(SNR)的定义,如何计算信噪比
时间:2026-04-22
波特率是什么意思_怎样计算波特率
时间:2026-04-21
RS485基本知识介绍
时间:2026-04-18
什么是激光雷达?激光雷达的构成与分类
时间:2026-04-18
Excelpoint - 一文了解SiC MOS的应用
时间:2026-04-18
什么是磁电阻器?磁电阻特性及应用
时间:2026-04-18
基于逻辑门的构成解释如何完成任意逻辑的管...
时间:2026-03-08
彩灯电路
时间:2026-03-05
NE555的有趣电路设计分享
时间:2026-03-08
三相异步电动机原理
时间:2026-03-04
三相异步电动机的拆装详讲
时间:2026-03-04
从0学电路,万用表演示测量三极管方法
时间:2026-03-08
电动机单线远程正反转控制电路图
时间:2026-03-04
光耦在电子电路中作用、关键参数详解
时间:2026-03-08
H桥电机驱动电路解析
时间:2026-03-08
转角测量电路
时间:2026-03-05