211是大功率直热式三极功放管,屏极电压高达1000V,极限高压为1250V,屏极耗散功率75~100W,栅极负压50~80V。此胆的工作范围较宽,屏极电压750~1250V均能正常工作,但常用屏极电压多在900~980V。用此胆制作的功放机不但输出功率强劲,而且音质纯正,保真度高,音色清澈柔美。AN-211机用的是曙光制造的改良品种,音色更佳,并且声音稳定性也好,单管A类放大输出功率在10W以上。
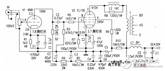
胆机出好声的另一个原因是电子管的组合及配用好声的推动管。市面上的胆机,配211胆的推动管通常多是屏流较大的三极管,如12BH7、12AU7或2A3等。为了提供高品质的推动电压,AN-211推动级用的是4P1S。这也是本机的独特设计。此胆很少见到使用——不论是商品或是DIY者的作品,但确是一款靓声胆。4P1S是直流的五极功率放大管,屏流最大60mA,输出功率4.2W,是20世纪50年代北京电子管厂制造的,使用资料现已很难找到,由于年代已久,能找到的零星资料也可能有误差。该胆的屏极、灯丝、栅极等都是用直流供电,所以使用也较麻烦,需一套直流供电系统。以前的直流电子管收音机是用干电池供电的,实用电路见图1。AN-211的设计者将此胆用在此机推211,足见设计者的功底、眼力和招术之高了。线路组合合理,靓胆用在适宜位置,也更能使211的潜质得以淋漓尽致的发挥。

图1 电路图
有了好声的电子管,性能优越且又巨型的变压器,好声的阻容元件,再进行精细的手工制作,何有不出好声之理。
本机采用两级放大,前级用6N8P并联,功放级用EL156管组成单端甲类放大电路。通常前级包括前置放大与推动两级,以满足功放胆的推动要求。然而EL156属高跨导、低栅压管,所以前置级与推动级合并为一级就可以了。
在Hi—Fi功放中,放大级数越少,信号在放大过程中的噪声、失真也越小。前级放大管6N8P为双三级胆,采用并联方式,也可根据个人喜好更换成6N6等“小个头”,或其他个人音色喜好的前级管,使整机在视觉上更显个性,当然换管音色也会发生变化,总之,胆功放是个性的东西,音色的改变只要满足自己的喜好就行。
电源部分比较简单,笔者不再提供电源部分的原理图,这台机器采用了高、低压两只电源变压器,一只低压变压器提供6N8P和EL156的三组灯丝6.3V绕组,另一只高压变压器提供整流管5Z8的一组灯丝5V绕组和两组450V/0.2A的高压绕组,然后由两只电感滤波后分别供给左右声道。足够的灯丝预热对电子管的寿命有积极作用,所以开机时要先开低压开关,等电子管完全预热后再开高压开关,关机过程正好相反。
单端甲类胆机输出变压器的绕制要求是比较高的。笔者这台机器上的4个变压器和2个电源滤波电感都是在深圳一家专业厂绕制的,数据、绕法由笔者提供,采用4夹3分层、交叉绕制,两只采用96#硅钢片制作的输出变压器,经测试各项指标达到设计要求,低频、中频、高频的方波测试也不错。

由于元件很少,本机采用了“搭棚焊”工艺,C1、C2、C3采用大家熟悉的红色“WIMA‘’,C4、C5采用金属化无感涤纶电容。关于胆机的布线、结构以及调试在很多文章中都有详细的介绍,本文就不再叙述。只要地线走线合理,机器工作时,耳朵贴近音箱是听不到交流声的。
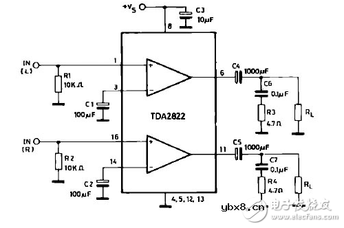
如下图所示为TDA2822用于立体声功放的典型应用电路。图中,R1,R2是输入偏置电阻,C1,C2是负反馈 端的接地电容气,C6,C7是输出耦合电容,R3,C4和R4,C5是高次谐波抑制电路,用于防止电路振荡。


小型床头听音系统的电路如图所示。本音响系统采用两只TDA2822M集成电路,具有体积小、组装简单、放音效果好等优点,尤其是加强了低音效果,非常适合住集体宿舍的“发烧友”一族制作。IC1、IC2均为立体声功放集成电路TDA2822M,其中IC1组成双声道功率放大电路,音源信号经电阻R1、R3及双联电位器RP1-1、RPl-2送入ICl进行功率放大,放大后的音频信号推动扬声器BL1、BL2工作。IC2以BTL电路形式构成低音效果功放,使用时由开。

TDA2822采用双声道设计,其最大供电电压为15V,最大电流1.5A,最小输入电阻100KΩ,当输入电压为9V,输出为4Ω时,频率为1KHZ时,输出功率为1.7W/声道。
TDA2822可以当MP3,随身式的VCD(DVD),收音机,单放机的功率放大器。


本功率放大机总的输出功率约为12W左右。
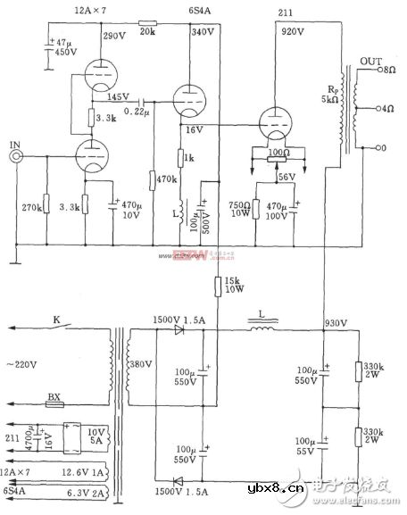
下图是前级放大器的电源电路图,高压部分采用晶体二极管作桥式整流,用扼流圈作n型滤波,电子管稳压供电。6N1并联作取样放大,功率管6P1接成三极管作为调整管,组成串联稳压电路。作为滤波电容,一般说来,无极性电容速度快、解析力高,油浸电容音色甜润,优质电解电容可以增加中频的密度与低频的力度,因此本机滤波电容选用优质电解和有机薄膜电容混合应用,其输出电压稳定,纹波系数很小,既有晶体管整流的动态,又有电子管稳压的韵味,达到符合现代音响要求的目的。前级灯丝电源,用整流桥堆整流,7806稳压点燃灯丝。采用稳压电源供电的好处是,可使声音圆润饱满,音乐密度感强,乐声和人声的质感较好,动态好、噪声低、瞬态好。

电容器对音质的影响很大,耦合电容C1选用WIMAMKPl0,信号输出电容C2选用国产CZM—J2型密封油浸电容,该电容音色通透、甜润、音乐感极好。高压滤波选用两只330 μF/450V nichicon牌电解电容作n型滤波。其他滤波、退耦电容全部采用国产CBB60型有机薄膜电容。所有的阻容元件经数字万用表严格挑选配对,使左右声道性能保持一致。电阻应留有4~6倍的功率余量,以减少工作时产生的热噪声。
左右声道可共用一只6N1电子管,也可以单独使用一只6N1,将6N1的另一半的屏、阴、栅极都接地,可以减少左右声道的互相干扰。同样电源也可以共用一组电源对左右声道供电,也可以采用两组电源为左右声道分别供电。为了打造出精品,提高左右声道的分离度,使声像定位更加真实。
前级灵敏度很高,为防止交流电源、高压电源对音频信号的干扰,前级放大电路与电源电路要分开,地线不能一串到底,选择最佳接地点汇集一处星形接地。管座应选择带铝罩的品种,外壳接地要良好,防止外界的电磁干扰。组装完毕后,要认真仔细地检查,正确无误后可接通电源,调整电源中的取样电位器W2,使V3屏极电压正好为175V,测量其他各级电压均应符合电路要求,一切正常后,可接入系统试音了。
小编推荐阅读:
电子管功放和晶体管功放哪个音质好
电子管功放的检修技巧_电子管功放故障排除
电子管功放用什么管_怎样选择电子管功放
电子管功放好用吗_电子管功放寿命有多久
相关热词:#功放电路
影响介电常数的因素有哪些?
时间:2026-04-22
关于电流互感器基础知识介绍
时间:2026-04-22
开关电源的工作原理及特性
时间:2026-04-22
绝缘栅双极型晶体管(IGBT)外形、等效结构与...
时间:2026-04-22
信噪比(SNR)的定义,如何计算信噪比
时间:2026-04-22
波特率是什么意思_怎样计算波特率
时间:2026-04-21
RS485基本知识介绍
时间:2026-04-18
什么是激光雷达?激光雷达的构成与分类
时间:2026-04-18
Excelpoint - 一文了解SiC MOS的应用
时间:2026-04-18
什么是磁电阻器?磁电阻特性及应用
时间:2026-04-18
基于逻辑门的构成解释如何完成任意逻辑的管...
时间:2026-03-08
彩灯电路
时间:2026-03-05
NE555的有趣电路设计分享
时间:2026-03-08
三相异步电动机原理
时间:2026-03-04
三相异步电动机的拆装详讲
时间:2026-03-04
从0学电路,万用表演示测量三极管方法
时间:2026-03-08
电动机单线远程正反转控制电路图
时间:2026-03-04
光耦在电子电路中作用、关键参数详解
时间:2026-03-08
H桥电机驱动电路解析
时间:2026-03-08
转角测量电路
时间:2026-03-05