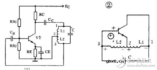
图1(a)是另一种常用的电感三点式振荡电路。图中电感L1、L2和电容C组成起选频作用的谐振电路。从L2上取出反馈电压加到晶体管VT的基极。从图2(b)看到,晶体管的输入电压和反馈电压是同相的,满足相位平衡条件的,因此电路能起振。由于晶体管的3个极是分别接在电感的3个点上的,因此被称为电感三点式振荡电路。

电感三点式振荡电路的特点是:频率范围宽、容易起振,但输出含有较多高次调波,波形较差。它的振荡频率是:f0=1/2πLC,其中L=L1+L2+2M。常用于产生几十兆赫以下的正弦波信号。
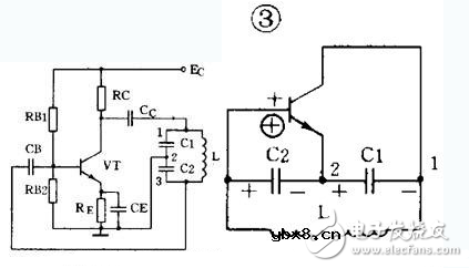
还有一种常用的振荡电路是电容三点式振荡电路,见图2(a)。图中电感L和电容C1、C2组成起选频作用的谐振电路,从电容C2上取出反馈电压加到晶体管VT的基极。从图2(b)看到,晶体管的输入电压和反馈电压同相,满足相位平衡条件,因此电路能起振。由于电路中晶体管的3个极分别接在电容C1、C2的3个点上,因此被称为电容三点式振荡电路。

电容三点式振荡电路的特点是:频率稳定度较高,输出波形好,频率可以高达100兆赫以上,但频率调节范围较小,因此适合于作固定频率的振荡器。它的振荡频率是:f0=1/2πLC,其中C=C1C2C1+C2。
如图2和图3所示,是两个电容三点式的振荡电路。我们应用射同基反判断相位条件是否满足。

先看图2,图2中晶体管的发射极接的是三点式选频网络的2端,集电极接的是1端,基极在交流通路中接地,所以基极相当于接的是3端。发射极与基极问接的单个选频器件是电容C2,发射极与集电极之间接的是电容Cl,发射极与其他两个电极之间接的是电抗性质相同的电容,所以射同已经满足;基极与发射极接的电容C2,基极与集电极之间接的单个选频器件是电感L,电感与电容是两个电抗性质相反的器件,所以基反也是满足的,图2电路支流通路正常,又满足射同基反的条件,所以是可以振荡的。
再看图3。放大器的组态虽然与图2不同,按射同基反分析仍然满足射同基反,直流通路正常,该电路也可以振荡。如果用相位条件判别也是满足的。
相关热词:#电容
波特率是什么意思_怎样计算波特率
时间:2026-04-21
RS485基本知识介绍
时间:2026-04-18
什么是激光雷达?激光雷达的构成与分类
时间:2026-04-18
Excelpoint - 一文了解SiC MOS的应用
时间:2026-04-18
什么是磁电阻器?磁电阻特性及应用
时间:2026-04-18
什么是电场?电场在电容器中的应用
时间:2026-04-18
什么是ARM64?
时间:2026-04-17
vga和hdmi的区别
时间:2026-04-17
什么是ESD?ESD及TVS的原理和应用
时间:2026-04-17
开关电源原理与维修完整版 (10)_标清视频
时间:2026-04-16
基于逻辑门的构成解释如何完成任意逻辑的管...
时间:2026-03-08
彩灯电路
时间:2026-03-05
NE555的有趣电路设计分享
时间:2026-03-08
三相异步电动机原理
时间:2026-03-04
三相异步电动机的拆装详讲
时间:2026-03-04
从0学电路,万用表演示测量三极管方法
时间:2026-03-08
电动机单线远程正反转控制电路图
时间:2026-03-04
光耦在电子电路中作用、关键参数详解
时间:2026-03-08
H桥电机驱动电路解析
时间:2026-03-08
转角测量电路
时间:2026-03-05