由集成运放构成的方波发生器,包括迟滞比较电路和RC积分电路两大部分。因为矩形波电压只有两种状态,不是高电平,就是低电平,所以电压比较器是它的重要组成部分;因为产生振荡,就是要求输出的两种状态自动地相互转换,所以电路中必须引入反馈;因为输出状态应按一定的时间间隔交替变化,即产生周期性变化,所以电路中要有延迟环节来确定每种状态维持的时间,即RC 积分电路。
根据555定时器改变阀值电压的值使之输出高电平或低电平的原理,就可以产生方波,通过电位器改变电阻的阻值来控制高低电平的时间就可以调节占空比了;通过调节输入的电压值,再通过万用表测量输出的电压值就可以保证输出幅度为某一定值;根据振荡频率公式,已知电阻值和输出振荡频率就可以算出需要电容值,以保证振荡频率为某一定值;为保证波形稳定,采用差分电路形式,用555定时器组成的多谐振荡器的振荡频率受电源电压和温度变化的影响很小;而为了简化电路及运算,采用两个二极管的单向导电特性,使电容器的充放电回路分开,回路不再重复,计算更加简便。
(1)输入模块
二极管D1,D2的单向导电性,使电容器C的充放电回路分开,调节电位器,就可以调节多谐振荡器的占空比。
(2)处理模块:
555定时器各引脚功能如下:
1脚:外接电源负极或接地(GND)。
2脚:TR触发输入。
3脚:输出端(OUT或Vo)。
4脚:RD复位端,移步清零且低电平有效,当接低电平时,不管TR、TH输入什么,电路总是输出“0”。要想使电路正常工作,则4脚应与电源相连。
5脚:控制电压端CO(或VC)。若此端外接电压,则可改变内部两个比较器的基准电压,当该端不用时,应将该端串入一只0.01μF电容接地,以防引入干扰。
6脚:TH高触发端(阈值输入)。
7脚:放电端。
8脚:外接电源VCC(VDD)。

(3)输出模块:
与上处理模块555的3脚输出端相连
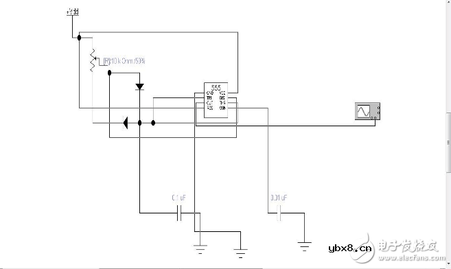
(4)总电路图


电路只要一加上电压VDD,振荡器便起振。刚通电时,由于C上的电压不能突变,即2脚电位的起始电平为低电位,使555置位,3脚呈高电平。C通过RA、D1对其充电,充电时间t冲=0.7RAC。压充到阈值电平2/3 VDD时,555复位,3脚转呈低电平,此时C通过Dl、RB、555内部的放电管放电,放电时间t放=0.7RBC。则振荡周期为T=t冲+t放。
(5)设计目标:设占空比为D,则D=t冲/t放=RA/(RA+RB)=RA/RP,调节定位器RP,当其中心头滑向最上端时,D=RA/RP=0/10K=0;当RP1中心头滑向最下端时,D=RA/RP=10K/10K=100%
(6)确定参数:由技术要求中振荡频率f=10KHz及f=1.43/(RA+RB)C=1.43/
得电容C的取值为0.143uF,我们使用的是C=0.1uF。
(1)依照原理图将各个元器件安放在电路板上并布局。
(2)进行焊接。焊接过程中要边焊接边检查,防止漏焊、连焊。

(1)检查电路中各个元件是否接的可靠、大小是否合理,特别是NE555必须接正确。
(2)在一切都正常的情况下,给电路提供+12V电源,此时立即触摸NE555是否发烫,若发烫应立即断电。
(3)若NE555没有发烫,则说明NE555工作正常,这时开始实验数据测试 。 (4)通过示波器观察NE555输出的方波信号。 (5)观察结束后,断电。

相关热词:#发生器
波特率是什么意思_怎样计算波特率
时间:2026-04-21
RS485基本知识介绍
时间:2026-04-18
什么是激光雷达?激光雷达的构成与分类
时间:2026-04-18
Excelpoint - 一文了解SiC MOS的应用
时间:2026-04-18
什么是磁电阻器?磁电阻特性及应用
时间:2026-04-18
什么是电场?电场在电容器中的应用
时间:2026-04-18
什么是ARM64?
时间:2026-04-17
vga和hdmi的区别
时间:2026-04-17
什么是ESD?ESD及TVS的原理和应用
时间:2026-04-17
开关电源原理与维修完整版 (10)_标清视频
时间:2026-04-16
基于逻辑门的构成解释如何完成任意逻辑的管...
时间:2026-03-08
彩灯电路
时间:2026-03-05
NE555的有趣电路设计分享
时间:2026-03-08
三相异步电动机原理
时间:2026-03-04
三相异步电动机的拆装详讲
时间:2026-03-04
从0学电路,万用表演示测量三极管方法
时间:2026-03-08
电动机单线远程正反转控制电路图
时间:2026-03-04
光耦在电子电路中作用、关键参数详解
时间:2026-03-08
H桥电机驱动电路解析
时间:2026-03-08
转角测量电路
时间:2026-03-05