数字万用表,拥有测量电流、交流电压、直流电压、电阻、二极管、线路通断及温度测量等功能。是电工、技术人员、维修人员常用的工具。
整个电路图包含直流电压测量电路图(如图2)、交流电压测量电路图(如图3)、直流电流测量电路图(如图4)、电阻测量电路图(如图5)、电池测试电路图(如图6)、二极管测试电路(如图7)。
以下为数字万用表原理方框图:

图1 数字万用表原理方框图

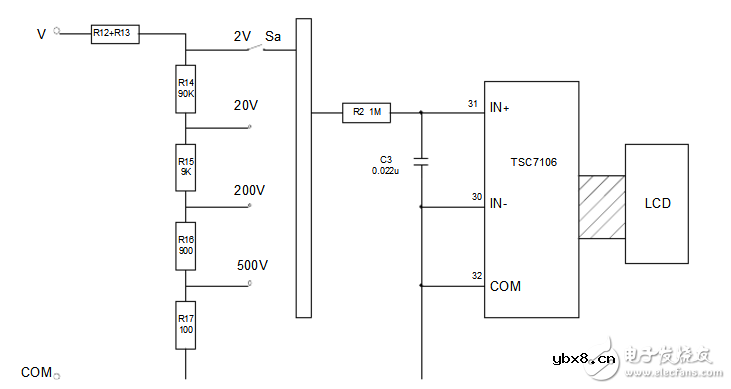
图2 直流电压测量电路图
直流电压的测量:将万用表的一个转换开关置于交、直流电压挡,另一个转换开关置于直流电压的合适量程上,且“+”表笔(红表笔)接到高电位处,“-”表笔(黑表笔)接到低电位处,即让电流从“+”表笔流入,从“-”表笔流出。若表笔接反,表头指针会反方向偏转,容易撞弯指针。

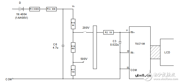
图3 交流电压测量电路
在基准数字电压表头前面加一级分压电路(分压器),可以扩展直流电压测量的量程。如图,U0为电压表头的量程(如200mV),r为其内阻,r1、r2为分压电阻,U10为扩展后的量程。
由于r《《R,所以分压比为
U0/U10=r2/(r1+r2)
扩展后的量程为
U10=(r1+r2)U0/r2

图4 直流电流测量电路
根据欧姆定理,用合适的取样电阻把待测电流转换为相应的电压,再进行测量。如图,由于r《《R,取样电阻R上的电压降为
Ui=IiR
即被测电流Ii=Ui/R
若数字表头的电压量程为U0,欲使电流档量程为I0,则该档的取样电阻(也称分流电阻)为R=U0/I0。
相关热词:#模拟电路
影响介电常数的因素有哪些?
时间:2026-04-22
关于电流互感器基础知识介绍
时间:2026-04-22
开关电源的工作原理及特性
时间:2026-04-22
绝缘栅双极型晶体管(IGBT)外形、等效结构与...
时间:2026-04-22
信噪比(SNR)的定义,如何计算信噪比
时间:2026-04-22
波特率是什么意思_怎样计算波特率
时间:2026-04-21
RS485基本知识介绍
时间:2026-04-18
什么是激光雷达?激光雷达的构成与分类
时间:2026-04-18
Excelpoint - 一文了解SiC MOS的应用
时间:2026-04-18
什么是磁电阻器?磁电阻特性及应用
时间:2026-04-18
基于逻辑门的构成解释如何完成任意逻辑的管...
时间:2026-03-08
彩灯电路
时间:2026-03-05
NE555的有趣电路设计分享
时间:2026-03-08
三相异步电动机原理
时间:2026-03-04
三相异步电动机的拆装详讲
时间:2026-03-04
从0学电路,万用表演示测量三极管方法
时间:2026-03-08
电动机单线远程正反转控制电路图
时间:2026-03-04
光耦在电子电路中作用、关键参数详解
时间:2026-03-08
H桥电机驱动电路解析
时间:2026-03-08
转角测量电路
时间:2026-03-05