随着汽车工业的发展,汽车上的电子控制系统数量呈指数增长。以ECU为核心的车载电子控制系统逐步取代了被动器件和机械系统,同时也完成了大多数测量、驱动和控制的功能。由于新型车载电子控制系统在车辆应用中的增加,导致对电源负载以每年约100W的速度增加。当前所面临的最大挑战是在相同的电池电源条件下,找到新的方法来保证汽车电子设备的数量及功能的不断增加。故在实际应用中需要MCU的功耗持续降低。
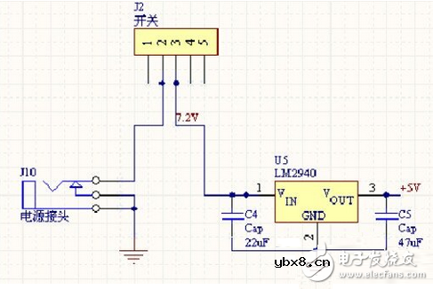
汽车电源电子电路图
LM2940: 5V,压差0.5V 选择了2940这种串联型线性稳压电源芯片,它具有纹波小、电路结构简单的优点,用其为单片机、激光传感器和编码器供电;LM1117-ADJ:舵机的6V电压;LM1117-3.3:无线模块的3.3V电压

2

LM2940:5V LM1117-ADJ:舵机的6V电压

使用智能车竞赛统一配发的标准车模用7.2V 2000mAh Ni-cd供电,而单片机、激光传感器、光电编码器等均需要5V电源,伺服舵机(包括前轮转向舵机和后轮刹车舵机)的额定工作电压为6V,直流电机可直接 用7.2V电池直接供电。 5V稳压电源用于单片机、激光传感器模块、光电编码器模块供电。

电子发烧友《汽车电子特刊》,更多优质内容,马上下载阅览
相关热词:#CAN总线
波特率是什么意思_怎样计算波特率
时间:2026-04-21
RS485基本知识介绍
时间:2026-04-18
什么是激光雷达?激光雷达的构成与分类
时间:2026-04-18
Excelpoint - 一文了解SiC MOS的应用
时间:2026-04-18
什么是磁电阻器?磁电阻特性及应用
时间:2026-04-18
什么是电场?电场在电容器中的应用
时间:2026-04-18
什么是ARM64?
时间:2026-04-17
vga和hdmi的区别
时间:2026-04-17
什么是ESD?ESD及TVS的原理和应用
时间:2026-04-17
开关电源原理与维修完整版 (10)_标清视频
时间:2026-04-16
基于逻辑门的构成解释如何完成任意逻辑的管...
时间:2026-03-08
彩灯电路
时间:2026-03-05
NE555的有趣电路设计分享
时间:2026-03-08
三相异步电动机原理
时间:2026-03-04
三相异步电动机的拆装详讲
时间:2026-03-04
从0学电路,万用表演示测量三极管方法
时间:2026-03-08
电动机单线远程正反转控制电路图
时间:2026-03-04
光耦在电子电路中作用、关键参数详解
时间:2026-03-08
H桥电机驱动电路解析
时间:2026-03-08
转角测量电路
时间:2026-03-05