模数转换器即A/D转换器,或简称ADC,通常是指一个将模拟信号转变为数字信号的电子元件。通常的模数转换器是将一个输入电压信号转换为一个输出的数字信号。本文介绍几款模数转换器芯片电路原理。
1、AD9280
AD9280器件是一款单芯片、8位、32 MSPS模数转换器(ADC),主要介绍了AD9280特性、应用范围、参考设计电路以及电路分析,帮助大家缩短设计时间。
AD9280介绍:
AD9280是一款单芯片、8位、32 MSPS模数转换器(ADC),采用单电源供电,内置一个片内采样保持放大器和基准电压源。它采用多级差分流水线架构,数据速率达32 MSPS,在整个工作温度范围内保证无失码。
AD9280特点:
与AD876-8引脚兼容
功耗:95 mW(3 V电源)
工作电压范围:+2.7V至+5.5V
微分非线性(DNL)误差:0.2 LSB
省电(休眠)模式
AD9280内部结构框图:

图1 AD9280的内部结构框图,展示了内部的构成
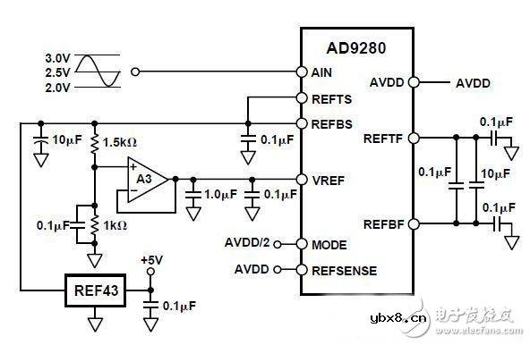
AD9280参考设计电路:

图2 AD9280典型应用电路
2、AD7541
AD7541器件是一款低成本、高性能12位单芯片乘法数模转换器,主要介绍了AD7541特性、应用范围、参考设计电路以及电路分析,帮助大家缩短设计时间。
AD7541介绍:
AD7541A是一款低成本、高性能12位单芯片乘法数模转换器。该器件采用先进的低噪声薄膜CMOS技术制造,并提供标准18引脚DIP和20引脚表贴两种封装。AD7541A与业界标准器件AD7541在功能和引脚上均相兼容,并且规格和性能都有所改进。此外,器件设计得到改进,可确保不会发生闩锁,因此无需输出保护肖特基二极管。
AD7541特点:
AD7541的改进版本
完整的四象限乘法
12位线性度(端点)
所有器件均保证单调性
TTL/CMOS 兼容型
低成本
无需保护肖特基二极管
低逻辑输入泄漏
AD7541内部结构框图:

图3 AD7541的内部结构框图,展示了内部的构成
AD7541参考设计电路:

图4 AD7541典型应用电路
3、AD7694
AD7694器件是一款3通道、低噪声、低功耗、24位Σ-Δ型ADC,内置片内仪表放大器 ,主要介绍了AD7694特性、应用范围、参考设计电路以及电路分析,帮助大家缩短设计时间。
AD7694介绍:
AD7694是一款16位、250 kSPS、电荷再分配、逐次逼近型模数转换器(ADC),采用2.7 V至5.25 V单电源(VDD )供电。该器件内置一个极低功耗、高速、16位无失码采样ADC(B级)、一个内部转换时钟和一个SPI兼容串行接口端口,还集成了一个低噪声、宽带宽、极短孔径延迟的采样保持电路。在CNV上升沿,AD7694对IN+与IN-之间的模拟输入电压差进行采样,范围从0V至REF。基准电压(REF)由外部提供,最高可设置为电源电压。
AD7694特点:
16位分辨率
吞吐量:250 kSPS
积分非线性(INL):最大值±4 LSB
功耗:
800 µA @ 5V/100 kSPS
540 µA @ 2.7V/100 kSPS
伪差分模拟输入范围: 0 V ~ VREF (VREF最高为VDD)
AD7694应用:
电池供电设备
医疗仪器
移动通信
个人数字助理
数据采集
仪器仪表
过程控制
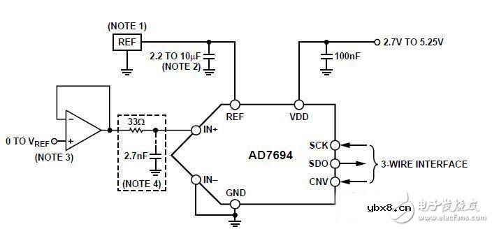
AD7694参考设计电路:

图5 AD7694典型应用电路
编辑点评:本文主要介绍了AD9280、AD7541和AD7694特性、应用范围、参考设计电路以及电路分析,帮助大家缩短设计时间。AD9280是一款单芯片、8位、32 MSPS模数转换器(ADC),采用单电源供电,内置一个片内采样保持放大器和基准电压源。AD7541A是一款低成本、高性能12位单芯片乘法数模转换器。AD7694是一款16位、250 kSPS、电荷再分配、逐次逼近型模数转换器(ADC),采用2.7 V至5.25 V单电源(VDD )供电。
电子发烧友《智能工业特刊》,更多优质内容,马上下载阅览
相关热词:#模数转换器
波特率是什么意思_怎样计算波特率
时间:2026-04-21
RS485基本知识介绍
时间:2026-04-18
什么是激光雷达?激光雷达的构成与分类
时间:2026-04-18
Excelpoint - 一文了解SiC MOS的应用
时间:2026-04-18
什么是磁电阻器?磁电阻特性及应用
时间:2026-04-18
什么是电场?电场在电容器中的应用
时间:2026-04-18
什么是ARM64?
时间:2026-04-17
vga和hdmi的区别
时间:2026-04-17
什么是ESD?ESD及TVS的原理和应用
时间:2026-04-17
开关电源原理与维修完整版 (10)_标清视频
时间:2026-04-16
基于逻辑门的构成解释如何完成任意逻辑的管...
时间:2026-03-08
彩灯电路
时间:2026-03-05
NE555的有趣电路设计分享
时间:2026-03-08
三相异步电动机原理
时间:2026-03-04
三相异步电动机的拆装详讲
时间:2026-03-04
从0学电路,万用表演示测量三极管方法
时间:2026-03-08
电动机单线远程正反转控制电路图
时间:2026-03-04
光耦在电子电路中作用、关键参数详解
时间:2026-03-08
H桥电机驱动电路解析
时间:2026-03-08
转角测量电路
时间:2026-03-05