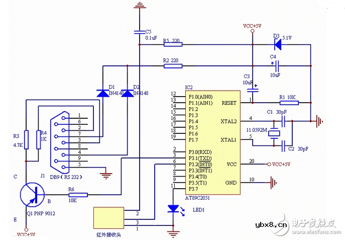
电路的基本原理:通过红外接收头收集红外信号,当有红外信号进来时,单片机AT89C2051软件执行中断并对采集到的红外信号进行解码,并从串口送到 PC,PC软件Girder收到串口发来的字符再根据定义做出相应的命令操作,Girder的基本使用方法请查看《打造超级PC遥控器》。电路中使用了几个简单的元件做成串口窃电电路,使这个遥控器不需要再外接电源,插到串口上就可以使用了,可以说是即插即用。安装好后,运行 Girder后,指示灯LED1就开始闪烁,表明电路正常工作了,这时就可以使用你的遥控器了,当关闭Girder后电路板的电源也会被切断,指示灯熄灭。

相关热词:
脉冲金属探测器电路图大全(五款脉冲金属探...
时间:2026-03-07
显示器高压条电路图大全(两款模拟电路设计...
时间:2026-03-07
数码管显示温控电路图大全(六款模拟电路设...
时间:2026-03-07
数码管显示电压电路图大全(六款数码管显示...
时间:2026-03-07
模拟电路之单极点电路 极点对不同频率小信号...
时间:2026-03-07
浅谈模拟电路之电路零点
时间:2026-03-07
基本π网络之三电容电路和零极点分析
时间:2026-03-07
基于运放CA3140的峰值检测电路的设计
时间:2026-03-07
电子管音调电路图大全(六款电子管音调电路...
时间:2026-03-07
211电子管功放电路图大全(八款模拟电路设计...
时间:2026-03-07
彩灯电路
时间:2026-03-05
三相异步电动机原理
时间:2026-03-04
三相异步电动机的七种调速方式
时间:2026-03-04
转角测量电路
时间:2026-03-05
经典的正弦波发生电路
时间:2026-03-05
电动机单线远程正反转控制电路图
时间:2026-03-04
三相异步电动机的拆装详讲
时间:2026-03-04
USB转232电路图
时间:2026-03-04
电度表的工作原理
时间:2026-03-04
电风扇红外遥控器2
时间:2026-03-04