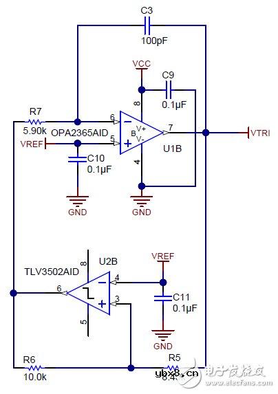
描述
此验证设计利用三角波发生器和比较器来生成脉宽调制 (PWM) 波形,这种波形的占空比与输入电压成反比。运算放大器和比较器生成三角波形,随后该波形将传递到比较器的一个输入。通过将输入电压传递到其他比较器输入,将生成 PWM 波形。PWM 波形对错误放大器的负反馈用于确保输出的高精度和线性。此设计中运用了 OPA2365 运算放大器、TLV3502 比较器和 REF3325 基准进行构建。
特性
利用三角波发生器和比较器来生成 PWM 波形
单电源解决方案
-2V 至 2V 输入,直流耦合
5V,500kHz PWM 输出
0.22% 测量增益误差
0.108% 测量偏压误差
原理图/方框图



相关热词:
浅析串联电路和并联电路中的电流、电压的规...
时间:2026-03-07
串并联电路的特点与识别串并联电路的四种方...
时间:2026-03-07
555定时器的电路结构与功能,由555定时器实...
时间:2026-03-07
由555定时器组成的单稳态触发器
时间:2026-03-07
555定时器解析,555定时器的工作模式及其应...
时间:2026-03-07
集成555时基电路解析,555时基集成电路与NE...
时间:2026-03-07
555内部电路结构与万用表测试555芯片的性能
时间:2026-03-07
MOS管驱动电路的基础总结
时间:2026-03-07
串扰和反射能让信号多不完整
时间:2026-03-07
二次回路电路原理图及讲解(一)——电路天...
时间:2026-03-07
彩灯电路
时间:2026-03-05
三相异步电动机原理
时间:2026-03-04
三相异步电动机的七种调速方式
时间:2026-03-04
转角测量电路
时间:2026-03-05
经典的正弦波发生电路
时间:2026-03-05
电动机单线远程正反转控制电路图
时间:2026-03-04
三相异步电动机的拆装详讲
时间:2026-03-04
USB转232电路图
时间:2026-03-04
电度表的工作原理
时间:2026-03-04
电风扇红外遥控器2
时间:2026-03-04