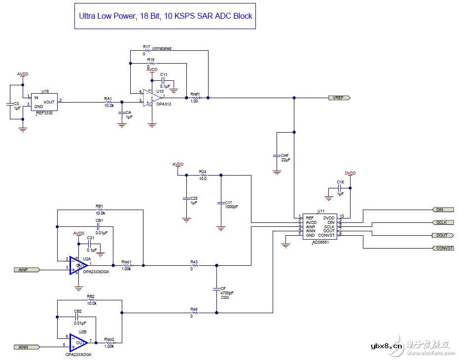
描述
此 TI 验证设计适用于心电图 (ECG)。ECG 是一种测量心脏电活动的方法,要求高精度模拟前端仪器增益级、滤波和高分辨率数字转换。此设计采取一定的方法,实现了从多个分立的模拟组件设计出 LEAD I ECG 测量系统。通过一种使用 OPA2333 的仪器前端,超低功耗得到了优化并由 18 位 ADS8881 进行数字化。
特性
18 位,10ksps 取样率
200Hz ECG 信号
优化:ECG
功率:AVDD = 3.3V 时 1.5mW
利用 ADS8881(18 位,1Msps SAR ADC)、OPA2333(输入/INA)、OPA313 + REF3330(基准)
原理图/方框图



相关热词:
浅析串联电路和并联电路中的电流、电压的规...
时间:2026-03-07
串并联电路的特点与识别串并联电路的四种方...
时间:2026-03-07
555定时器的电路结构与功能,由555定时器实...
时间:2026-03-07
由555定时器组成的单稳态触发器
时间:2026-03-07
555定时器解析,555定时器的工作模式及其应...
时间:2026-03-07
集成555时基电路解析,555时基集成电路与NE...
时间:2026-03-07
555内部电路结构与万用表测试555芯片的性能
时间:2026-03-07
MOS管驱动电路的基础总结
时间:2026-03-07
串扰和反射能让信号多不完整
时间:2026-03-07
二次回路电路原理图及讲解(一)——电路天...
时间:2026-03-07
彩灯电路
时间:2026-03-05
三相异步电动机原理
时间:2026-03-04
三相异步电动机的七种调速方式
时间:2026-03-04
转角测量电路
时间:2026-03-05
经典的正弦波发生电路
时间:2026-03-05
电动机单线远程正反转控制电路图
时间:2026-03-04
三相异步电动机的拆装详讲
时间:2026-03-04
USB转232电路图
时间:2026-03-04
电度表的工作原理
时间:2026-03-04
电风扇红外遥控器2
时间:2026-03-04