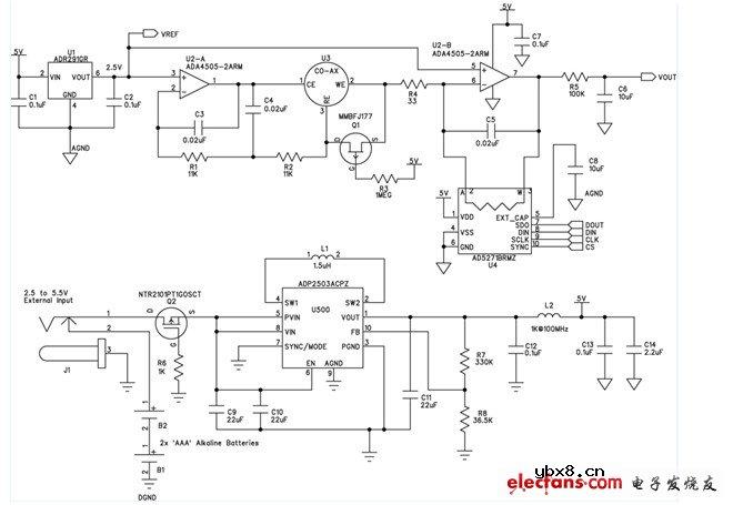
下图给出了该便携式气体探测器的电路。双通道微功耗放大器 ADA4505-2在恒电位配置(U2-A)和跨导配置(U2-B)下使用。该放大器的功耗和输入偏置电流非常低,对于恒电位部分和跨导部分都是很好的选择。每个放大器的功耗仅10 μA,因此电池寿命非常长。

图。 使用电化学传感器的便携式气体探测器
在三电极电化学传感器中,目标气体扩散到传感器,通过一层薄膜后作用于工作电极(WE)。恒电位电路检测参考电极(RE)的电压,并向辅助电极(CE)提供电流,使RE端与WE端之间的电压保持恒定。RE端没有电流流进或流出,因此流出CE端的电流流进WE端,该电流与目标气体浓度成正比。流过WE端的电流可能是正值,也可能是负值,具体取决于传感器中发生的是还原反应还是氧化反应。对于一氧化碳,发生氧化时,CE端电流为负值(电流流入恒电位运算放大器的输出端)。电阻R4通常非常小,因此WE端的电压约等于VREF.
流入WE端的电流会导致U2-A的输出端产生相对于WE端的负电压。对于一氧化碳传感器,此电压通常为数百毫伏,但对于其它类型的传感器,此电压可能高达1 V.为采用单电源供电,微功耗基准电压源 ADR291(U1)将整个电路提升到地以上2.5 V.ADR291的功耗仅12 μA;它还能提供基准电压,以使模数转换器可对此电路的输出进行数字化处理。
相关热词:
影响介电常数的因素有哪些?
时间:2026-04-22
关于电流互感器基础知识介绍
时间:2026-04-22
开关电源的工作原理及特性
时间:2026-04-22
绝缘栅双极型晶体管(IGBT)外形、等效结构与...
时间:2026-04-22
信噪比(SNR)的定义,如何计算信噪比
时间:2026-04-22
波特率是什么意思_怎样计算波特率
时间:2026-04-21
RS485基本知识介绍
时间:2026-04-18
什么是激光雷达?激光雷达的构成与分类
时间:2026-04-18
Excelpoint - 一文了解SiC MOS的应用
时间:2026-04-18
什么是磁电阻器?磁电阻特性及应用
时间:2026-04-18
基于逻辑门的构成解释如何完成任意逻辑的管...
时间:2026-03-08
彩灯电路
时间:2026-03-05
NE555的有趣电路设计分享
时间:2026-03-08
三相异步电动机原理
时间:2026-03-04
光耦在电子电路中作用、关键参数详解
时间:2026-03-08
三相异步电动机的拆装详讲
时间:2026-03-04
从0学电路,万用表演示测量三极管方法
时间:2026-03-08
电动机单线远程正反转控制电路图
时间:2026-03-04
H桥电机驱动电路解析
时间:2026-03-08
转角测量电路
时间:2026-03-05