无论是目前还是今后.双声道立体声仍将是家庭高保真放音的主要方式并将一直广泛地为发烧友所采用,它不会因SACD和DVD-Audio高质量多声道系统的出现而消亡。这是因为双声道系统简单,调整和使用方便,系统成本低而音质相当高。
当然.这并不意味着双声道系统的音质没有提高的余地和必要。采用SACD和DVD-Audio是声源方面提高双声道音质的必由之路。若要进一步提高SACD和DVD-Audio作双声道重放时的音质,那么采用前级电子分频器是在现有或原有系统基础上最为经济而实用的方案。
本文向读者介绍一款电子管前级RC分频器的原理、计算和制作。电子有源分频兼有双线分音、双功放驱动的优点.其电声性能比一般LC功率分频更好一些。
RC分频网络
最简洁的电子分频网络只采用电阻R和电容C两种元件即可组成。图1为一阶二分频网络及其特性示意图。




计算示例
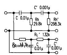
下面以二阶二分频网络的实际例子来加以说明
二阶二分频网络的分频点设为fc=800Hz,求分频网络的R、C值。
计算高、低通滤波器时,它们的截止频率不是fc。对高通滤波器应取fh=fc/1.5=800/1.5=533(Hz);对低通滤波器应取fL=1.5x800=1200(Hz)。如果电容仍取C=0.01uF,则高通滤波器的Rh为
低通滤波器的RL为
以上是二阶分频网络中前面一阶网络R、C值(图5)。




应用
最后介绍一下本电子分频的三种主要用途。
1.基本用法
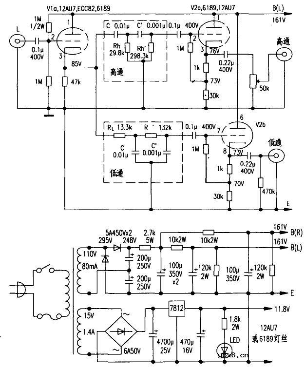
电子分频的基本用法是取代一般音箱中的LC功率分频,见图8a和8b。为此需要去掉音箱中的LC分频元件,然后用两台功放(也可以是一台立体声功放中的左、右声道直接驱功高音和低音扬声器).本分频器则用来驱动高音功放和低音功效。此时只要查得音箱分频点.即可计算RC分频网络元件值。此外,音箱最好具备双线分音接线柱,以便驳接。

相关热词:#分频器
波特率是什么意思_怎样计算波特率
时间:2026-04-21
RS485基本知识介绍
时间:2026-04-18
什么是激光雷达?激光雷达的构成与分类
时间:2026-04-18
Excelpoint - 一文了解SiC MOS的应用
时间:2026-04-18
什么是磁电阻器?磁电阻特性及应用
时间:2026-04-18
什么是电场?电场在电容器中的应用
时间:2026-04-18
什么是ARM64?
时间:2026-04-17
vga和hdmi的区别
时间:2026-04-17
什么是ESD?ESD及TVS的原理和应用
时间:2026-04-17
开关电源原理与维修完整版 (10)_标清视频
时间:2026-04-16
基于逻辑门的构成解释如何完成任意逻辑的管...
时间:2026-03-08
彩灯电路
时间:2026-03-05
NE555的有趣电路设计分享
时间:2026-03-08
三相异步电动机原理
时间:2026-03-04
三相异步电动机的拆装详讲
时间:2026-03-04
从0学电路,万用表演示测量三极管方法
时间:2026-03-08
电动机单线远程正反转控制电路图
时间:2026-03-04
光耦在电子电路中作用、关键参数详解
时间:2026-03-08
H桥电机驱动电路解析
时间:2026-03-08
转角测量电路
时间:2026-03-05