1994年三菱Montero加热器电路图
加热器接线图
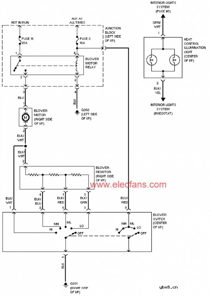
三菱蒙特罗加热器1994年所示如下图。它显示了之间各部件和组件的连接和布线 加热系统 车辆的鼓风机开关,鼓风机电阻器,风机电机,室内灯光系统(变阻器),接线块,热控制的照明灯,系统内部灯下面是的电路等。
Heater wiring diagram of Mitsubishi Montero 1994 are shown in the following figure. It shows the connection and wiring between each parts and component of Heater system of the vehicle such as the blower switch, blower resistor, blower motor, interior lights system(rheostat), junction block, heat control illumination light, interior lights system. Here is the circuit:

相关热词:#加热器
影响介电常数的因素有哪些?
时间:2026-04-22
关于电流互感器基础知识介绍
时间:2026-04-22
开关电源的工作原理及特性
时间:2026-04-22
绝缘栅双极型晶体管(IGBT)外形、等效结构与...
时间:2026-04-22
信噪比(SNR)的定义,如何计算信噪比
时间:2026-04-22
波特率是什么意思_怎样计算波特率
时间:2026-04-21
RS485基本知识介绍
时间:2026-04-18
什么是激光雷达?激光雷达的构成与分类
时间:2026-04-18
Excelpoint - 一文了解SiC MOS的应用
时间:2026-04-18
什么是磁电阻器?磁电阻特性及应用
时间:2026-04-18
基于逻辑门的构成解释如何完成任意逻辑的管...
时间:2026-03-08
彩灯电路
时间:2026-03-05
NE555的有趣电路设计分享
时间:2026-03-08
三相异步电动机原理
时间:2026-03-04
三相异步电动机的拆装详讲
时间:2026-03-04
从0学电路,万用表演示测量三极管方法
时间:2026-03-08
电动机单线远程正反转控制电路图
时间:2026-03-04
光耦在电子电路中作用、关键参数详解
时间:2026-03-08
H桥电机驱动电路解析
时间:2026-03-08
转角测量电路
时间:2026-03-05