JGD24-5固体式限时保护继电器的设计方案
电子元件2026-03-06
1 引言 随着国Ⅲ柴油汽车的发展和在我国的大力推行, 国Ⅲ柴油汽车占国产柴油汽车的比重越来越大。国Ⅲ柴油汽车比国Ⅲ标准以下的柴油汽车在电气系统的智能控制方面更加全面,更加细化,采用ECU (中央控
采用运放构成的实用直流电源电压
时间:2026-03-07
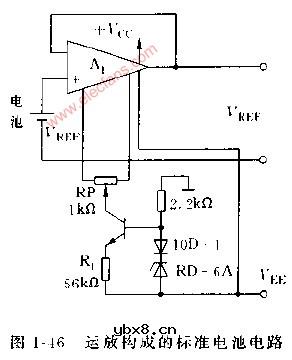
运放构成的标准电池电路
时间:2026-03-07
采用LT1495运放构成的参考基准源电路
时间:2026-03-07
采用A741构成的恒流源电路
时间:2026-03-07
输出两只电压的整流电路Ⅰ
时间:2026-03-07
输出两种电压的整流电路Ⅱ
时间:2026-03-07
实现补码加减运算的逻辑电路
时间:2026-03-07
继电器几个典型常用的接线图
时间:2026-03-07
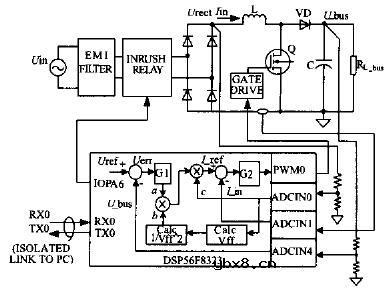
数字PFC整体控制框图
时间:2026-03-07
CMOS触发器在CP边沿的工作特性研究
时间:2026-03-07
玻璃釉电容器的结构与特点
时间:2026-03-05
关于STM32WL LSE 添加反馈电阻后无法起振的...
时间:2026-03-05
电阻的标称阻值和允许偏差
时间:2026-03-05
使用过滤器电容器和诱导器来抑制受辐射的EM...
时间:2026-03-05
LED固晶机龙头直面“寒冬”
时间:2026-03-05
浅谈高压贴片电容分类与性能参数
时间:2026-03-05
聚四氟乙烯电容器的结构与特点
时间:2026-03-05
漆膜电容器的结构与特点
时间:2026-03-05
复合介质电容器的结构与特点
时间:2026-03-05
瓷介电容器的结构与特点
时间:2026-03-05