电工问答2026-03-07
液晶电视保养十大\"准则\" 精心挑选,恰当使用,还要稳妥保养,才能使您的电视机尽可能延长服役期,更大限度地为您服务。液晶电视保养应注意以下“准则”。
电工问答2026-03-07
液晶动态对比度知识充电 “动态对比度”无疑是2007年国内液晶显示器行业最火热的词组,在今年下半年最后三家一线显示器厂商-飞利浦(Philips)、优派(ViewSonic)、明基(BenQ)推出其支持“动态对比度”功能的LCD产品之
电工问答2026-03-07
如何清洁平板电视脏屏幕 家庭主妇清洁家居总会为零三零四的小饰物头痛,殊不知道像平板电视这样的大部件家电更需要呵护。在清洁平板电视时,要遵循几个原则: 可轻拭,不可湿焉 可以用不起毛的软布料轻轻的擦
电工问答2026-03-07
家里的电视效果为什么不如卖场清晰? 相信许多人都曾经在家电商场驻足,仔细观赏商家摆放的样品电视。无一例外的是,这些电视无论屏幕尺寸大小,画面都非常清晰,纹理细致入微,颜色鲜明,效果极佳。但是一旦把电视
电工问答2026-03-07
面板-选择液晶电视时不可忽略的问题 液晶电视已经代替了以前的CRT电视成为了市场的主流,最近由于“五一黄金周”和足球世界杯的冲击,液晶电视的价格一降再降,30-40英寸液晶电视也已经是消费者购买电视的焦点
电工问答2026-03-07
HDMI标志规范升级 须明示技术规格 HDMI授权组织最近更新了HDMI标准的商标及Logo使用规范,今后影音产品在宣传中必须更加明确的标明其HDMI接口所支持的各种技术。
电工问答2026-03-07
什么是网络延长器 网络延长器,顾名思义,就是能够把网络传输距离有效延长的设备。网络延长器能够突破传统以太网传输距离100米以内的限制,可以将10BASE-TX的双绞线电信号延长到350米甚至更长。它将网络的传输
电工问答2026-03-07
液晶拼接幕墙,液晶拼接幕墙原理和作用是什么? 液晶拼接是专为工程应用设计的专业化终端显示设备。它以FPGA阵列为硬件基础,采用并行高速图形处理技术,实现了多路高速视频信号的统一处理,从根本上取代插卡式拼
电工问答2026-03-07
大屏幕电视墙的构造原理是什么? 电视墙 大屏幕电视墙,大屏幕显示设备有:电视墙处理器、电视墙信号处理设备、大屏幕电视墙拼接单元和大屏幕背投显示器、提供 DLP 背投电视墙、LCD 背投电视墙、CRT 背投电
电工问答2026-03-07
什么是大屏幕投影拼接墙/边缘融合技术 大屏幕投影拼接墙 大屏幕投影拼接墙是由多台投影机、多个投影屏及图像控制器构成的大屏幕显示系统,一般用于一个画面的超大屏幕显示或特技显示以及多个画面的多窗口显
电工问答2026-03-07
多屏显示卡的最大分辨率/分屏数 最大分辨率 最大分辨率是指多屏卡在显示器上所能描绘的像素点的数量。大家知道显示器上显示的画面是一个个的像素点构成的,而这些像素点的所有数据都是由多屏卡提供的,最大
电工问答2026-03-07
DLP技术,DLP技术原理和应用分析 DLP 技术在大量投影和显示屏应用中提供如液晶般清楚、锐利的流畅图像,包括公司投影仪、家用娱乐投影仪、大屏幕 HDTV、视频墙以及在商务娱乐中使用的其它投影系统。DLP Cin
电工问答2026-03-07
大屏幕拼接器,什么是大屏幕拼接器 大屏幕拼接器又称电视墙控制器,电视墙拼接器,显示墙拼接器,拼接墙控制器,多屏处理器,多屏拼接处理器,显示墙拼接器,大屏幕处理器,数码拼接处理器,多屏图象处理器,显
电工问答2026-03-07
DiiVA标准,DiiVA标准是什么意思 DiiVA标准是由中国数字家庭产业联盟重点推广的技术,标准的推广者主要是海信、TCL、创维、长虹、康佳、海尔、上广电、熊猫、凌旭等9家企业,其背后有强大的中国政府的背景,包括工信
电工问答2026-03-07
平板电视接口种类有哪些? 四大类接口 ● 必备接口: ·HDMI接口:是最新的高清数字音视频接口,收看高清节目,只有在HDMI通道下,才能达到最佳的效果,是高清平板电视必须具有的基本接口。·DVI接口:是数字传输的
电工问答2026-03-07
什么是显示屏升降器/壁挂式折臂架/连体升降器 显示屏升降器 液晶显示屏升降器是一种可以方便液晶显示器升降的电子产品。标准液晶显示屏升降器适用于高档的会议室与会议桌。 标准液晶显示屏升降器的结
电磁炉不通电故障反复维修过程分享
时间:2026-03-09
尊卓牌电热水壶不工作故障检修1例
时间:2026-03-09
苏泊尔CFXB50FC29智能电饭策维修实例
时间:2026-03-09
苏泊尔电饭策显示E5故障代码检修
时间:2026-03-09
苏泊尔智能电饭煲FC29型电源板常见故障维修...
时间:2026-03-09
一键开关机电路图 一键开关机电路原理详解
时间:2026-03-09
SKG电陶炉屏显"E7"故障代码检修
时间:2026-03-09
康佳42J39AW型液晶彩电背光一亮即灭故障维修...
时间:2026-03-09
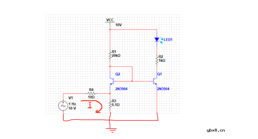
电流指示灯电路图 基于NPN三极管的简易电流...
时间:2026-03-09
三极管的工作原理和设计案例
时间:2026-03-09
什么是追踪缓存/转接卡?
时间:2026-03-06
什么是EPIC
时间:2026-03-06
瞬间抑制二极管(TVS)/瞬间抑制二极管(TVS)是...
时间:2026-03-04
什么是联合并行处理二级缓存?
时间:2026-03-06
什么是Speculative execution/SQRT?
时间:2026-03-06
什么是霍尔传感器
时间:2026-03-05
双向二极管起什么作用?
时间:2026-03-04
什么是因特网数据流单指令序列扩展?
时间:2026-03-06
什么是CPU的生产工艺技术/向下兼容?
时间:2026-03-06
什么是超标量技术/FADD?
时间:2026-03-06