电工问答2026-03-07
液晶电视保养要如呵护\"女人\" 曾几何时,液晶电视轻薄纤巧的华美外观让人们心动不已,而其高昂的价格却将大多数人对其的态度仅限于“只可远观而不可亵玩焉”的境地。然而现在,高贵的“公主”终于揭开面纱走进了千
电工问答2026-03-07
高端液晶电视标准---IPS硬屏技术 近日记者在市内各大家电卖场发现,市场上IPS硬屏技术液晶电视走俏,许多顾客在充分了解产品性能后,纷纷指定要IPS硬屏液晶电视。各彩电品牌的导购员在介绍液晶电视时,几乎都把IPS
电工问答2026-03-07
选购平板电视不可忽视的细节(见微知著) 提到选购平板电视应该从什么地方入手,很多朋友都可以回答,比方说分辨率、亮度、对比度、响应时间、可视角度等等方面,这些回答都是正确的,对于平板电视来说这些都是需要着
电工问答2026-03-07
液晶电视保养 “照常工作”≠“正常工作” 首先,需要注意的是避免液晶电视连续、长时间工作。不看电视的时候最好关闭显示器,或者降低其显示亮度。另外,长时间地显示一个固定的画面,有可能导致某些LCD像素过
电工问答2026-03-07
选择液晶电视要谨慎 视力健康有影响 现在的家电厂商用宣传虚假指标、夸大产品功能、降价等手段来博得市场关注的做法在平板电视卖场屡见不鲜,奇怪的是,还是有不少人会盲目听从厂商的一面之词,在并不真正了解液晶
电工问答2026-03-07
高清电视坚绝杜绝使用任何清洁剂 这是一个高清电视的所有者都应该关注的前车之鉴。不要,切记不要对你的高清电视适用任何的清洁剂。似乎这个忠告听起来有些傻,因为大家都知道清洁剂有可能腐蚀掉电视表面的增
电工问答2026-03-07
等离子电视和液晶电视哪个更适合家庭 作为平板电视家族的两大成员,液晶电视和等离子电视一问世就被拿来比较,而其各自的代表厂商夏普和日立频频过招,为各自产品不遗余力的宣传让消费者宛若雾里看花。厂商及业界关
电工问答2026-03-07
液晶屏幕要如何保养? ——开机6小时别用湿纸、、卫生纸擦拭 分镜面雾面 好好保养,能大幅延长计算机屏幕的寿命,习惯用卫生纸、湿纸巾、湿毛巾来擦拭的使用者,最好花点小心思,视觉会更舒服。 NOVA 新竹
电工问答2026-03-07
不必再犹豫买液晶电视我有技巧 1.屏幕尺寸:是指液晶显示器屏幕对角线的长度,单位为英寸。27英寸、32英寸和37英寸的液晶电视已经能够满足客厅以及卧室的观看需求,既大气也实惠。也是目前液晶电视销售的主流尺寸
电工问答2026-03-07
家庭用户长时间使用液晶电视的注意事项 随着多媒体高清娱乐进一步渗透到普通家庭的日常生活里面,液晶电视产品已经不仅仅局限在收看有线电视节目和欣赏DVD影碟这样传统的场合内发挥作用了,家庭用户还可以利用液
电工问答2026-03-07
买高清平板10电视大注意事项 随着奥运会的临近,各种家电商场都在酝酿着新一轮的价格风暴。这个时候你是不是也在盘算着给自己败一台高清电视呢?如果你真有这样的打算,请你一定要继续往下看,因为现在我们要说说购
电工问答2026-03-07
专家提醒:购买平板电视注意三大误区 随着平板时代的到来,液晶、等离子电视因其轻、薄的特点受到越来越多消费者的青睐,尤其在全国一、二级市场已经成为消费者购买的主流产品。消费者在购买平板电视的过程中,选多
电工问答2026-03-07
边看电视边喝茶 赶跑辐射没得说 目前,虽然电脑已经侵占了电视不少的“地盘”,但对于很多人来说,电视依然在他们的生活中占据着重要的地位。大家都知道,看电视很容易受到辐射的侵袭,那么有没有什么办法可以减少
液晶/等离子/背投电视大比拼
电工问答2026-03-07
液晶/等离子/背投电视大比拼 前言: 传统显像管电视濒临淘汰命运,下一代电视已涌现,包括LCD液晶电视、PDP等离子电视与LCOS背投影电视皆可支持数字讯号,符合未来数字电视需求。这几种新电视有哪些引人入胜之处,到
电工问答2026-03-07
看看精明者是如何选择平板电视的? 建议一 面板质量最重要 比起CRT来,目前平板电视的发展还不十分成熟,因此消费者在选择平板电视的时候一定要特别关注平板电视的最重要组成部分——面板的质量。据业内专家透
电工问答2026-03-07
买台高清迎新年 教你如何选液晶 春节将至,很多家庭都准备添置一台新电视,如今高清电视已经成为新一代主流,但如何选择一台好的高清液晶电视也是令人困惑的。其实这并不难,只要找准以下几个方面,就可以轻松买到
二极管的基础知识
时间:2026-03-09
介绍10种三极管开关驱动电路图 NPN和PNP三极...
时间:2026-03-09
想搞定汽车电路,要懂这3个参数!
时间:2026-03-09
升压转换器短路保护电路图讲解 升压转换器短...
时间:2026-03-09
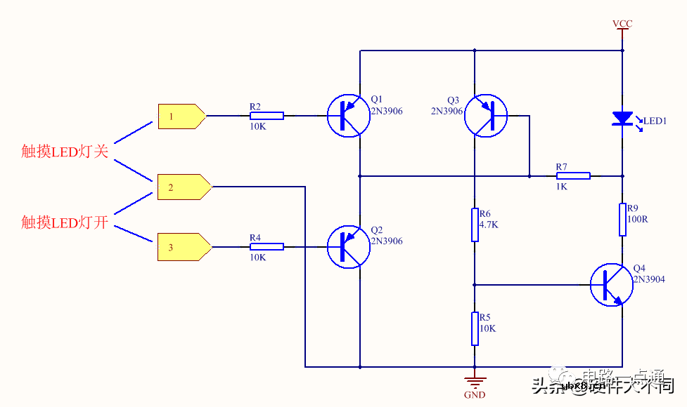
触摸开关电路原理图讲解 基于三极管的触摸开...
时间:2026-03-09
基于NPN和PNP三极管的蜂鸣器驱动电路图 三极...
时间:2026-03-09
CAN总线如何实现高可靠性的数据传输?
时间:2026-03-09
求一种HS23P1810MCU型遥控编码方案
时间:2026-03-09
常见的PCB电路板调试技能,你都掌握了几种?
时间:2026-03-09
C1815三极管引脚图和电路图 C1815三极管的工...
时间:2026-03-09
什么是追踪缓存/转接卡?
时间:2026-03-06
什么是EPIC
时间:2026-03-06
瞬间抑制二极管(TVS)/瞬间抑制二极管(TVS)是...
时间:2026-03-04
什么是联合并行处理二级缓存?
时间:2026-03-06
什么是Speculative execution/SQRT?
时间:2026-03-06
什么是霍尔传感器
时间:2026-03-05
双向二极管起什么作用?
时间:2026-03-04
什么是因特网数据流单指令序列扩展?
时间:2026-03-06
什么是CPU的生产工艺技术/向下兼容?
时间:2026-03-06
什么是超标量技术/FADD?
时间:2026-03-06