新能源汽车市场“狂飙” ,带动锂电池出货加速
中国汽车工业协会预计2023年全年汽车产销量将达到约3000万辆。其中,新能源汽车产销量将超过900万辆 ,汽车出口数量接近500万辆。

终端市场 “狂飙”,极大的拉升锂电池出货量。据GGII预测,2023年中国锂电池市场出货量有望超过1000GWh。

2023年电池企业头部聚集效应放缓
电池企业的竞争格局形成宁德时代和比亚迪两者相对较强的特征。目前宁德时代与比亚迪的差距在不断缩小之中,其它电池企业的占比也出现了明显分化的态势。电池企业形成了头部企业聚集效应放缓的特征,从2022年的头两家企业81%的比例,到今年76%的比例。
动力电池企业市场竞争格局

原材料&动力电池产能过剩,带动电池价格下探
原材料产能过剩
经历2年涨价潮,电池价格终于转头向下。这次降价是原材料和电池产能双重过剩的结果。2023年10月基础锂盐的价格呈现断崖式下降,低至17万元/吨,同比下降67%,环比下降18%。这主要是供需关系导致,原材料扩产太快,需求跟不上产能。原材料价格的大幅下跌 ,为新能源车企降价提供了成本空间。

Source:datayes!、SMM、电动汽车用户联盟、赛瑞研究
动力电池产能过剩
2023年1-9月,动力电池产量496.18GWh,而装车量为255.65GWh,装车率仅51.5%,这主要是电池厂追逐产能 ,不遗余力扩产导致。
电池在未来一段时间维持较低价格,迫使部分边缘电池企业破产、产能出清。同时新能源汽车销量增长,重新实现供需平衡。从原材料期货价格以及电池厂产能利用率看,行业专家预计实现供需平衡至少要到2025年。

磷酸锰铁锂等改良方案替代传统LFP
磷酸锰铁锂(LMFP)是在磷酸铁锂的基础上添加锰元素而获得新型正极材料,与磷酸铁锂基本工艺路线相似。磷酸锰铁锂材料在不妥协安全性基础上能量密度较磷酸铁锂有至多20% 提升。
过去受限于其较低的导电性能与倍率性能,商业化进程缓慢,而随着碳包覆、纳米化等改性技术的进步,磷酸锰铁锂电池续航及安全性良好的优势越发明显,产业化进程开始加速。目前拥有磷酸锰铁锂技术储备的厂商包括车企宁德时代(M3P电池)、比亚迪等、国轩高科、星恒电源等。
据公开信息披露,网传特斯拉新Model 3、奇瑞/华为合作的智界S7将成为宁德时代M3P电池的先发用户。

搭载半固态电池车型批量上市
目前主流的动力电池方案主要有三元锂电池和磷酸铁锂电池,前者能量密度略高,后者安全性更高,但两者均无法满足长续航的需求,单纯叠 加电池会增加车身重量,不符合轻量化发展需求。故市场需要更优的动力电池方案。
其中,半固态电池有望成为当下更优的选择路线之一。半固态电池逐渐开始装车,标志着我国已经进入了固态电池渗透率的关键突破阶段。据预计,半固态电池的商业化转折点将会出现在2024-2025年,全固态电池或将于2030年实现商业化应用。

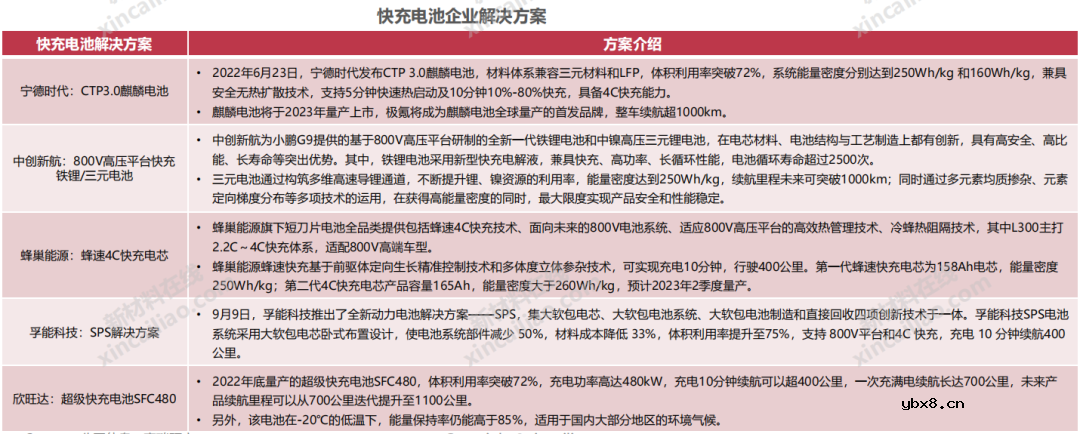
有效补能有助缓解充电桩拥挤问题 ,推动快充电池放量
目前快充电池已在部分中高端车型装车,受限于价格较高,普及度不高。随着快充电池普及率提升,成本能被产量摊薄。据预测,2025年动力电池快充的渗透率将达到25%,全球锂电池中快充电池占比达到24%,对应508GWh。
快充电池关键在于热管理和离子导电率。未来,随着超快充、大功率电动汽车充电基础的设施,将带动热管理:提升导电率(导电剂比例和升级配方,提升Li FSI在电解液中的比例)。离子嵌入速率:提升负极性能(加大负极包覆,参杂硅碳负极)。

以上内容节选自《2023年中国锂电行业投融资分析报告》
审核编辑:刘清
电芯、电池模组和电池包三者有什么区别?如...
时间:2026-03-22
电池怎么做绝缘处理?电池模组绝缘片起到什...
时间:2026-03-22
电池模组绝缘片的制造工艺有哪些,它们对电...
时间:2026-03-22
亿纬锂能麟驹系列电动两轮车电池首批发货仪...
时间:2026-03-22
在电池模组中,除了绝缘片,还有哪些措施可...
时间:2026-03-22
深度解读广汽全固态电池技术
时间:2026-03-22
广汽科技全固态电池与无图纯视觉智驾引领智...
时间:2026-03-22
天合光能新一代柔性储能电池舱Elementa 2真...
时间:2026-03-22
锂电池和超级电容器哪个更耐用
时间:2026-03-22
“固态电池”和“半固态电池”是水火不容吗...
时间:2026-03-22
住宅小区负荷与变压器容量的选择技巧
时间:2026-03-06
光伏控制器简介
时间:2026-03-06
石英灯电子变压器电路原理
时间:2026-03-06
变压器并列运行的条件浅析
时间:2026-03-06
玻璃釉电容器的结构与特点
时间:2026-03-05
电阻的标称阻值和允许偏差
时间:2026-03-05
三极管的主要参数
时间:2026-03-07
HTCC:半导体封装的理想方式
时间:2026-03-06
半导体三极管的技术参数
时间:2026-03-07
碳膜电阻如何识别_金属膜电阻器和碳膜电阻器...
时间:2026-03-05