研究背景
在所有固态锂金属电池中,要获得可观的面积容量(>3 mAh/cm ^2^ )和延长循环寿命,就需要实现能够承受临界电流密度和容量升高的固态电解质(SSEs)。在这项研究中,我们报道了一种高性能的富含空位的Li9N2Cl3SSE,具有优异的锂相容性和大气稳定性,并能实现高面积容量、持久的全固态锂金属电池。Li9N2Cl3由于其无序的晶格结构和空位的存在,促进了有效的锂离子输运。值得注意的是,由于其固有的锂金属稳定性,它可以在10 mA/ cm^2^和10 mAh/cm^2^条件下抵抗枝晶的形成。此外,它还表现出强大的对干燥空气的稳定性。将这种SSE纳入富镍LiNi0.83Co0.11Mn0.06O2阴极全固态电池中,我们实现了实质性的循环稳定性(在0.5C下的1500次循环中保留90.35%的容量)和高面积容量(在袋电池中为4.8mAh/cm ^2^ )。这些发现为锂金属电池满足电动汽车的性能需求铺平了道路。
成果简介
本文报道了一种具有高锂兼容性和高空气稳定性的富含空位的Li9N2Cl3SSE,构建了稳定的Li-SSE界面,并展示了高面积容量,长循环的全固态锂金属电池。富含空位的Li9N2Cl3SSE表现出更高的室温离子电导率,达到4.3 × 10^-5^ S/cm,超过先前报道的同类材料一个数量级。通过同步加速器X射线衍射(SXRD)、对分布函数(PDF)、飞行时间(TOF)中子衍射、密度泛函理论(DFT)计算和从头算分子动力学(AIMD)模拟等严格分析,确定了晶格和空位驱动的锂离子传导机制。值得注意的是,这种富含空位的Li9N2Cl3SSE促进了高临界电流密度(CCDs)和锂剥离/镀容量(分别为10 mA/cm^2^和10 mAh/cm ^2^ ),同时在1.0 mA/cm^2^和1.0 mAh/cm^2^下表现出超过2000次的超稳定循环性能。通过Operando SXRD、X射线吸收近边结构(XANES)和DFT计算等深入的研究,揭示了这种令人印象深刻的锂相容性。这种锂相容性减轻了界面反应和锂枝晶的形成。通过原位和操作氧化物XANES和SXRD研究证实,这种富含空位的Li9N2Cl3具有显著的干空气稳定性,证实了其商业应用潜力。由于Li9N2Cl3的高锂兼容性,我们展示了一种全固态锂金属电池设计。该电池具有极高的循环稳定性(在0.5 C下循环1500次,容量保持在103mAh /g,容量保持率为90.35%),并且对于小面积颗粒型电池(尺寸为0.785 cm ^2^ ;全固态锂金属软包电池(尺寸:2cm × 2.5 cm;SSE的厚度,~200μm)。
研究亮点
1、发现了富含空位的Li9N2Cl3是一种高性能的SSE。
2、富含空位的Li9N2Cl3对锂金属阳极具有特殊的稳定性。
3、富含空位的Li9N2Cl3高面积容量、高循环性能的优点。
图文导读
图1A显示了在恒定的铣削转速为500 rpm时的结构转变过程中的XRD模式。将球磨时间从2小时增加到24小时,导致纯Li9N2Cl3晶体逐渐形成。然后,采用交流阻抗法评价了Li9N2Cl3的锂离子电导率。图S1(见补充材料)总结了室温(25°C)下的离子电导率和活化能随球磨时间的函数。在制备的SSEs中,Li9N2Cl3-500 rpm-24小时的室温离子电导率为4.3×10^−5^S/cm,比之前报道的退火法(1.07×10^−6^S/cm)(21),高于商用氯化锂、碘化锂和氮化锂(氯化锂,7.33×10^−11^S/cm;碘化锂,2.22×10^−7^S/cm;氮化锂,1.86×10^−5^S/cm)。此外,在球磨速度范围内(即200、300、400400、500、600600和700 rpm),研究了球磨速度对晶体结构和锂离子扩散的影响,保持恒定的球磨时间24小时。在200和300 rpm的转磨速度下,氮化锂和氯化锂之间没有明显的反应。然而,在400~700rpm之间的研磨速度被证明有利于Li9N2Cl3的合成。值得注意的是,500 rpm持续24小时的球磨条件被确定为最佳参数,在室温下产生最高的离子电导率。图1B显示了相应的阿伦尼乌斯图。活化能(0.378 eV)低于之前报道的(0.49 eV)。与温度依赖的阻抗可以反映来自体材料、晶界和样品中其他界面的离子动力学贡献不同,核磁共振(NMR)光谱可以选择性地探测体中在更短的扩散长度尺度上的离子运动。我们利用制备的Li9N2Cl3-500 rpm-24小时的7 Li自旋晶格弛豫时间(T1)来量化锂离子动力学和相应的能垒。然而,由于用于这项工作的仪器的温度限制,Li9N2Cl3-500 rpm-24小时的1/T未达到最大值。1/T表现出典型的Arrhenius行为,Li9N2Cl3-500 rpm-24小时活化能为0.13 eV,如图1C所示。与温度相关的离子电导率(0.13 eV vs 0.378 eV)相比,较低的活化能表明,在Li9N2Cl3-500 rpm-24小时的局部扩散长度尺度和压球团中的现有晶界中,锂离子的迁移速度要快得多。
此外,采用直流极化法测试了Li9N2Cl3-500 rpm-24小时的电导率。如图S5所示(参见补充资料),0.1、0.2、0.3、0.4、0.5 V初始电流衰减快,1小时后稳定在10- A左右。根据稳定响应电流与电压的线性拟合,Li9N2Cl3-500的直流电子导电性约为1.7×10-S/cm。直流电子电导率比离子电导率低约5个数量级,表明Li9N2Cl3-500 rpm-24小时具有纯离子导电特性。通过热处理对球磨LioN2Cl3的影响,探讨了球磨Li9N2Cl3比退火Li9N2Cl3具有更高离子电导率的机理。如图S1所示(见补充材料),将Li9N2Cl3-500 rpm-24小时热处理至450℃。加热到250°C会形成另一种相,Li4NCl,它有望提供较低的离子电导率。加热到150°至200°C之间,保持了Li9N2Cl3的晶体结构,但晶格参数降低,离子电导率降低,如图S1所示(见补充材料)。由于锂离子在Li9N2Cl3晶体中的扩散依赖于锂空位位之间的锂输运(下一节将详细讨论),晶格参数的降低对锂输运具有更高的阻挡,增加了扩散间隙能,并降低了离子电导率。通过扫描电子显微镜(SEM)研究球磨法制备的Li9N2Cl3的形貌,显示出典型的多面体颗粒(图S6,见补充材料),长尺寸从100 nm到3 um不等。当球磨时间从16小时延长到70小时,球磨速度保持在500 rpm时,颗粒尺寸明显下降。同样,当磨矿时间固定为24小时时,随着磨矿速度从400rpm增加到700rpm,颗粒尺寸也会减小。具体来说,当磨矿速度为500 rpm时,随着磨矿时间从16小时延长到24小时,初级粒径范围从500 ~ 900 nm缩小到100 ~ 400 nm。除此之外,从24小时到70小时,100到400纳米范围内的粒子比例从51.7上升到64.1%。以400rpm的转速进行24小时磨矿,主要颗粒尺寸增大,沉降在0.6 ~ 1.4um范围内。相反,当铣削速度从500转/分增加到700转/分时,主要颗粒尺寸缩小到100至400纳米,其频率从51.7%增加到61.1%。

图1。晶体结构、局部无序表征和锂离子扩散特性。(A)Li9N2Cl3的x射线粉末衍射图作为球磨时间的函数,(B)阿伦尼乌斯图,(C)温度相关的7 Li自旋晶格弛豫时间(T1)对Li9N2Cl3的变化;(D) SXRD和相应的里特维尔德细化图和(E) TOF中子衍射数据(Bank 3)和相应的里特维尔德细化,(F)计算了富真空的Li9N2Cl3、Li+(青色)、N3−(黄色)和Cl−(绿色)的晶体结构。(G到I)Li9n2cl3的PDF G (r),并适合于不同r范围内对应的G (r)。任意单位,h,小时。
采用Rietveld方法,如图1F所示。这些Li9N2Cl3 SSE的详细结构和Rietveld细化信息见表S1至S15(见补充材料)。球磨Li9N2Cl3具有立方对称(空间群,Fm3m)和晶格参数a = 5.3506 (3) A的缺陷反荧光石结构。在恒磨速度为500 rpm的球磨Li9N2Cl3样品中,利用SXRD、TOF中子粉末衍射和X射线全散射研究了Li9N2Cl3的空位浓度、晶体结构和局部无序性。图1 (D和E)和图。S4和S7(见补充材料)显示了一系列Li9N2Cl3 SSE的SXRD图和TOF中子功率衍射数据。这些sse是在不同的球磨参数下合成的,速度从200到700 rpm不等,持续时间从2到70小时不等。Li9N2Cl3 - 500rpm - 24h相应的晶体结构得到细化,对于锂、氮和氯,通常随着研磨时间的增加而增加,在24小时时达到峰值。
除晶体结构外,用X射线全散射法研究了局部无序性。富空位Li9N2Cl3的PDF G(r)如图S8(见补充材料)和图1 (G至I)的PDF分析结果所示,显示了实际空间中的原子间距离,与图1F中精细平均晶体结构一致。详细的PDF拟合结果可在表S3中找到(见补充材料)。从图1F中细化的晶体结构出发,r在1.6 ~ 50 A范围内的PDF拟合结果与实验结果相比差异较大[加权残差(wR) = 15.1%]。这一结果表明,所制备材料内部局部位移较大,如图1G所示。PDF拟合分为两个范围:1.6至6.0 A(图1H)和6.0至50 A(图1I)。第一个范围对应一个单位细胞,第二个范围代表超级单体。在6.0 ~ 50 A范围内,拟合结果与实验数据吻合较好,差异较小(wR =10.5%)。

图2。Operando SXRD和XANES对金属锂的化学稳定性研究。(A)操作氧化物SXRD和XANES示意图,研究了富空位的Li9N2Cl3与锂金属接触后的化学稳定性和操作氧化物电池的结构。(B)与Li金属接触数小时时,Operando SXRD模式演变和(C) 在Cl - k-edge的XANES光谱(D)Li9N2Cl3与Li金属接触数小时的一阶导数映射。(E) Li9N2Cl3与Li金属接触前后的N k-edge XANES谱比较。
如图2a所示,在操作SXRD和XANES研究中,使用改良的纽扣电池作为单元。具体来说,一个富含空位的Li9N2Cl3颗粒被两块Li金属夹在中间,用弹簧和间隔片放置在操作单元中,在SSE和Li金属之间产生紧密接触。在操作和XANES研究中,低入射角(3°)SXRD射线通过聚拉薄膜窗口和锂金属,分别由一个皮拉图斯像素面积探测器和一个荧光探测器采集散射SXRD射线和荧光探测器。可以评估SSE-Li界面上的晶体结构演化和化学信息。
图2 SXRD为操作性研究结果。原始SXRD图案显示了属于Li9N2Cl3和Li金属的混合物,没有额外的峰。在大约8小时后,SXRD模式相对不变,表明在富含空位的Li9N2Cl3-Li界面上没有形成额外的晶相。为了检测界面上可能形成的非晶相,我们进行了XANES,它对化学和电子结构的演化非常敏感,如图2(C到E)所示。图2D显示了Cl XANES-边缘的操作光谱。原始样品呈现主吸收边缘,在2826.0和2828.7 eV处有白线峰,这是由于电子从1s轨道到4p轨道的跃迁。

图3。金属锂化学稳定性的操作研究。(A)真空富含Li9N2Cl3在锂电镀/剥离过程中化学稳定性的操作XANES研究示意图和XANES操作单元的结构。(B)操作谱在XANES边缘(C)相应的放电/电荷电压的李循环操作细胞在几个电流密度(即0.1、0.2、0.3和0.4 mA cm ^−2^ )和(D)一阶导数映射的Li9N2Cl3在锂电镀/剥离过程。
通过在锂电镀和剥离过程中进行XANES操作,进一步证实了该富含空位的Li9N2Cl3 SSE对Li金属的化学稳定性(图3)。如图3 XANES所示,操作研究是在一个真空XANES射线吸收光谱室中,使用与上述相同的操作单元进行的。由于入射x射线角度低,荧光x射线主要来自有趣的界面。图3C显示了在电流密度为0.1、0.2、0.3、0.4 mA/cm^2^的电镀/剥离时间下,锂电镀和剥离过程中的放电/充电电压曲线。在电镀和剥提过程中,实时收集XANES。图3c中标记了几种典型的镀锂和锂剥离状态,图3b中显示了相应的Cl k-edge的XANES光谱。在总共8小时的电镀和剥离过程中,没有特征演变。在整个过程中,XANES特征演化的一阶导数映射也没有显示出如图3d所示的特征演化,这表明了这个富含空位的Li9N2Cl3的内在稳定性。

图4。该材料对富含空位的Li9N2Cl3 SSE的空气稳定性研究。(A)该富含空位的Li9N2Cl3 SSE在环境空气暴露于环境空气140 min过程中的操作模式。原位ClK边缘XANES研究这个空缺的Li9N2Cl3 SSE暴露于(B)环境空气,(C)干燥空气和水分的混合物,(D)干燥空气,和(E)空气和水分的混合物2小时。(F)这种富含空位的Li9N2Cl3 SSE暴露在干燥空气中时,在25°C下锂离子电导率的演化。
图4a SXRD显示了这种真空富Li9N2Cl3在环境空气下晶体结构演化的操作研究。每个模式的收集时间约为10 min。这种富含空位的Li9N2Cl3最初被Kapton胶带覆盖,以防止在湿度为20%的环境空气中分解。然后,将Li9N2Cl3暴露在环境空气中,收集SXRD图案。我们观察到几个额外的XRD峰,随着曝光时间的增加,其强度逐渐增加。暴露于环境空气中~140分钟,会导致Li9N2Cl3和副产物的混合相,表明环境空气中的化学不稳定性。
图4B显示了暴露于环境空气后Cl K-edge XANES的光谱演变。在暴露于环境空气5分钟和2小时后,观察到2827.7 eV下的一个额外峰,这与operando SXRD研究证实的两个额外相[Li4(OH)3Cl和NHCI]的形成有关。对其他目标气体(即干燥空气和湿气的混合物、干燥空气和氩气和湿气的混合物)进行相同的原位XANES研究。如图4 (C至E)和图所示。S14(见补充材料),干燥空气和水分的混合物以及Ar和水分的混合物导致富含空位的Li9N2Cl3的分解与环境空气的相同。这个富含空位的Li9N2Cl3在周围空气中可见。然而,这种富含空位的Li9N2Cl3在干燥空气中表现出极高的化学稳定性,如图4D和S14所示。这表明水分会导致Li9N2Cl3在环境空气中的分解,这一点可以通过非原位N - K-edge XANES研究进一步研究,如图S15所示(见补充材料)。在干燥空气中,n k-edge XANES光谱几乎保持不变,表明Li9N2Cl3在干燥空气中具有良好的化学稳定性。此外,397.9 eV的主要特征在暴露于环境空气、Ar与水分混合以及干燥空气与水分混合的过程中发生了演变,证实了Li9N2Cl3与水分的严重反应以及NH4~Cl副产物的形成。当将Li9N2Cl3暴露在低露点约-50°至-60°C(相对湿度<0.3%)的干燥室内时,这种富含空位的LisN2Cl3的离子电导率在暴露长达200小时的时间内保持在4.15 × 10 ^-^ ^5^ S/cm左右(图4F)。即使相对湿度增加到3% ~ 5%左右,暴露200小时后仍能保持在3.65 × 10^-5^ S/cm左右。在干室中优异的化学稳定性使这种富含空位的Li9N2Cl3有望在电池干室中大规模制造应用,而无需使用惰性气氛手套箱。

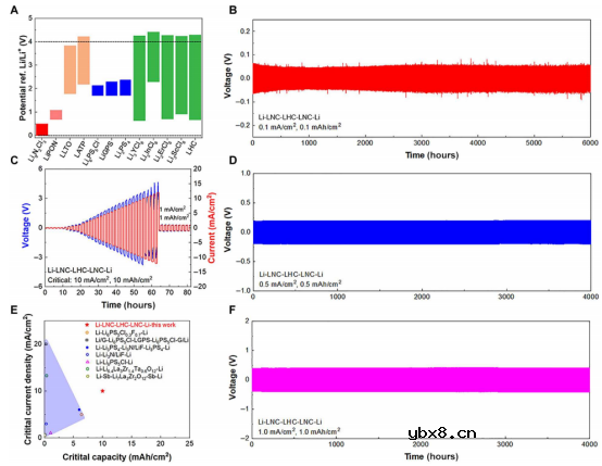
图5。全固态锂对称电池的研究。(A)计算了这个富含空位的Li9N2Cl3 SSE和其他常见的SSE,包括氮化物、氧化物、硫化物和卤化物的热力学外部电化学窗口。Li-LNC-LHC-LNC-Li对称全固态电池(LNC,每层5 mg;LHC,100 mg),(B)电流密度为0.1 mA/cm ^2^ ,固定容量为0.1mAh/cm ^2^ ,(C)阶进增加电流密度和容量(Li镀/剥离固定1小时)。Li-LNC-LHC-LNC-Li对称全固态电池(LNC,每层5 mg;LHC,100 mg),(D)电流密度为0.5 mA/cm ^2^ ,固定容量为0.5 mAh/cm ^2^ 。(E)本工作与其他硫化物、氧化物和氮化物固态电解质的比较:LiLi6PS5Cl0.3F0.7-Li、Li/G-Li6PS5Cl-LGPS-Li6PS5Cl-G/Li、Li-Li3PS4-Li3N/LiF-Li3PS4-Li、Li-Li3N/LiF-LiF-Li、Li-Li6PS5Cl-Li、Li-Li6.4La3Zr1.4Ta0.6O12-Li和Li-SbLi7La3Zr2O12-Sb-Li。Li-LNC-LHC-LNC-Li对称全固态电池(LNC,每层5 mg;LHC,100 mg),(F)电流密度为1.0 mA/ cm ^2^ ,固定容量为1.0 mAh/cm ^2^ 。
图5显示了在0.1 mA/cm^2^和0.1 mAh/cm^2^条件下,LNC对称的全固态电池(小面积颗粒型;Li剥离,0.785 cm ^2^ )的电压分布。该细胞由一个LHC(重量,100 mg;厚度,约0.45 mm)的SSE层和两个LNC(重量,5 mg;厚度,约0.05 mm)层组成。对称电池显示出约50到60 mV的稳定过电位,在3000个循环中没有观察到与短路相关的意外过电位变化。此外,在电流密度逐步增加和固定剥离/镀时间1小时的测试中,锂对称电池在10 mA/cm^2^和10 mAh/cm^2^的阈值内显示出一致的电位分布和阻抗。

图6。全固态锂电池的研究。NCM83-LHC-LNC-Li全固态锂金属电池在25°C下的长期电化学性能,工作电压窗口在4.3-2.7V之间,阴极负载为4.46 mg/cm ^2^ 。(A)0.1C时的充/放电曲线 (B)充放电容量和CE作为循环数的函数的全固态锂金属电池循环在0.1 C. (C)在增量循环速率高达1.0C时的充放电曲线(D)充放电容量和CE作为循环数的函数,全固态锂金属电池循环在0.5 C. 高负载全固态锂金属电池性能(面积负载为NMC83,27.42 mg/cm ^2^ ;初始可逆面积容量,5.16 mAh/cm^2^ )。(E)充放电容量和CE作为循环数的函数。(F)示意图和(G)充放电容量和CE作为全固体锂金属软包电池(初始可逆面积容量,1.67 mAh/cm ^2^ )的循环数的函数。ICE,初始库仑效率
图6显示了容量负荷为4.46mg/mm^2^的全电池的电压分布,在0.1C(1C=200mA/g)(2.7-4.3V)下循环,而在室温(25°C)下Li+ /Li。相应的面积电流密度为0.1 C,约为0.0892 mA/cm ^2^ ,接近0.1 mA/cm ^2^ 。该值低于锂对称电池的CCD,从而降低了锂枝晶形成的风险,如表S16和S17所示(见补充材料)。初始可逆容量为208.2 mAh/g,在0.1 C循环时,初始CE为~89.3%。在接下来的循环中,CE达到接近100%。在高达1.0 C的循环速率下测试了速率性能,以证明在高电流密度下,这种富含空位的Li9N2Cl3对金属锂的稳定性和对锂树突的抑制作用(图6)。当在0.2、0.4、0.5和1.0 C下循环时,整个细胞显示出平滑的电压曲线,这表明在SSE层中没有锂枝晶生长。在0.1和0.5 C的全电池中,长时间循环也证实了Li9N2Cl3对金属锂的长期稳定性(图6)。
研究总结
综上所述,本研究提出了富含空位的Li9N2Cl3,一种具有高锂相容性和干空气稳定性的SSE。与早期对Li9N2Cl3的研究相比,我们的研究在对其结构、合成、锂离子扩散机制和电化学性能的理解方面提供了更广泛的分析和创新的进展。我们的研究结果表明,富含空位的Li9N2Cl3是一种高性能的SSE,对锂金属阳极具有特殊的稳定性,这对于在全固态锂金属电池中实现高面积容量和寿命至关重要。因此,该SSE为解决快速发展的电动汽车市场不断升级的需求提供了一个可行的候选方案。
审核编辑:刘清
电芯、电池模组和电池包三者有什么区别?如...
时间:2026-03-22
电池怎么做绝缘处理?电池模组绝缘片起到什...
时间:2026-03-22
电池模组绝缘片的制造工艺有哪些,它们对电...
时间:2026-03-22
亿纬锂能麟驹系列电动两轮车电池首批发货仪...
时间:2026-03-22
在电池模组中,除了绝缘片,还有哪些措施可...
时间:2026-03-22
深度解读广汽全固态电池技术
时间:2026-03-22
广汽科技全固态电池与无图纯视觉智驾引领智...
时间:2026-03-22
天合光能新一代柔性储能电池舱Elementa 2真...
时间:2026-03-22
锂电池和超级电容器哪个更耐用
时间:2026-03-22
“固态电池”和“半固态电池”是水火不容吗...
时间:2026-03-22
住宅小区负荷与变压器容量的选择技巧
时间:2026-03-06
光伏控制器简介
时间:2026-03-06
石英灯电子变压器电路原理
时间:2026-03-06
变压器并列运行的条件浅析
时间:2026-03-06
玻璃釉电容器的结构与特点
时间:2026-03-05
电阻的标称阻值和允许偏差
时间:2026-03-05
三极管的主要参数
时间:2026-03-07
HTCC:半导体封装的理想方式
时间:2026-03-06
半导体三极管的技术参数
时间:2026-03-07
碳膜电阻如何识别_金属膜电阻器和碳膜电阻器...
时间:2026-03-05