导读:本文通过结构设计、暴露特定晶面、TiO2和炭层同时包覆改性,大大提高了Li2TiSiO5(LTSO)材料的电化学性能。通过原位XRD和第一性原理计算作者还对反应的具体过程进行了分析表征,为后续LTSO材料的研发和商业应用提供了参考和指导。
钛基材料用作锂离子电池负极材料时具有体积膨胀很小、循环性能稳定的优点,被认为有望代替石墨成为下一代锂电池的负极材料。但它一直存在放电平台电压过高和理论容量较低两大问题,严重的制约了其进一步的发展。 近日,北京工业大学的尉海军教授及其团队选择放电平台较低的LTSO材料为对象,并通过炭材料和TiO2同时选择性修饰,成功提高了LTSO材料的稳定性。
此外,作者还对反应中材料的结构可逆性和锂离子扩散模式进行了表征分析,为后续人们理解并继续改性LTSO材料提供了宝贵参考。相关论文以题为“TiO2 Nanocrystal-Framed Li2TiSiO5 Platelets for Low-Voltage Lithium Battery Anode”在Advanced Functional Materials上发表。
随着人们对锂离子电池的要求提升,各种新型负极材料相继被报道。但是这些新体系均存在着自身缺点,需要进一步对材料的结构进行改性;对多个性能进行平衡。其中,钛基氧化物材料已经被大量报导并应用与锂离子电池负极。但商用的Li4Ti5O12材料虽然稳定且安全性高,但容量太低、放电电压过高,很明显无法跻身成为下一代负极材料候选人。而LTSO材料的可逆容量高达240 mAh g-1,放电电压约为0.5 V,这相较于Li4Ti5O12或者石墨负极各方面平衡性更为理想,如何对LTOS进行进一步结构优化因此也成为了储能领域的一个重要课题。
本文作者针对上述问题,提出了一种稳定的开放(001)晶面的LTSO材料制备方法。并通过两步水热法,在LTSO晶体上原位包裹TiO2和炭材料,形成类似“相框”的结构。电化学测试结果表明,通过引入TiO2,大大提高了LTSO的容量和循环稳定性。所制备的样品在比容量可超过300 mA h g-1,并且即使在1000次循环后比容量保持率约为66%。优异的电化学性能主要得益于TiO2本身就可以储锂,并可以加快Li+的扩散转移、增加材料的赝电容储锂效应。通过原位的XRD和非原位透射电镜发现电极在循环过程中基本不发生晶体结构改变,显示出极佳的稳定性。
此外,DFT计算也证明了样品晶体结构的设计和选择性暴露特定晶面对电化学性能的重要作用。 总的来说,作者利用简单的合成方法,制备了选择性的暴露LTSO材料的特定晶面、具有TiO2和炭层的独特负极材料,协同提高了材料的整体容量和循环稳定性。并通过原位XRD和第一性原理计算等多重手段对造成良好电化学性能的原因和机理进行了分析证明。该结果大大提高了LTSO商业应用的可能性,并为后续钛基电极材料的结构设计提供了理论指导。(文:Today)

图1 (a) 不同负极材料的容量和放电电位示意图;(b) 三种电极材料的充放电曲线;(c) LTSO的XRD图和结构模型。

图2 (a)-(c) LTSO单晶的透射图;(d)-(m) T@L5(700) 的透射图片和各元素随边缘到中心得分布变化图。

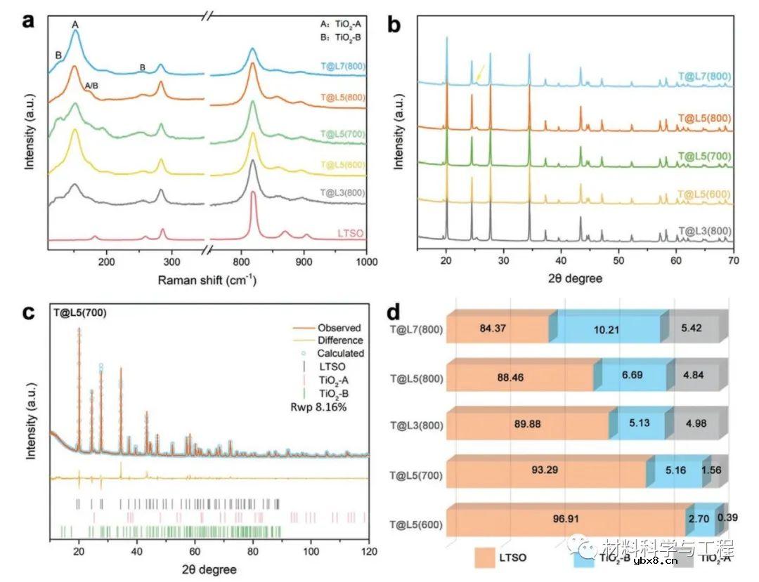
图3不同水热时间和煅烧温度下的晶体结构变化和相变化分析。

图4电化学性能测试结果。

图5 原位XRD测试和第一性原理计算结果。
审核编辑:刘清
超强负极!全电池能量密度高达1760.1 Wh/L
时间:2026-03-22
聊聊电池防反接的那些事:你选对了吗?
时间:2026-03-22
晶科能源基于N型TOPCon的钙钛矿叠层电池转化...
时间:2026-03-22
通威股份回应拟收购电池厂 拟不超过人民币...
时间:2026-03-22
透射电子显微镜(TEM)在锂电池材料分析中的...
时间:2026-03-22
高海拔、高集成、高防护,储能电柜新品能力...
时间:2026-03-22
国家杰青黄云辉教授/李真教授:光纤传感技术...
时间:2026-03-22
电池采样电路为什么测量结果不对?
时间:2026-03-22
德赛电池自研云平台 与时间赛跑的那朵“云...
时间:2026-03-22
国芯科技全资子公司通过WPC无线充电MCSP认证
时间:2026-03-22
住宅小区负荷与变压器容量的选择技巧
时间:2026-03-06
光伏控制器简介
时间:2026-03-06
石英灯电子变压器电路原理
时间:2026-03-06
变压器并列运行的条件浅析
时间:2026-03-06
玻璃釉电容器的结构与特点
时间:2026-03-05
电阻的标称阻值和允许偏差
时间:2026-03-05
三极管的主要参数
时间:2026-03-07
HTCC:半导体封装的理想方式
时间:2026-03-06
半导体三极管的技术参数
时间:2026-03-07
碳膜电阻如何识别_金属膜电阻器和碳膜电阻器...
时间:2026-03-05