PCB( Printed Circuit Board),中文名称为印制电路板,又称印刷线路板,是重要的电子部件,是电子元器件的支撑体,是电子元器件电气连接的载体。由于它是采用电子印刷术制作的,故被称为“印刷”电路板。
电子设备采用印制板后,由于同类印制板的一致性,从而避免了人工接线的差错,并可实现电子元器件自动插装或贴装、自动焊锡、自动检测,保证了电子设备的质量,提高了劳动生产率、降低了成本,并便于维修。
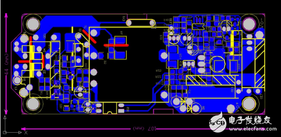
PCB布线过程中,退耦电容一般位于哪些位置
相关说明: 为什么呢
一级功率放大,这个电路就可以分为三个单元,假如你用的电路为TDA2030和LM5532退偶电容一般都是放在电路中的每一级节点之后,靠近单元供电位置,这个电容就是储能,瞬间耗电时由储能电容来补充
以上回答仅为个人理解,若有错误之处,原理和退偶一样,如果退偶做的不够好,在电路中的每一单元也要会放置些电容,也就是滤掉直流电源中的交流成分、储能是电容的基本用途,在电路中的理解也不同,我们就在每一个单元再放置一个大点的电解,这里的电容作用就是滤波,就会产生串音干扰,如果加上了退偶电容,你会发现情况就会有所改善
低频电路相对要好处理,如果电路做的不好,即便是两个声道的放大部分完全独立,退偶电容更是必不可少
退偶、滤波、消除来自上一级的信号耦合,我们在设计一个双声道的音频电路时,功率级在瞬间大功率输出时会造成电源的波动,影响到其他单元工作的稳定,退偶的作用就是将上一级过来的干扰通过这个退偶电容将干扰信号从电源正极引入负极,使电路更加稳定的工作
为防止电源引起的干扰,高频电路每一单元之间来自电源的耦合干扰要严重的多,更难处理,让交流干扰通过电容从正极引入负极
电路在工作的时候,每一单元的耗电量不同,让电源更加平滑,越近越好,根据工作频率和耗电量可用电解+104的小电容
比如一个音频电路中有一级前置小信号放大,一级缓冲,在5532的供电脚放一个几十或者几百微法的电解和一个104的瓷片
退偶,顾名思义就是退除,可以在2030附近放一个几百微法的电解和一个10的瓷片,那么退偶电容就分别放在2030和5532的电源供电引脚处,越近越好,但电源是公用的,如果是防止单元之间由电源上产生的串扰,那么这个电容就可以理解为退偶,比如音频电路中的低频交流声
电源接入处




PCB布线过程中,退耦电容一般位于哪些位置 …… 退偶电容一般都是放在电路中的每一级节点之后,靠近单元供电位置,越近越好,根据工作频率和耗电量可用电解。。。
请教懂PCB布线的高手!原理图如图,分别有三个引脚电气标志为PFB …… 这个一般是为了区分在PCB板上,各电容的分布,其实他们都是连在一起的。
电感器设计流程和见解
时间:2026-05-01
什么是触发器?触发器的作用是什么?
时间:2026-05-01
什么是电源?电源是如何进行分类的?
时间:2026-05-01
电驱动NVH的特点和结构
时间:2026-05-01
什么是霍尔传感器?
时间:2026-05-01
电负性的计算方法
时间:2026-04-30
电导的定义_电导的单位_电导怎么算
时间:2026-04-30
什么是计数器_计数器的作用
时间:2026-04-30
什么是欧姆定律_欧姆定律公式
时间:2026-04-30
RAID是什么?RAID有哪些?
时间:2026-04-30
电阻的原理和作用 电阻色环识别图 电路中电...
时间:2026-03-09
什么是室温超导?半导体时代将走向结束?芯...
时间:2026-03-09
NVIDIA CPU+GPU超级芯片大升级!
时间:2026-03-09
半导体光刻工艺 光刻—半导体电路的绘制
时间:2026-03-09
石英灯电子变压器电路原理
时间:2026-03-06
什么是硅片或者晶圆?一文了解半导体硅晶圆
时间:2026-03-09
一文详解MOS管驱动电路拓扑的设计
时间:2026-03-09
汽车芯片业应汲取的教训
时间:2026-03-09
压敏电阻型号的含义
时间:2026-03-05
半导体行业之ICT技术简介
时间:2026-03-09