目前的电路板,主要由以下组成:
线路与图面(Pattern):线路是做为原件之间导通的工具,在设计上会另外设计大铜面作为接地及电源层。线路与图面是同时做出的。
介电层(Dielectric):用来保持线路及各层之间的绝缘性,俗称为基材。
孔(Through hole / via):导通孔可使两层次以上的线路彼此导通,较大的导通孔则做为零件插件用,另外有非导通孔(nPTH)通常用来作为表面贴装定位,组装时固定螺丝用。
防焊油墨(Solder resistant /Solder Mask) :并非全部的铜面都要吃锡上零件,因此非吃锡的区域,会印一层隔绝铜面吃锡的物质(通常为环氧树脂),避免非吃锡的线路间短路。根据不同的工艺,分为绿油、红油、蓝油。
丝印(Legend /Marking/Silk screen):此为非必要之构成,主要的功能是在电路板上标注各零件的名称、位置框,方便组装后维修及辨识用。
表面处理(Surface Finish):由于铜面在一般环境中,很容易氧化,导致无法上锡(焊锡性不良),因此会在要吃锡的铜面上进行保护。保护的方式有喷锡(HASL),化金(ENIG),化银(Immersion Silver),化锡(Immersion Tin),有机保焊剂(OSP),方法各有优缺点,统称为表面处理。
工程师的巨大福利,首款P_C_B分析软件,点击免费领取
可高密度化。数十年来,印制板高密度能够随着集成电路集成度提高和安装技术进步而发展着。
高可靠性。通过一系列检查、测试和老化试验等可保证PCB长期(使用期,一般为20年)而可靠地工作着。
可设计性。对PCB各种性能(电气、物理、化学、机械等)要求,可以通过设计标准化、规范化等来实现印制板设计,时间短、效率高。
可生产性。采用现代化管理,可进行标准化、规模(量)化、自动化等生产、保证产品质量一致性。
可测试性。建立了比较完整测试方法、测试标准、各种测试设备与仪器等来检测并鉴定PCB产品合格性和使用寿命。
可组装性。PCB产品既便于各种元件进行标准化组装,又可以进行自动化、规模化批量生产。同时,PCB和各种元件组装部件还可组装形成更大部件、系统,直至整机。
可维护性。由于PCB产品和各种元件组装部件是以标准化设计与规模化生产,因而,这些部件也是标准化。所以,一旦系统发生故障,可以快速、方便、灵活地进行更换,迅速恢服系统工作。当然,还可以举例说得更多些。如使系统小型化、轻量化,信号传输高速化等。
集成电路具有体积小,重量轻,引出线和焊接点少,寿命长,可靠性高,性能好等优点,同时成本低,便于大规模生产。它不仅在工、民用电子设备如收录机、电视机、计算机等方面得到广泛的应用,同时在军事、通讯、遥控等方面也得到广泛的应用。用集成电路来装配电子设备,其装配密度比晶体管可提高几十倍至几千倍,设备的稳定工作时间也可大大提高。
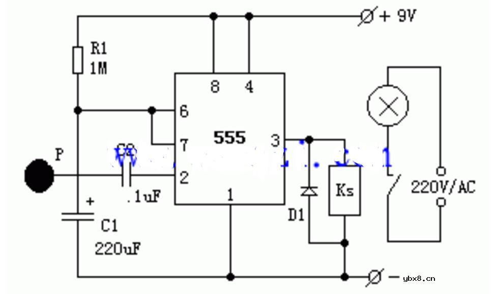
集成电路IC1是一片555定时电路,在这里接成单稳态电路。平时由于触摸片P端无感应电压,电容C1通过555第7脚放电完毕,第3脚输出为低电平,继电器KS释放,电灯不亮。
当需要开灯时,用手触碰一下金属片P,人体感应的杂波信号电压由C2加至555的触发端,使555的输出由低变成高电平,继电器KS吸合,电灯点亮。同时,555第7脚内部截止,电源便通过R1给C1充电,这就是定时的开始。
当电容C1上电压上升至电源电压的2/3时,555第7脚道通使C1放电,使第3脚输出由高电平变回到低电平,继电器释放,电灯熄灭,定时结束。
定时长短由R1、C1决定:T1=1.1R1*C1。按图中所标数值,定时时间约为4分钟。D1可选用1N4148或1N4001。

附图电路中,时基电路555接成无稳态电路,3脚输出频率为20KHz、占空比为1:1的方波。3脚为高电平时,C4被充电;低电平时,C3被充电。由于VD1、VD2的存在,C3、C4在电路中只充电不放电,充电最大值为EC,将B端接地,在A、C两端就得到+/-EC的双电源。本电路输出电流超过50mA。

集成电路是一般是指芯片的集成,像主板上的北桥芯片,CPU内部,都是叫集成电路,原始名也是叫集成块的。而印刷电路是指我们通常看到的电路板等,还有在电路板上印刷焊接芯片。
集成电路(IC)是焊接在PCB板上的;PCB版是集成电路(IC)的载体。PCB板就是印刷电路板(Printed circuit board,PCB)。印刷电路板几乎会出现在每一种电子设备当中。如果在某样设备中有电子零件,印刷电路板都是镶在大小各异的PCB上的。除了固定各种小零件外,印刷电路板的主要功能是进行上头各项零件的相互电气连接。
简单的说集成电路是把一个通用电路集成到一块芯片上,它是一个整体,一旦它内部有损坏 ,那这个芯片也就损坏了,而PCB是可以自己焊接元件的,坏了可以换元件。
电感器设计流程和见解
时间:2026-05-01
什么是触发器?触发器的作用是什么?
时间:2026-05-01
什么是电源?电源是如何进行分类的?
时间:2026-05-01
电驱动NVH的特点和结构
时间:2026-05-01
什么是霍尔传感器?
时间:2026-05-01
电负性的计算方法
时间:2026-04-30
电导的定义_电导的单位_电导怎么算
时间:2026-04-30
什么是计数器_计数器的作用
时间:2026-04-30
什么是欧姆定律_欧姆定律公式
时间:2026-04-30
RAID是什么?RAID有哪些?
时间:2026-04-30
电阻的原理和作用 电阻色环识别图 电路中电...
时间:2026-03-09
NVIDIA CPU+GPU超级芯片大升级!
时间:2026-03-09
什么是室温超导?半导体时代将走向结束?芯...
时间:2026-03-09
半导体光刻工艺 光刻—半导体电路的绘制
时间:2026-03-09
石英灯电子变压器电路原理
时间:2026-03-06
什么是硅片或者晶圆?一文了解半导体硅晶圆
时间:2026-03-09
一文详解MOS管驱动电路拓扑的设计
时间:2026-03-09
汽车芯片业应汲取的教训
时间:2026-03-09
压敏电阻型号的含义
时间:2026-03-05
半导体行业之ICT技术简介
时间:2026-03-09