当前位置:首页 > 电子元件 > 正文

电子镇流器及电路图应用研究

来源:网络  发布者:电工基础  发布时间:2026-03-21 09:21
电子镇流器及电路图应用研究  

摘要:讨论高性能电子镇流器系统必需具备的电路结构、功率因子校正电路的基本原理,介绍美国微线性公司(MicroLinearCorporation)的电子镇流器专用集成控制器及其构成的高性能电子镇流器电路。

1引言

1997年10月1日,我国“绿色照明工程”正式启动,这是照明技术领域内一项重大决策和举措,必将对我国的能源、电光源和照明技术,甚至环境保护等各个领域产生巨大影响。

据国家经贸委人士称:我国将把采用电子镇流器和紧凑型荧光灯组成的一体化节能灯取代白炽灯作为“绿色照明工程”的重要目标,“九五”期间,将推广各种节能灯3亿只以上,形成终端节电220亿度的能力,相当于节约电力建设资金(490~630)亿元,扣除节电投入,实际可减少社会支出(300~400)亿元。又据信息产业部有关专家认为,在相同光通量条件下,节能灯比白炽灯可节约电能80%,用于购买节能灯的费用,在(8~10)个月的电费节余中就可以收回。普通家庭和企事业单位、宾馆饭店、商业系统等使用电子节能灯,比白炽灯更为合算。但是,目前在工频下工作的老式电感镇流器,普遍存在耗能高、效率低、体积大,需大量铜材等缺点。所以,国家已把高频电子镇流器取代传统电感式镇流器定为一项政策。目前,市场上出现了一些电子镇流器,表1列出这些电子镇流器的性能比较。按照国际电工委员会标准IEC929和我国的专业标准ZBK74012—90关于电子镇流器在“正常情况下使用时,应使灯启动,但不对灯性能造成损害”;“施加阴极预热电压的最短时间应不少于0.4s”和“开路电压的波峰系数不得超过1.8;在最低预热期间,不得产生即使是极窄的、不影响有效值的电压峰值”等规定,则表1中所列,除高档电子镇流器外,均属不合格产品。特别要强调的是,早在1982年,国际电工委员会(IEC)就制定了名为“家用设备及类似电器设备对供电系统干扰的标准”,即IEC555-2标准。1987年,欧洲也制定了类似的EN60555-2标准。两个标准都严格限定了设备的功率因子必须接近1,而且还明确作出300W以上设备,自1992年起;300W以下设备,自1994年起,凡不符合标准的产品不准销售的规定。鉴于功率因子低造成的危害极大,强行贯彻电子设备和产品的功率因子必须接近1的规定非常重要,也非常必要,国内现在虽尚无相应标准,但可以确信相关标准的出台是迟早的事。高性能电子镇流器自然亦不例外。

表1低、中、高档电子镇流器简要比较

性能 低档 中档 高档
网侧功率因子 0.5~.7 0.9左右 0.9以上
三次谐波电流 60~80% 约20% <10%
故障保护设置 少数有设置
灯管控制 不控制 少数考虑控制 灯丝预热控制
电路结构 简单 不太复杂 较复杂

我们认为,高性能电子镇流器应该是既具有功率因子校正,同时兼备灯管灯丝预热、灯光调节和灯电路保护等功能,且完全符合IEC555-2及类似标准的产品,为此,本文就高性能电子镇流器必须具备的电路结构和功率因子校正电路的基本原理作简要讨论,着重介绍美国微线性公司的电子镇流器专用集成控制器ML4831,ML4832,ML4833及由其构成的高性能电子镇流器电路。

2高性能电子镇流器的电路结构

电路结构如图1所示。图中RFI和EMI滤波器将来自电网的传导射频干扰和电磁干扰滤除,同时阻碍镇流器电路产生的传导射频及电磁干扰进入电网。桥式整流电路将输入交流变换成直流。功率因子校正电路则起改善输入交流电流波形的作用,确保输入电流正弦化并与输入电压同相位,实现功率因子接近或等于1。逆变电路完成直流高压向高频交流的变换,通过灯电路网络将输入功率最终传输给荧光灯管。灯网络除了传递电功率之外,还将实施荧光灯灯丝的预热、灯管工作状态信号的取样和反馈。灯工作状态的反馈信号取自功率因子校正电路和调光信号,经控制电路处理得到正确的逆变电路中开关器件的驱动脉冲。

2.1功率因子校正电路

系统的功率因子(PowerFactor,PF),定义为

PF=γcosφ1(1)

式中γ=I1/IRMS,是输入电流的基波有效值与输入总电流有效值之比,称电流的失真因子(DistortionFactor,DF),φ1为基波电流与电压的相移角。

如果系统的输入电压与电流无相移(即系统为纯电阻性),且无任何谐波分量(即DF=1),该系统的PF必然等于1。遗憾的是,目前绝大多数电子设备与工频电网相接的输入整流滤波单元都采用不控二极管和大容量电解电容器组成,网侧电流的瞬时值相当高(一般约为IRMS的2倍~3倍),持续时间非常短(通常不超过4ms),呈严重非正弦化特征,故系统的PF远低于1。功率因子校正就是针对传统不控整流电路的弊病,采取相应的电路措施,在提高系统DF值的同时,尽量减小输入基波电流和电压的相移,最终实现PF值等于1的目标。图2所示为电子镇流器中常用的升压型有源功率因子校正电路。控制电路以输入电压信号作基准,输入电流和输出电压信号的乘积作调制源,得到正弦脉宽调制(SPWM)信号给升压型DC/DC功率变换电路,以调节功率开关的通、断时间比,最后获得稳定的直流高压。升压型功率变换电路中的功率开关器件,由于在控制电路输出的SPWM信号驱动下高速通、断,故可确保流经与整流桥相串联的电感中的电流波形为正弦波,且与输入电压同相,从而得到系统输入电流的失真因子γ=1和φ1=0,即cosφ1=1,实现系统功率因子为1。

2.2逆变电路

逆变电路最主要的功能是将经功率因子校正电路输出的高压直流变换为供荧光灯使用的高频交流。图3所示为电子镇流器中最常用的电流馈送推挽零电压开关(ZeroVoltageSwitching,ZVS)谐振逆变电路及其相关波形。图中功率MOSFET推挽管(V1和V2)在占空比为50%的驱动脉冲驱动下交替地通、断,并在功率变压器初级电感和电容构成的并联谐振回路中电流过零时换向,实现零电压开关(ZVS),对高压直流实行斩波。零电压开关能消除与MOSFET管的输出电容和寄生电容充电相关的开关损耗,而且栅极驱动电荷最小,有利于减少栅极的损耗。图3右侧所示为功率变压器初级所呈现的电压和流过的电流波形。由于功率变压器次级耦合得到的高频交流是直接馈送至灯路网络的,故灯电流(即功率变压器次级电流)与逆变电路的输出电流(即功率变压器初级电流)不存在相移。考虑到灯网络的总阻抗在高频时会减小,以及荧光灯自身的负阻特性,可以发现随着灯电流的减小(相当于灯的光强减弱),逆变电路的输出电流将会增加。

2.3灯电路网络

灯电路网络除须将逆变电路输出的高频交流功率输送给灯管,完成电-光的高效转换外,还包括诸如灯丝预热、灯电流检测反馈以及整个电子镇流器系统的辅助供电源等功能。图4为实用双灯管灯电路网络的实例。图中功率变压器T初级接逆变电路,通过电容直接向灯管输送灯正常发光所需的灯电流,次级绕组则向灯管提供预热和维持工作的灯丝电流。电流互感器TA执行对灯电流的检测和传感,通过灯电流的变化随时将有关灯工作情况的信号送往控制电路。控制电路可根据灯电流的大小(甚至包括灯管脱连和断路),判断灯的发光强弱,然后向逆变电路发送相应的控制信号。

2.4控制电路

高性能电子镇流器专用的控制电路应该具有包括功率因子校正、灯光调节、开灯预热、灯管断路警报、灯再起动程序调控等一系列功能。目前,国内外器件市场上出现的一些供电子镇流器用的集成电路控制器,基本上多是以PFC控制为主,适当添加灯路控制功能,或通过外部电路实施灯路控制的产品。相关产品列于表2,以供参考。值得强调的是,表2所列产品中,真正称得上高性能电子镇流器专用的集成控制器只有美国微线性公司的ML4830/31/32/33系列产品。

3ML4830系列高性能电子镇流器专用集成控制器

表2电子镇流器用集成电路控制器产品简表

制造厂家 型号 工作模式 备注
MicroLinear ML4830ML4831ML4832ML4833 平均电流型,升压式峰值电流型,升压式平均电流型,升压式峰值电流型,升压式 可调预热,灯电流可控
Motorola MC34261MC34262 峰值电流型,升压式峰值电流型,升压式  
Unitrode UC3871 ZVS推挽驱动,降压式 灯开路检测
Siemens TDA4816TDA4817 连续电流,升压式不连续电流,升压式 有起动、停止电路单环控制
SiliconGeneral SG3561 电压型,升压式  
韩国三星 KA7514KA7524 峰值电流,升压式  

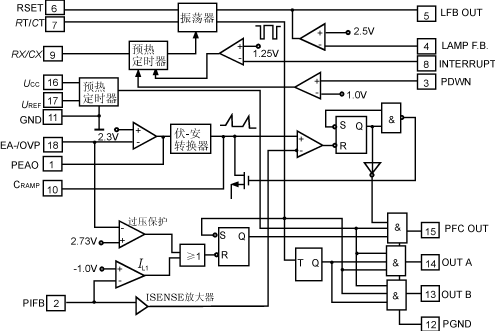
ML4830/31/32/33是美国微线性公司专为高性能电子镇流器开发的集成电路控制器。第一代产品ML4930已淘汰;第二代产品ML4831系采用双极型集成电路工艺制造;第三代产品ML4832采用Bicmos工艺替代原先的双极型工艺,电路偏置电流大大减小,自耗显著降低;第四代产品ML4833不仅采用Bicmos工艺,内部结构亦有重大改进,故功能增强,性能更好。这些器件尽管都可采用图5功能框图,实际上ML4831和ML4832的内部结构及ML4833的内部结构分别如图6及图7所示。

电子镇流器及电路图应用研究

图5ML4831/32/33功能框图

电子镇流器及电路图应用研究

图6ML4831/32内部结构框图

电子镇流器及电路图应用研究

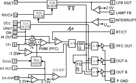
图7ML4833内部结构框图

3.1ML4831/32功能简介

ML4831/32均为由平均电流控制的连续电流型升压式功率因子校正级组成,具有多种镇流控制环节的电子镇流器专用控制电路。灯管起辉和再起动定时能通过选用外电路元件实现,从而可对不同类型的灯管进行宽范围的控制。镇流环节采用调频和调节压控振荡器频率范围的附加可编程方法,对灯功率控制,故适应各种类型的输出网络。

ML4831/32中的增益调制器对大功率开关器件切换造成的干扰有很强的抗扰能力。如图6所示,增益调制器的输出将作为电流误差放大器的基准出现在放大器的反相输入端,数值为

式中:Isine是取自交流输入的电流;UEA为误差放大器的输出(管脚1)。增益调制器的输出限为1V。PFC控制环节中的PWM调整器将通过管脚4传感电阻上产生的负电压,对由乘法器输出产生的正电压进行补偿。同时通过每周限流对功率MOSFET实施防高速电流瞬态的保护。一旦管脚4的电压低于1V,PWM周期便马上终止。

ML4831/32的过压保护(OVP)端(管脚18)用于当灯管突然脱开时保护功率电路免受高压伤害。利用分压电阻直接挂到高压直流总线的方式可对OVP的起跳点进行设置。只要管脚18的电压超过2.75V,功率因子校正(PFC)晶体管将被截止,镇流环节的工作仍可继续。OVP的阈值应设定在功率器件能安全工作,但又不太低以致影响升压型功率变换环节工作的数值上。器件内部的运算跨导放大器执行PFC的电压反馈、电流传感和环流放大三方面工作。该跨导放大器按具有小信号正向跨导比较低的特性设计,以使在补偿网络中可采用大阻值电阻作负载及小容量(<1μ F) 陶 瓷 电 容 作 交 流 耦 合 。 补 偿 网 络 可 采 用 图 8形 式 , 分 别 在 频 率 fz和 fP处 引 入 一 个 零 点 和 极 点 :

fZ=1/2πR1C1

fP=1/2πR1C2

注意到直流至“地”的通路及跨导放大器输出处都可能产生失调,反映到输入端的失调误差电压数值则由uos=iO/gm确定。图8中的电容C1就是用于阻断直流,使失调的不利影响减至最小。

ML4831/32中所有的运算跨导放大器均组合有压摆率(SlewRate)增强功能,以改善电路加电和瞬态响应条件下的恢复,因为跨导放大器从小跨导状态改变到大跨导状态时,对大信号的响应基本上是非线性的。

ML4831/32是通过对镇流电路逆变部分的功率开关管非重叠导通进行频率调制实现对灯的输出功率控制的。也就是说,在振荡定时电容CT放电期间,两只镇流功率管的输出都为低电平,参见图9。器件中压控振荡器(VCO)的频率范围受LFB放大器的输出(管脚6)控制。随着灯电流减小,管脚6的电压上升,致使CT充电电流下降,从而造成振荡器振荡频率变低。因为镇流输出网络衰减高频,故馈送给灯的功率便相应增加。一般,振荡器的频率可按下式计算:

fosc=1/(tchg+tdis)(2)式中

式中UTH及UTL见图9(b)。

假定充电电流大于放电电流,显然充电电流Ichg=0时,振荡频率(最低) fosc=1/(0.51×RTCT)

注意,充电电流为零的情况发生在LFBOUT(管脚6)为高电平时。通常,充电电流随送入振荡器的两个输入而变:

其一是预热定时器的输出,其二是灯反馈放大器的输出(管脚6)。在预热阶段,充电电流固定在 Ichg(preheat)=2.5/Rset(3) 的数值上。正常工作阶段,充电电流随管脚6的电压从0到UOH的变化而变。管脚6的电压为零时,振荡器频率最低,灯的功率最大。放电电流远大于流过定时电阻RT的电流,如取放电电流为5mA时,放电时间tdis≈490×CT。

电子镇流器及电路图应用研究

图8跨导放大器的补偿网络

ML4831/32内部还包含一个将UCC电压限定在13.5V的并联调整器。当UCC比13.5V低0.7V时,器件的静态电流将小于1.7mA,输出便被截止,从而使器件可直接利用挂接到整流AC总线上的电阻来起动。

另外,因为ML4831/32内部含有温度传感功能,故只要器件结温超过120℃便立即停止镇流器工作。为了更好发挥内部传感功能而不使用外部传感器,必须在镇流器的电路板上仔细确定ML4831/32的位置,以确保器件能正确传递镇流器的工作温度。ML4831/32的芯片温度通常可用下式来估算:Tj=65TA/PD(℃/W)(4)

电子镇流器及电路图应用研究

(a)(b)

图9振荡器和定时波形


值得注意的是,充分合理地用好器件内部的传感功能,对降低镇流器的总成本很有用。

按照既确保灯的寿命最长,又使镇流器发热最小的原则,ML4831/32专门设计了器件的起动方案。见图10(a),即包含灯丝预热、灯突然脱断在内的起动方案。镇流器加电时,CX上的电压由初始为0.7V,上升到3.4V的时间即灯丝的预热时间。在此期间,振荡器的充电电流Ichg=2.5/Rset,振荡器产生很高的频率,但不产生足以使灯起辉的电压。灯丝预热后,逆变电路的频率跌到最低,同时产生高压使灯点燃起辉。如果在灯应该点燃起辉的时候逆变电路的电压没有跳变,则进入管脚9的灯反馈电压将升高至Uref以上,CX充电电流将被旁路,逆变电路停止工作,直到CX通过RX放电降到1.2V阈值。按这种方式停止逆变电路工作,可以避免灯起辉失败或者脱离插座时逆变电路产生过热。一般,选择大阻值RX使这段时间适当长些为好。当CX达到6.8V阈值时,振荡器将关闭LFBOUT,因此灯将被驱动至满功率,随后进行调光,CX管脚的电位被箝位在约7.5V处。整个过程如图10(b)波形所示。

电子镇流器及电路图应用研究

(a)(b)

图10灯起动预热和中断定时方案及其波形

3.2ML4833内部功能的改善

ML4833是ML4831/32的改进型,除兼有上述ML4831/32的全部功能外,最突出的改善在功率因子校正部分。ML4833的功率因子校正部分为峰值电流传感的升压型PFC控制电路,这种形式的电路只需要电压环补偿,比之ML4831/32采用平均电流控制方式的电路更简单。它由电压误差放大器、无须补偿的电流传感放大器、积分器、比较器及逻辑控制电路组成。在升压型功率变换部分,功率因子的校正通过电流传感电阻输出传感电压和流过的电流,利用对误差放大器的积分电压信号和Rsense两端电压的比较实现占空比的调节,占空比的控制定时如图11所示。考虑到微线性公司的所有高性能电子镇流器集成控制芯片均采用18脚DIP或SOIC封装,器件结构的改善必将带来内部功能框架和外部管脚功能的变化,为了简洁说明上述3种器件的差异,特在表3中给出它们的管脚功能仅供参考。

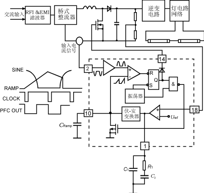
4ML4833构建的高性能电子镇流器

图12所示为采用ML4833构建的高性能电子镇流器的完整电路图。该电路系典型的AC/DC/AC结构:输入端增加了RFI抑制滤波电路,前级由AC/DC组成升压型有源功率因子校正电路,后级DC/AC则为高频逆变电路,通过T5,VD11,R23和控制芯片的管脚8构成闭环,使系统工作稳定。实验电路可达

电子镇流器及电路图应用研究

图11ML4833的PFC环节和占空比控制

表3ML4831/32/33管脚功能 

管脚 ML4831 ML4832 ML4833
1 EAOUT:功率因子校正误差放大器输出与补偿节点 EAOUT:功率因子校正误差放大器输出与补偿节点 PEAO:功率因子校正误差放大器输出与补偿节点
2 IAOUT:功率因子校正平均电流跨导放大器的输出与补偿节点 IAOUT:功率因子校正平均电流跨导放大器的输出与补偿节点 PIFB:电感电流传感与功率因子校正每周期限流比较器的峰电流传感点
3 I(SINE):功率因子校正增益调制器输入 I(SINE):功率因子校正增益调制器输入 PDWN:阈值为1V的比较器,超过该值,工作频率将切换到预热频率
4 IA+:功率因子校正平均电流跨导放大器同相输入与功率因子校正每周期限流比较器的峰电流传感点 IA+:功率因子校正平均电流跨导放大器同相输入与功率因子校正每周期限流比较器的峰电流传感点 LAMPF.B.:用于传感(或调节)灯弧光电流的误差放大器反相输入端,也是调光控制的输入节点
5 LAMPF.B.:用于传感(或调节)灯弧光电流的误差放大器反相输入端,也是调光控制的输入节点 LAMPF.B.:用于传感(或调节)灯弧光电流的误差放大器反相输入端,也是调光控制的输入节点 LFBOUT:用于灯弧光电流环路补偿的灯电流误差跨导放大器的输出
6 LFBOUT:用于灯弧光电流环路补偿的灯电流误差跨导放大器的输出 LFBOUT:用于灯弧光电流环路补偿的灯电流误差跨导放大器的输出 RSET:设定最大振荡器频率fmax和R(X)/C(X)充电电流的外接电阻
7 R(SET):设定最大振荡器频率fmax和R(X)/C(X)充电电流的外接电阻 R(SET):设定最大振荡器频率fmax和R(X)/C(X)充电电流的外接电阻 RT/CT:振荡器定时元件
8 R(T)C(T):振荡器定时元件 R(T)C(T):振荡器定时元件 INTERRUPT:用作灯脱连及重新起动的输入,电压小于1.25V对芯片重新设定并在经过可调的时间间隔后产生重新起动
9 INTERRUPT:用作灯脱连及重新起动的输入,电压大于7.5V重新对控制芯片设定并在经过可调的时间间隔后产生重新起动 INTERRUPT:用作灯脱连及重新起动的输入,电压大于7.5V重新对控制芯片设定并在经过可调的时间间隔后产生重新起动 RX/CX:设定预热、调光结束和突变时间
10 R(X)/C(X):设定预热、调光结束和突变时间 R(X)/C(X):设定预热、调光结束和突变时间 CRAMP:误差放大器输出的积分电压
11 GND:接地端 GND:接地端 GND:接地端
12 PGND:IC的功率“地” PGND:IC的功率“地” PGND:IC的功率“地”
13 OUTB:镇流MOS管驱动输出 OUTB:镇流MOS管驱动输出 OUTB:镇流MOS管驱动输出
14 OUTA:镇流MOS管驱动输出 OUTA:镇流MOS管驱动输出 OUTA:镇流MOS管驱动输出
15 PFCOUT:功率因子MOS管驱动输出 PFCOUT:功率因子MOS管驱动输出 PFCOUT:功率因子MOS管驱动输出
16 UCC:集成控制电路的正电源 UCC:集成控制电路的正电源 UCC:集成控制电路的正电源
17 Uref:7.5V基准电压缓冲输出 Uref:7.5V基准电压缓冲输出 Uref:7.5V基准电压缓冲输出
18 EA-/OVP:功率因子校正误差放大器的反相输入及过压保护比较器输入
EA-/OVP:功率因子校正误差放大器的反相输入及过压保护比较器输入

EA-/OVP:功率因子校正误差放大器的反相输入及过压保护比较器输入

图12采用ML4833的调光电子镇流器电路

表4几种磁心的特性参数

#8:18240cm,0.02061mΩ/cm;#723000cm,0.01634mΩ/cm。

表4ML4833构建的高性能电子镇流器的实验指标

  三管镇流器 二管镇流器 单管镇流器
输入电压/VAC 220
输入电流/A 0.46 0.32 0.16
输入功率/W 98 66 33
工作频率/kHz 33.8
功率因数 >97.5%
效率 >85%
灯管电源波峰系数 <1.70
总谐波失真(THD)  
起动时间/ms  
工作电压范围/V 160~260
最低起动温度/℃ 0
灯管连接方式 串联或并联均可

5结论

鉴于目前市场上低档电子镇流器产品,质量低劣、可靠性差、失效率高,而且参数与日光灯管不匹配,影响灯管的发光效率和使用寿命,电路输出的高次谐波含量高,对电网干扰大等缺点,高性能电子镇流器的开发研制,无论从社会效益,还是经济效益方面看,都是一项非常迫切的任务。另外,高性能电子镇流器的价格尽管高于老式电感型镇流器,但考虑电费上涨及元器件价格下降等因素,从长期节电的费用上考虑还是能得到明显补偿的,所以高性能电子镇流器的发展前景仍然看好。特别是随着城乡经济的发展,无论建筑、街道、居室的照明和美化都离不开新光源的装饰,各种现代光源专用镇流器的开发研制必将形成热点。本文介绍的美国微线性公司ML4831/32/33高性能电子镇流器专用集成控制器,希望能对我国高性能电子镇流器及现代光源专用镇流器的开发研制起到借鉴和促进的作用。