从工作原理而言,电子镇流器是一个电源变换电路,它将交流输入市电电源的波形、频率和幅度等参数进行变换,为灯负载提供供电电源,并且要求这个灯负载供电电源电路应能满足灯负载对灯丝预热、点火、正常工作和在灯负载电路有故障状态的保护功能要求。常用的电子镇流器直流/交流变换电路(DC/AC)如图所示。
电子镇流器的典型技术指标有:功率因数、总谐波失真(THD)、波峰因数(CF)、灯管的灯丝预热(如灯丝预热时间、灯管预热电压)、灯管开路电压、灯管点火电压、灯管工作电压等参数。
下面我们给大家分享电子镇流器的典型应用电路图分析讲解。


该荧光灯电子镇流器电路由电源电路、高频振荡器和LC串联输出电路组成。电路中,电源电路由熔断器FU、电子滤波变压器T1、电容器C1、C2、压敏电阻器RV和整流二极管VD1 - VD4组成;高频振荡器电路由晶体管V1、V2,二极管VD5、V D6、电阻器R1一R6、电容器C3一C5和高频变压器TZ组成;LC串联输出电路由限流电感器L、电容器C6、C7和荧光灯管EL组成。接通电源,交流 220V电压经T1和C1高频滤波、VD1一VD4整流及C2平滑滤波后,为高频振荡器提供300V左右的直流工作电压。在刚接通电源的瞬间,V1和V2 中某只晶体管优先导通,在高频变压器T2的藕合和反馈作用下,V1和V2交替导通与截止,使高频振荡电路进人自激振荡状态,并通过L和C6为EL提供启辉电压。当C7两端电压达到EL的放电电压时,EL启辉点亮。
荧光灯电子镇流器电路图: 电子镇流器具有体积小、重量轻、适应电源电压范围宽、启动快、不闪烁、效率高等优点,因而得到广泛应用。市电经整流后,由分压、滤波得到左右的电源。在图电源经对充电,当两端电压达到后,导通,正偏导通,经振荡变压器耦合,当由导通变为截止时,则由截止变为导通。这样交替工作形成振荡状态。振荡信号经升压输出使L4组成的串联谐振电路谐振,产生较高的谐振电压使灯管燃亮。在图中:电源经充电,当充电达到左右时导通,其余跟图电路一样就不再重复,很是有意思。




13001管为NPN型管,高反压(也就是耐压450V以上)。大多用在大功率电子镇流器里和电瓶车充电器里,另外还有13003与13005相应耗散功率更大一些!
对于用万用表检测,只能大致判断(如要配对用最好用图示仪),简单讲就是将万用表打到R*1K档,黑表笔任意测一个管脚,红表笔测剩下的另外两管脚,比较读数,交换表笔找出黑表笔接的脚与红表笔另外测的两脚的电阻最小时,大约5—10K时,黑表笔所接的脚为基极,另外两脚为集电极、发射极。在找出基极的情况下,分别将两表笔用手指捏在另外两极上,用舌头舔一下基极,交换两表笔再舔一下基极,将两次测量时表针偏转较大的一次,做为基准、黑表笔所接的脚为集电极,另一边的脚为发射极。
电子变压器就是开关稳压电源。它实际上就是一种逆变器。首先把交流电变为直流电,然后用电子元件组成一个振荡器直流电变为高频交流电。通过开关变压器输出所需要的电压然后二次整流供用电器使用。开关稳压电源具有体积小,重量轻,价格低等优点,所以被广泛用在各种电器中。开关稳压电源的原理较复杂。
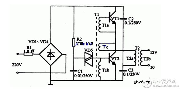
下面一种电子变压器电路图的分析,输入为AC220V,输出为AC12V,功率可达50W。它主要是在高频电子镇流器电路的基础上研制出来的一种变压器电路,其性能稳定,体积小,功率大,因而克服了传统的硅钢片变压器体大、笨重、价高等缺点。
电子变压器电路图:

电子变压器工作原理电路如图所示。电子变压器原理与开关电源工作原理相似,二极管VD1~VD4构成整流桥把市电变成直流电,由振荡变压器T1,三极管VT1、VT2组成的高频振荡电路,将脉动直流变成高频电流,然后由铁氧体输出变压器T2对高频高压脉冲降压,获得所需的电压和功率。R1为限流电阻。电阻R2、电容C1和双向触发二极管VD5构成启动触发电路。 三极管VT1、VT2选用S13005,其B为15~2 0倍。也可用C3093等BUceo》=35OV的大功率三极管。触发二极管VD5选用32V左右的DB3或VR60。振荡变压器可自制,用音频线绕制在 H7 X 10 X 6的磁环上。TIa、T1b绕3匝,Tc绕1匝。铁氧体输出变压器T2也需自制,磁心选用边长27mm、宽20mm、厚10mm的EI型铁氧体。T2a用直径为0.45mm高强度漆包线绕100匝,T2b用直径为1.25mm高强度漆包线绕8匝。 二极管VD1~VD4选用 IN4007型,双向触发二极管选用DB3型,电容C1~C3选用聚丙聚酯涤纶电容,耐压250V
此电子变压器电路工作时,A点工作电压约为12V;B点约为25V;C点约为105V;D点约为10V。如果电压不满足上述数值,或电子变压器电路不振荡,则应检查电路有无错焊、漏焊或虚焊。然后再检查VT1、VT2是否良好,T1a、T1b的相位是否正确。整个电子变压器电路装调成功后,可装入用金属材料制作的小盒内,发利于屏蔽和散热,但必须注意电路与外壳的绝缘。引外,改变T2 a、b二线圈的匝数,则可改变输出的高频电压。
此镇流器是用两只高速开关三极管MJE13005制作的20W日光灯电子镇流器。

鸿光牌电子镇流器电路图
鸿光牌电子镇流器号称“无污染”,经销商说这种镇流器在工作时不会对其他电器造成干扰(普通电子镇流器在工作时会产生大量谐波,若滤波电路不佳,就会使这些谐波进入电网,对其他家用电器造成影响),只要灯管不漏气,就是断了灯丝的灯管也能使用,而且节能效果显著。禁不住经销商的诱惑,笔者购买了两个这种镇流器。试用后,觉得其效果还可以。用调压器调节输入电压在160~240V时均能点亮灯管,亮度也与使用普通电感镇流器相差无几(至于能否点亮断丝灯管,笔者没有试验)。将其拆开后,发现其内部电路相当简单,现介绍给读者,供有兴趣者仿制。
该镇流器电路如附图所示。电容C1、C2为降压电容,D1~D4为整流二极管,C3、C4为启辉电容。R1、R2为限流电阻。220V电源电压经过D1~D4、C3、C组成的倍压整流电路后,a、b两端电压可达600V以上,这一电压完全可以使灯管H启辉点亮。

按:正确地说,这是一个四倍压整流电路,在灯管未启辉或未装灯管时,a、b两端电压可达4×√2×220≈1200V。这种电路的优点是,因为根本未对灯丝预热,故断丝也无妨,即使两端均已断丝的灯管仍可再利用。其缺点是,由于种种原因,有时不能一次启动点亮,需开/关电源多次启动才能点亮。此外,它不一定“节能”,因其限流电阻R1、R2的耗散功率不一定小于镇流器的有功功率。读者如要仿制,C3、C4以取耐压630V为宜。
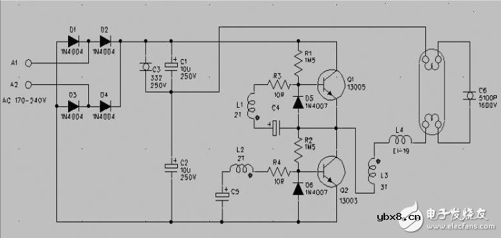
目前在市场上,流通着大量的低价国产电子整流器。笔者为了分析其线路,购买了一个40W的电子整流器并画了线路,如下:

在上图中,市电从A1,A2接入,D1-4构成全桥整流,C1,C2串联分压并作滤波。后面两个三极管和电感L1-3等组成半桥式高频振荡器。D5-6是保护三极免于损坏。电感L4和C6构成谐振回路,灯管电离导通后L4作为阻流用。
元件选用
电阻电容三极管按图示即可。电感L1-3用3根单芯PVC线绕在外径10mm内径6mm高5mm的环型磁芯上,L1-2绕2T,L3绕三圈,注意同名端的接法。L4是用EI-19的磁芯制作的,由于笔者没有拆该元件,所以对线径匝数未知,从一些资料查出在200-300T左右。
电感器设计流程和见解
时间:2026-05-01
什么是触发器?触发器的作用是什么?
时间:2026-05-01
什么是电源?电源是如何进行分类的?
时间:2026-05-01
电驱动NVH的特点和结构
时间:2026-05-01
什么是霍尔传感器?
时间:2026-05-01
电负性的计算方法
时间:2026-04-30
电导的定义_电导的单位_电导怎么算
时间:2026-04-30
什么是计数器_计数器的作用
时间:2026-04-30
什么是欧姆定律_欧姆定律公式
时间:2026-04-30
RAID是什么?RAID有哪些?
时间:2026-04-30
电阻的原理和作用 电阻色环识别图 电路中电...
时间:2026-03-09
什么是室温超导?半导体时代将走向结束?芯...
时间:2026-03-09
NVIDIA CPU+GPU超级芯片大升级!
时间:2026-03-09
半导体光刻工艺 光刻—半导体电路的绘制
时间:2026-03-09
石英灯电子变压器电路原理
时间:2026-03-06
什么是硅片或者晶圆?一文了解半导体硅晶圆
时间:2026-03-09
一文详解MOS管驱动电路拓扑的设计
时间:2026-03-09
汽车芯片业应汲取的教训
时间:2026-03-09
压敏电阻型号的含义
时间:2026-03-05
半导体行业之ICT技术简介
时间:2026-03-09