电子镇流器实物图如图1所示。

图1 电子镇流器实物图
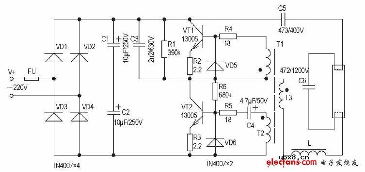
根据实物绘制的电路原理图如图2所示。

图2 电路原理图
本电路由整流滤波电路、功率开关与驱动电路、镇流器与灯丝负载回路三部分组成。组成电路的各个元件的作用如下:
①整流二极管VD1~VD4和滤波电容器C1、C2串联组成桥式整流滤波电路,功能是将220V交流电经整流滤波后在C1、C2两端得到空载310V的直流电压,为后面的高频逆变电路提供工作电源。
②功率三极管VT1、VT2,作为开关管使用,工作于饱和与截止状态,其开关速度要快。
③电阻R1、R6是起振电阻,是为VT2初始导通提供偏置,从而激发VT1、VT2形成自激振荡。
同时电阻R1与电容C3并联组成降压启动电路,可在一定程度上减少过电压所带来的损失。为保证电容C3可靠工作,其耐压值应选择大于两倍的电源电压,C3耐压值为630V.
④二极管D5和D6,其作用是保护三极管VT1、VT2,并联在三极管基极和发射极之间可以大大削弱电荷存储效应,从而提高三极管开关速度。
⑤变压器T起信号互感耦合作用。它是由单股芯线T1、T2、T3绕在磁环上形成的,由于开关管与其驱动电路部分是紧密联系相互依存,因此它们参数之间的关系在生产过程中比较难确定。此电路中T1为3圈、T2为3圈、T3为5圈。
⑥电容C4并接于VT2基极和发射极之间,可防止基极和发射极间电位突变,能在一定程度上保护三极管VT2.
⑦电阻R2、R3、 R4、 R5为保护电阻,用来保护三极管的,但是作用有限。
⑧电容C5是启动电容,有隔直流通交流的作用,阻止310V的直流电压直接进入日光灯管,允许20kHz的高频交流电压通过。
⑨扼流圈L、谐振电容C6组成串联谐振电路,其作用是起辉日光灯管和限制灯管工作电流。
电子镇流器的基本功能是将50Hz的工频电源转换成20kHz高频电源,而直接点亮日光灯管。其工作过程是:接通电源后,经整流滤波后的 310V直流电压通过 C3、R1并联再与R5串联,给VT2的基极提供一个窄电流脉冲使VT2首先导通。在VT2导通期间,电流流通路径是:+V→ C5→灯管上端灯丝→C6→灯管下端灯丝→扼流圈L→变压器T3→VT2的集电极-发射极→地形成回路,对谐振电容C6充电。由于变压器T的线圈T3对T1和T2的感应耦合作用,T1上的感应电压将使三极管VT1导通,而T2上的感应电压将使 VT2截止。
在VT1饱和导通期间,电流流通路径是:谐振电容C6→灯管上端灯丝→C5→VT1的集电极-发射极→变压器T3→扼流圈L→灯管下端灯丝→C6,该电流流向即为C6的放电回路。借助于变压器T的耦合作用,使三极管VT1、 VT2交替导通,输出方波脉冲电压,此电压通过扼流圈L、灯丝电阻、C6组成串联谐振,在C6两端产生一个高压脉冲,将日光灯管中的汞蒸气电离击穿形成导电通路而将灯管点亮。电路起振后,电容C4将通过二极管D6和三极管VT2迅速放电,以防止VT2无法退出饱和导通状态。当日光灯管被点亮后,其内阻急剧下降,该内阻并联于C6两端,故C6两端下降为正常的工作电压(约80V),维持日光灯管稳定的正常发光。
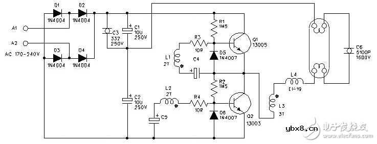
市场上的日光灯电子镇流器价格不一,质量也参差不齐。下面给出一种价格便宜的日光灯电子镇流器电路图,其电路很简单:

在上图中,220V市电从A1,A2接入,D1-D4四只二极管构成全桥整流,C1,C2高压电容串联分压并作滤波。Q1与Q2两个三极管和电感L1-L3等组成半桥式高频振荡器。两只二极管D5与D6的作用是保护三极管免受损坏。电感L4和C6构成谐振回路,灯管电离导通后L4作为阻流用。
电阻、电容、二极管、三极管按图示即可。电感L1-3用3根单芯PVC线绕在外径10mm内径6mm高5mm的环型磁芯上,L1-2绕2T,L3绕三圈,注意同名端的接法。L4采用EI-19的磁芯,线径、匝数参数缺失,但查阅一些资料匝数约在200-300T左右。
电感器设计流程和见解
时间:2026-05-01
什么是触发器?触发器的作用是什么?
时间:2026-05-01
什么是电源?电源是如何进行分类的?
时间:2026-05-01
电驱动NVH的特点和结构
时间:2026-05-01
什么是霍尔传感器?
时间:2026-05-01
电负性的计算方法
时间:2026-04-30
电导的定义_电导的单位_电导怎么算
时间:2026-04-30
什么是计数器_计数器的作用
时间:2026-04-30
什么是欧姆定律_欧姆定律公式
时间:2026-04-30
RAID是什么?RAID有哪些?
时间:2026-04-30
电阻的原理和作用 电阻色环识别图 电路中电...
时间:2026-03-09
什么是室温超导?半导体时代将走向结束?芯...
时间:2026-03-09
NVIDIA CPU+GPU超级芯片大升级!
时间:2026-03-09
半导体光刻工艺 光刻—半导体电路的绘制
时间:2026-03-09
什么是硅片或者晶圆?一文了解半导体硅晶圆
时间:2026-03-09
石英灯电子变压器电路原理
时间:2026-03-06
一文详解MOS管驱动电路拓扑的设计
时间:2026-03-09
汽车芯片业应汲取的教训
时间:2026-03-09
半导体行业之ICT技术简介
时间:2026-03-09
集成电路的几纳米代表了什么?
时间:2026-03-09