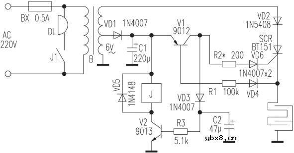
据说老鼠对电磁场较为敏感,这是一般的高压电网灭鼠效果较差的原因。本文介绍的电子灭鼠器,平时电网上无高压,它不会引起老鼠的警觉,但只要鼠体一触及电网,电网便立即通上高压,瞬间将其击毙,其灭鼠效果较好。
工作原理: 电路见图。B是一只隔离、升压式变压器。由于电网利用大地作为一个电极,为防止杀鼠时市电触电保安器误动作,用变压器将电路与市电隔离。次级6V左右的低压经VD1整流、C1滤波后得到7V左右的直流电压作控制用。高压交流电由VD2整流后得到的脉动电压作触杀电源。单向可控硅SCR用于高压的开/关控制,SCR阴极直接接在电网上。
静态时,三极管V1因基极电路悬浮而截止,SCR亦截止,电网对地间只有很低的直流电压,因而产生的电场很弱,不会使老鼠引起警觉。当有老鼠碰到电网时,V1立即导通,将SCR触发,脉动高压电立即加在电网上,将老鼠击毙。与此同时,V2也饱和导通,继电器J通电吸合,电铃DL接通电源而打响,通知人员将死鼠及时移走,以免SCR及变压器长时间通过大电流而烧毁。
元件选择与制作: B选用300VA左右的控制变压器改制,将低压绕组拆除,另用∮0.25mm的漆包线绕1200匝左右,在13匝处抽头作低压绕组。J用6V小型继电器。制作时,所有元件装在一个电路板上。电网可用铁丝在离地2cm高的瓷绝缘支撑物上缠绕数道形成,电路的公共端用铁钉钉入地下。为了加强效果,可在地面泼些水。
调试: (1)若R1用100kΩ,V1不能饱和,可用两只9012管复合代替V1;(2)调整R2阻值,以使SCR能被可靠触发导通。 ?江苏 胡兵

使用高压电阻进行设计的 10 个技巧
时间:2026-05-07
数字仪表与模拟仪表:它们有何区别?
时间:2026-05-07
基于半导体的电源模块与分立元件
时间:2026-05-07
一文看懂堆和栈的区别和联系
时间:2026-05-07
pcb板和pcba的区别
时间:2026-05-07
什么是数组?数组有什么用?
时间:2026-05-07
电感器设计流程和见解
时间:2026-05-01
什么是触发器?触发器的作用是什么?
时间:2026-05-01
什么是电源?电源是如何进行分类的?
时间:2026-05-01
电驱动NVH的特点和结构
时间:2026-05-01
电阻的原理和作用 电阻色环识别图 电路中电...
时间:2026-03-09
什么是室温超导?半导体时代将走向结束?芯...
时间:2026-03-09
NVIDIA CPU+GPU超级芯片大升级!
时间:2026-03-09
半导体光刻工艺 光刻—半导体电路的绘制
时间:2026-03-09
什么是硅片或者晶圆?一文了解半导体硅晶圆
时间:2026-03-09
石英灯电子变压器电路原理
时间:2026-03-06
一文详解MOS管驱动电路拓扑的设计
时间:2026-03-09
汽车芯片业应汲取的教训
时间:2026-03-09
半导体行业之ICT技术简介
时间:2026-03-09
集成电路的几纳米代表了什么?
时间:2026-03-09