JFZ调速触发模块原理及调整维修
各种应用常常需要电动机调速运行,绕线式电动机的转子回路串入电阻是一种最简单的交流调速方法,它大量应用于起重回路以及对调速性能要求不高的场合,但其转子回路转差功率以发热的形式消耗在电阻上,所以在电机低速运转时电能消耗大,调速效率甚低。
可控硅串级调速是在电机转子回路串一电势,改变电势的大小可调速。电动机转差功率经过可控硅有识逆变器变为与电网同频率的交流电能,并送回电网,因此效率高。
其基本原理见图1所示:
将异步电动机的转于电压经过三相桥式整流,变成直流Ud,再在直流侧由可控硅有识逆变电路产生与其相反的直流电势Ed与Ud串联。改变逆变器的逆变角β来改变Ed的大小,达到调速与节能的目的。

一、串级调速装置简介
1.整流器
VDl--VD6三相整流桥输出电压的正极经乎波电抗器DL接电机定于零钱,负极接逆变器明级,它将电机转子交流电压变为直流电压Ud,作为可控硅逆变器的直流电源。
2.逆变器
VS1--VS3组成三相零式逆变器的阳极分别接三相交流电源,通过触发脉冲控制改变逆变角月的大小,可改变逆变电压Ub的大小,从而达到调速的目的。
3、平波电抗器
平波电抗器DL在串级调速系统中的作用是保证小电流的连续,限制di/dt电流上升宰,使系统工作可靠。采用摆动式电抗器,当电流增大时,铁芯饱和,电感减小。
4.频敏变阻器
频敏变阻器BL作限制起动电流用。
5.触发器
我厂为安微某厂生产的新型触发器JFZ型,它不同于一般的触发器,具有线路简单,又完全能够在三相半波整流有源逆变及三相桥式半控整流中作移相触发用,下面重点介绍。
二、触发的原理
触发器生产厂出于保密将整体用环氧树脂浇死,仅引出10条引线,未附电路图。有损坏必须到厂家去购买新的成品,每个几千元,我厂安装6个,维修一次需上万元。为此,将其解副得原理框图见图2。


1.特点
a.将三相半波(或半控)用的三个触发器及附属电路(电源变压器、直流电源及输出级等)的所有元件集合为一模块。由单相电源供电,在控制输入场接控制电位器,输出场可直接接主回路三个可控硅控制极,使用 方便。模块已固化为一个整体,特别适应于潮湿环境,有防氧化免除人为故障的作用。
b.模块内部采用常规的阻容移相电路、抗干扰能力强。
c.有源逆变时控制角限制可靠。
d.模块由单相供电,其它两相电源的故障(如瞬间停电)不会引起输出异常。
e.元件数量小,可靠性大。
f.允许供电电源波动大,在150—250V时模块能正常工作。
2.原理
变压器B1有两个副边,一个经桥式整流作为模块放大电路电源,另一个是带中心抽头的副边。tJAB是阻容移相桥的供电电源,移相原理见图3。
定值电阻R两端Ua。与电容C两端UdbB相位差90°,UAD与 UDB的矢量和为 UAB,故 D点的轨迹是半圆,DO为半径,改变电阻的大小,DO的相位发生变化,将移相桥的输出端DO接隔离变压器B2,其副边经列相将单相电源分列成对称的三相电,作为触发模块的同步信号经过整形放大,在输出端⑦⑧⑨得到供可控硅控制极的三个互差120°触发脉冲,调节移相桥的R,脉冲可在要求的范围内移相。为便于控制,实际电路用整流桥的输出端接可变电阻或晶体三极管代替R,能方便地用电信号控制。
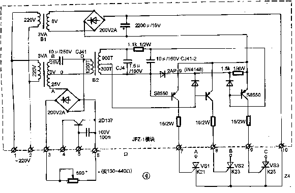
经解剖密封件得到的内部电路及外接线见图4,各元件的参数经实测详见图中。

三、调试
调试工作主要为电源相序调试,其次为闭环控制调试等,因三相同步触发信号由单相列相得出,故电.源相序必须与之对应,才能保证同步触发可控硅,故是主要的。
1.相序调试
调试的接线见图5。暂不接电机,在可控硅的共阳极端Z4和电源零线端接100W、220V白炽灯。在三相四线电源进线上任定一相为A相,暂定其它两相为B、C相。在⑧⑧端接固定电阻R1及可调电阻R2,其余按图接三相电源。
接通供电电源,触发模块内部按图4接好线后不需再调整。当①⑦端接A相电源,输出端⑦接A相可控硅控制极,对应Rl十R2=2000时,控制角。约为100°,⑧端的脉冲相位落后于⑦端120°,⑨端的脉冲相位落后于⑧端120°。因此若电源相位是按设定的B相接KP23,C相接KP25,三相触发控制角a=100°,按三相半波整流,在电阻性负载时的整流电压:
Ud=1.732/2[1十cos(a十30°)〕Uzo
式中 Uzo为全导通时负载端电压Uz0=1.17U2,其U2为电源相电压,故
Ud=1.732/2〔1十cos(100°+30°)]×1.17U2=0.24U2,
当电源电压为220V时,Ud=53V。因此R1十R2=200时,测量灯泡两端电压应该为50、60V左右。如果再用导线分别将K21、K23、K25、与Z4短路,测得灯两端电压减少量都相等(或灯的亮度变化相同),则B1C两相接法与设定相符。
为了更确切些,再令调速电位器R1十R2=5900,此时对应的控制角a=150°左右,三相半波整流电路此时在Z4与N间,输出电压应为零伏左右。若电源的相序不对就不可能得出以上结果,而且在调整时灯泡两端电压还会产生跳跃式变化(灯忽亮忽暗),此时需将电源进线的B、C两相互换即可正常。
需要注意的是,若接上电机发现反转,只能将电动机的定于线换接,而绝不能将柜子的进线互换,因为这样将导致逆变失败。
2.最小β角与最大β角调试
β角即逆变角,一般不用调,若调速范围不对按下列方法调试。不同容量电机数据不同。
先确定相位及初步的口角。在β角等于40°左右时接上电机负载,起动运行。将电位器逐渐减小,观察直流电压表及电流表指示,一般电压不应小于40V,额定负载时的电流不应大于规定电流,记下此时串联电阻与电位器的总阻值作为图中的R1(一般为130)。然后增大电位器让电机低速运行。根据计算,当电源相电压为220V,β=30°,电机重载工作时,其逆变电压为20V。为可靠一般最低速时β>30°,因此对应的输出电压赂低于220V(一定要带负载,否则不可能出现较大的直流电压),例如200V。停车测电位器阻值,再在总电阻两端并上一个固定电阻,使并联值等于上述最低速时的电位器阻值,至此β角限定就算调好了。
3.闭环控制
一般情况下采用开环控制即可满足生产要求,若需提高自动化程度,想改为闭环控制则按图6接线。其中 R1、R2根据调速范围而定,R1决定 β最大角,R2决定β最小角,输入信号电压为0一10V,信号为零时电机速度最低,信号最大时电机速度最高。


四、维修
常见故障为⑦⑧⑨端均没有信号输出,一般为电源变压器烧坏;若出现其中一个端于没有信号输出,以相应的三极管损坏为多见。原来用环氧树脂密封死不能维修的触发模块,有了详细的电路图后,自己制作一个也很容易,成本仅几十元,而且维修容易。
使用高压电阻进行设计的 10 个技巧
时间:2026-05-07
数字仪表与模拟仪表:它们有何区别?
时间:2026-05-07
基于半导体的电源模块与分立元件
时间:2026-05-07
一文看懂堆和栈的区别和联系
时间:2026-05-07
pcb板和pcba的区别
时间:2026-05-07
什么是数组?数组有什么用?
时间:2026-05-07
电感器设计流程和见解
时间:2026-05-01
什么是触发器?触发器的作用是什么?
时间:2026-05-01
什么是电源?电源是如何进行分类的?
时间:2026-05-01
电驱动NVH的特点和结构
时间:2026-05-01
电阻的原理和作用 电阻色环识别图 电路中电...
时间:2026-03-09
什么是室温超导?半导体时代将走向结束?芯...
时间:2026-03-09
NVIDIA CPU+GPU超级芯片大升级!
时间:2026-03-09
半导体光刻工艺 光刻—半导体电路的绘制
时间:2026-03-09
什么是硅片或者晶圆?一文了解半导体硅晶圆
时间:2026-03-09
石英灯电子变压器电路原理
时间:2026-03-06
一文详解MOS管驱动电路拓扑的设计
时间:2026-03-09
汽车芯片业应汲取的教训
时间:2026-03-09
半导体行业之ICT技术简介
时间:2026-03-09
集成电路的几纳米代表了什么?
时间:2026-03-09