数码管是一种可以显示数字和其他信息的电子设备,是显示屏其中一类, 通过对其不同的管脚输入相对的电流,会使其发亮,从而显示出数字,然后显示出时间、日期、温度等所有可用数字表示的参数。通常用在空调、热水器、冰箱等电器中。本文将详细介绍led数码管引脚图以及显示原理。
led数码管引脚图
下面我们就来说说常见的一位、两位和四位的数码管引脚图。
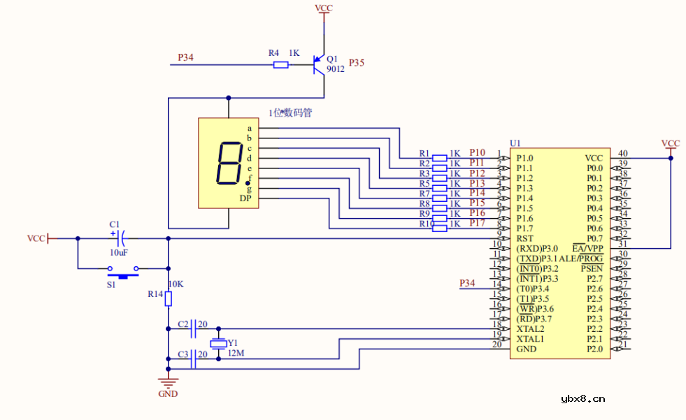
一位数码管引脚图

数码管有两种接法,共阴或共阳,不管哪种,3.8都要短接,如果共阴就再接地,共阳就再接高。
两位数码管引脚图

四位数码管引脚图

其中,1、2、3、4分别是自左至右的4位数码管位置;a、b、c、d、r、f、g、h分别对应数码管的8段,接单片机I/O口由高位至低位。
led数码管显示原理
要是数码管显示数字,有两个条件:1.是要在VT端加合适的电源(一般每颗LED还需串上合适的电阻,起限流作用);2.要使(a,b,c,d,e,f,g,dp)端接低电平或“0”电平。这样才能显示的。
例如下图的共阴极数码管,须在VT端接上地端,(a,b,c,d,e,f,g,dp)端接到单片机的引脚上;如果要使其中一个LED亮时,对应的单片机引脚输出高电平,即可点亮LED等。

能够点亮数码管后,就可以通过单片机控制数码管显示数字或字母。为了控制方便,我们将数码管的a~dp引脚依次连接单片机的P10-P17引脚,如图:

我们对数码管所要显示的每个数字和字母进行编码,然后在编程时,将编码放在一个数组上,需要显示什么数字或者字母,从数组里面提取相应的编码就可显示所要显示的字符了。
如图,要显示数字“5”时,编码为0x6D。如果数码管为共阳极,只需要对共阴极的编码做一个取反操作即可。

支持40kW高压电动汽车应用的双向eFuse全新汽...
时间:2026-03-20
工作电压2.8V至23V!Vishay推出新型电子保险...
时间:2026-03-20
半导体保险丝—一种暗藏诸多门道的熔断器
时间:2026-03-20
半导体保险丝/高速熔断器选型指导
时间:2026-03-20
保险丝的作用、工作原理及参数
时间:2026-03-20
汽车继电器和保险丝的区别
时间:2026-03-20
保险丝如何选型
时间:2026-03-20
如何选择合适的保险丝
时间:2026-03-20
电子保险丝的工作原理,电子保险丝怎么使用...
时间:2026-03-20
具有自动状态指示器的保险丝的电路图
时间:2026-03-20
住宅小区负荷与变压器容量的选择技巧
时间:2026-03-06
光伏控制器简介
时间:2026-03-06
三极管的主要参数
时间:2026-03-07
HTCC:半导体封装的理想方式
时间:2026-03-06
变压器并列运行的条件浅析
时间:2026-03-06
半导体三极管的技术参数
时间:2026-03-07
电阻的标称阻值和允许偏差
时间:2026-03-05
石英灯电子变压器电路原理
时间:2026-03-06
玻璃釉电容器的结构与特点
时间:2026-03-05
碳膜电阻如何识别_金属膜电阻器和碳膜电阻器...
时间:2026-03-05