克罗恩病是一种慢性炎症性肠病,会影响肠道,导致消化问题,并可能导致体重减轻、营养不良和其他并发症。诊断和监测克罗恩病等炎症性肠病需要使用内窥镜成像、活检和血清学检查。然而,这些并不常见的检查无法识别突然发作和严重复发的疾病,从而无法进行早期干预。因此,约70%的克罗恩病患者一生中都需要进行外科肠切除手术。
为解决上述问题,来自美国西北大学(Northwestern University)等机构的研究人员报告了用于实时慢性监测疾病进展的微型无线植入式温度传感器,并在克罗恩病样回肠炎小鼠模型中进行了近4个月的测试。腹腔内植入的传感器通过两道缝线固定在腹部肌肉组织上,对肠道温度进行局部测量,结果显示,在炎性跳动病灶出现前约5周,就出现了超昼夜节律。超昼夜节律与血液中应激激素和炎症细胞因子浓度的变化相关。在大约23周的时间里,平均温度不断下降,同时回肠病变中的炎症种类比例也在增加。这些微型温度传感器可在检测到炎症性肠病发作时帮助进行早期治疗。相关研究成果以“Miniaturized implantable temperature sensors for the long-term monitoring of chronic intestinal inflammation”为题发表在Nature Biomedical Engineering期刊上。
由于热量是炎症的指标,研究人员测试了与克罗恩病小鼠肠道轻轻接触的温度传感器是否能实时了解疾病的进展情况,以及检测偶发性发作。领导动物试验的团队Arun Sharma表示,目前临床医生还没有办法快速检测出炎症事件,有些炎症事件直到问题严重到需要进行侵入性手术时才被病人发现。
虽然可以通过热信号来测量爆发的程度。但同时又面临一个问题:它的范围是否如此广泛,以至于随着时间的推移会造成组织损伤?如果临床医生手头有这些信息,并且能够及时确定可以为该人提供哪种类型的治疗,而不是等待数周才能进行血液分析、组织活检或粪便分析,那么这种情况就有可能得到预防。
本研究使用植入了定制设计传感器的小鼠模型,这些传感器体积(12.8 × 8.2 × 5.8 mm³)小于12周龄小鼠的体积。小鼠肠道可以自然地置于传感装置的上表面,在消化过程中实现自由、不受限制的运动。与肠道表面的有效热耦合可以检测克罗恩病的存在并监测疾病的严重程度/进展,从而实时识别突发事件。这种测量温度波动的策略对于患有溃疡性结肠炎或任何存在长期炎症反应的疾病的患者都很有用。此外,在该研究中,传感器测量的数据显示了一些非常独特的特征,称为超电节律,作为炎症反应的早期迹象。超电温度节律与血液中压力水平和炎症标记物的周期性变化相关。


图3揭示了SAMP1/YitFc小鼠的超昼夜节律与细胞因子/激素浓度的相对变化之间的联系。“峰”1和3(局部最大值)和“谷”2和4(局部最小值)这四个特征与昼夜节律直接相关,并且是SAMP1/YitFc病理生理所固有的。SAMP1/YitFc小鼠在转移光/暗周期之前(n = 25)和之后(n = 6)进入暗周期的约70%时经历了额外的局部最小值(谷2在凌晨1点30分)。

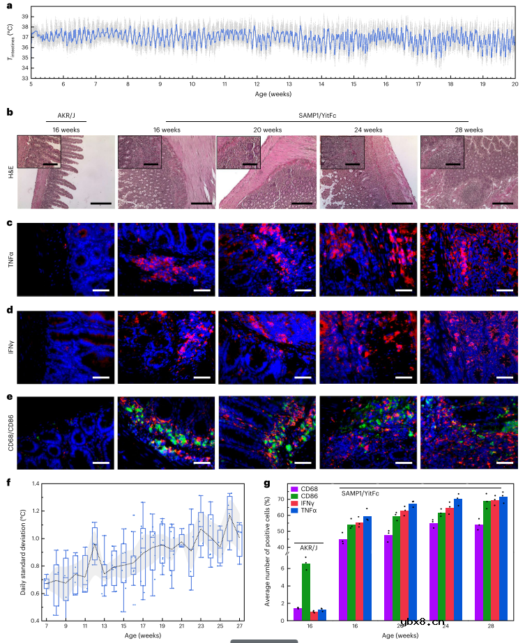
除了短期变化之外,研究人员还了解到,在几周到几个月的时间里,肠道的平均温度会下降。这种下降表明组织质量随着时间的推移而恶化。连续的、长期的测量表明,Tintestines中的特征与克罗恩病样回肠炎小鼠模型中的炎症实时相关。与正常/对照小鼠相比,Tintestines的时间依赖性变化揭示了克罗恩病样回肠炎小鼠在组织学上出现跳跃性病变前约5周的超节律。这些结果为克罗恩病在不同时间尺度上的进展提供了几个重要的见解:(1)日内(f = 2d−1)变化和/或昼夜节律中断与促炎细胞因子的浓度相关,对克罗恩病的发病机制和血液中ACTH浓度至关重要;(2)数月(5~28周龄)变化与衰老相关,与促炎细胞因子浓度增加有关回肠问题,病变大小、狭窄和整体组织质量增加。对患者护理的影响包括:当Tintestines的振幅增强时,提示需要额外的临床检查/干预,需要在一天中的特定时间进行标准化的血清学检测,当血液中的炎症标志物显示出最高的血清浓度时,需要了解治疗的疗效、治疗和给药时间,因为克罗恩病患者对不同的药物治疗方法表现出广泛的异质性。
此外,综合研究潜在的混杂因素,包括其他炎症性疾病、其他胃肠道疾病和全身性疾病对Tintestines特征的影响,将有助于了解对克罗恩病特异性的测量。图4显示了SAMP1/YitFc小鼠Tintestines的进化作为图2所研究范围以外的年龄的函数,整体展示了温度和组织炎症的长期趋势。

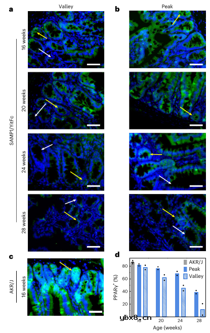
图5显示了回肠组织中过氧化物酶体增殖物激活受体γ(PPARγ)的年龄依赖性和循环时间活性。PPARγ可以抑制炎症反应,控制血压和心率的昼夜变化,调节葡萄糖和脂质代谢,在IBDs中发挥关键作用。

相关热词:#温度传感器
2根软铜线如何对接?你还直接缠在一起吗?教...
时间:2026-03-20
电机判断好坏,只需简单2步,很多老电工都藏...
时间:2026-03-20
新手电工不会用万用表怎么办?老电工言传身...
时间:2026-03-20
学徒电工没带电笔,不会区分火线和零线,老...
时间:2026-03-20
时控开关的2种接线技巧,第一种是电工都会,...
时间:2026-03-20
电表的2种接线技巧,维修电工不会接电表,还...
时间:2026-03-20
学徒电工干活,忘带电笔了,不会区分火线和...
时间:2026-03-20
维修电工一碰到查故障就头疼,还怎么维修?...
时间:2026-03-20
电能表怎么接线?维修电工如果连电表都不会...
时间:2026-03-20
为什么家里的电表越走越块?老电工心里都很...
时间:2026-03-20
光伏控制器简介
时间:2026-03-06
住宅小区负荷与变压器容量的选择技巧
时间:2026-03-06
三极管的主要参数
时间:2026-03-07
变压器并列运行的条件浅析
时间:2026-03-06
HTCC:半导体封装的理想方式
时间:2026-03-06
电阻的标称阻值和允许偏差
时间:2026-03-05
石英灯电子变压器电路原理
时间:2026-03-06
玻璃釉电容器的结构与特点
时间:2026-03-05
碳膜电阻如何识别_金属膜电阻器和碳膜电阻器...
时间:2026-03-05
关于STM32WL LSE 添加反馈电阻后无法起振的...
时间:2026-03-05