一、温度测量
温度是表示物体冷热程度的物理量,是国际单位制7个基本量之一。
表示温度主要有摄氏温标、华氏温标、热力学温标及国际实用温标。
温度传感器将温度变化转换为电量或其他物理量的变化。
常见温度传感器有以下六大类:
1.体积热胀冷缩:例如玻璃管水银温度计;
2.热电偶;
3.电阻变化;
4.PN结电压、电流变化;
5.温度—颜色变化;
6.光热辐射。
二、温度传感器AD590简介
AD590是美国模拟器件AD公司利用PN结正向电流与温度的关系制成的电流输出型单片集成两端温度传感器。
一般采用金属壳3脚封装,其中1脚为电源正端V+;2脚为电流输出端I0;3脚为管壳,一般不用。

AD590的管脚图及元件符号
这种器件在被测温度一定时,相当于一个 恒流源 。
该器件具有良好的线性和互换性,测量精度高,并具有消除电源波动的特性,
即使电源在5~15V之间变化时,其电流也只是在1μA以下作微小变化。
它的主要特性如下:
1.输出电流I(μA)等于器件所处环境的热力学温度(开尔文)度数,即:
I=(273+T)(T为摄氏温度)………(公式1)
例如室温27℃时,其输出电流Io=(273+27)=300μA=0.3mA。
2.测温范围为-55℃~+150℃。温度每增加1℃,它会增加1μA输出电流。
3.工作电压范围为4V~30V。可以承受44V正向电压和20V反向电压,因而器件反接也不会被损坏。
4.输出电阻为710MW。
5.精度高。AD590共有I、J、K、L、M五档,其中M档精度最高,在-55℃~+150℃范围内,非线性误差为±0.3℃。
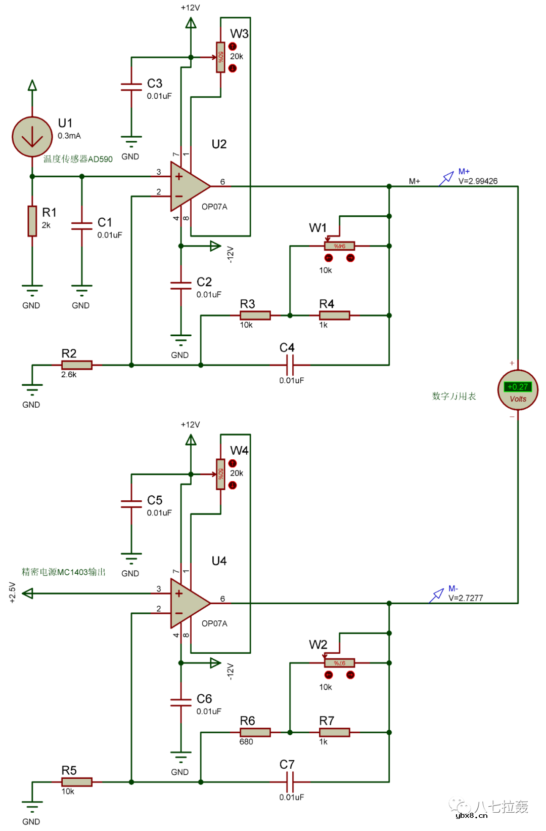
三、温度测量电路及其简单分析

上图可以分为三大部分来理解。
1.输出显示部分
本电路可直接连接数字表头来显示,做实验时可直接用数字万用表来作为显示器,显示的数值为输出M+端电位减去M+端电位的差值,即:
V=VM+ ~ ~ - V~M-~~ ~
如上面仿真电路所示,数字万用表显示0.27V,实际就是代表测得温度为27℃。
这个可以从后续电路分析得知。
实际上本电路适合长距离(可达30m)的温度测量,
也就是说显示仪表与测量电路之间的连接电缆可以很长,方便安装、监测。
2.温度测量部分

(1)电容作用
本部分电路中电容均为同一种电容,功能主要是滤波,
滤除掉电源或其他干扰带来的各点信号电压高频波动。
本电路采用直流电源供电,同时AD590也主要用于相对稳定的温度测量。
因此本电路采用直流电路的分析方法即可,在计算时可将这些电容均视为断路,忽略不计。
(2)温度传感器AD590的仿真分析
由于仿真电路中没有AD590,因此根据其恒流源的特性,采用一个电流源来代替,即图中器件U1。
U1设置输出电流0.3mA,根据本文前面公式1可以计算,此时代表外界温度为27℃,如果用热力学温度来表示为300K。
为方便处理,电流信号一般转换成电压信号。
图中电阻R1就是将通过的电流0.3mA转换为电压0.6V。
显然,为了转换准确,需保证温度传感器输出电流全部流经转换电阻R1。
图中与R1上端连接的还有电容C1、运放OP07A。
上面已经分析了电容忽略不计,而运放工作在放大状态时,输入端子呈高阻状态,输入电流几乎为0。
因此可以看出,温度传感器输出电流几乎全部流过转换电阻R1,保证了转换的准确性。
所以此时OP07第3脚电位V3=R1上端电位≈0.6V。
(3)运算放大器OP07的仿真分析
OP07芯片是一种低噪声的双电源供电的运算放大器集成电路,具有低失调、高开环增益的特性。
特别适用于高增益的测量设备和放大传感器的微弱信号等方面。

OP07的管脚图
OP07芯片引脚功能说明:
1和8为偏置平衡(调零端,即当OP07输入电压为0时,如果输出不为0,则可在此微调使其归零);
2为反向输入端,3为正向输入端;
4接地或负电源;
5空脚;
6为输出;
7接正电源。
仿真电路图中对应器件为OP07A,引脚功能与OP07一致。
根据运放在线性放大时的“虚短”特性有:
第2脚电位V2≈第3脚电位≈6V
根据运放在线性放大时的“虚断”特性有:
(V2-0)/R2=(V M+ -V2)/(W1//R4+R3)
推导可得:
输出端M+的电位V M+ =V2(W1//R4+R3+R2)/R2
代入相应元件参数可得:
V M+ =0.6(W1//1+10+2.6)/2.6
=3.138-0.231/(W1+1)
根据上式可以看出,调节可变电阻器W1可让输出端M+的电位变化,也就是调节OP07运算放大电路的放大倍数,
此处调节使其输出为3V,即放大倍数为5。
需要说明的是,
由于AD590测出来的温度单位是开尔文(K),因此本电路输出值3V对应温度300K。
另外受可调电位器W1的精度限制,本电路仿真时只能调整到2.994V,可视为3V。
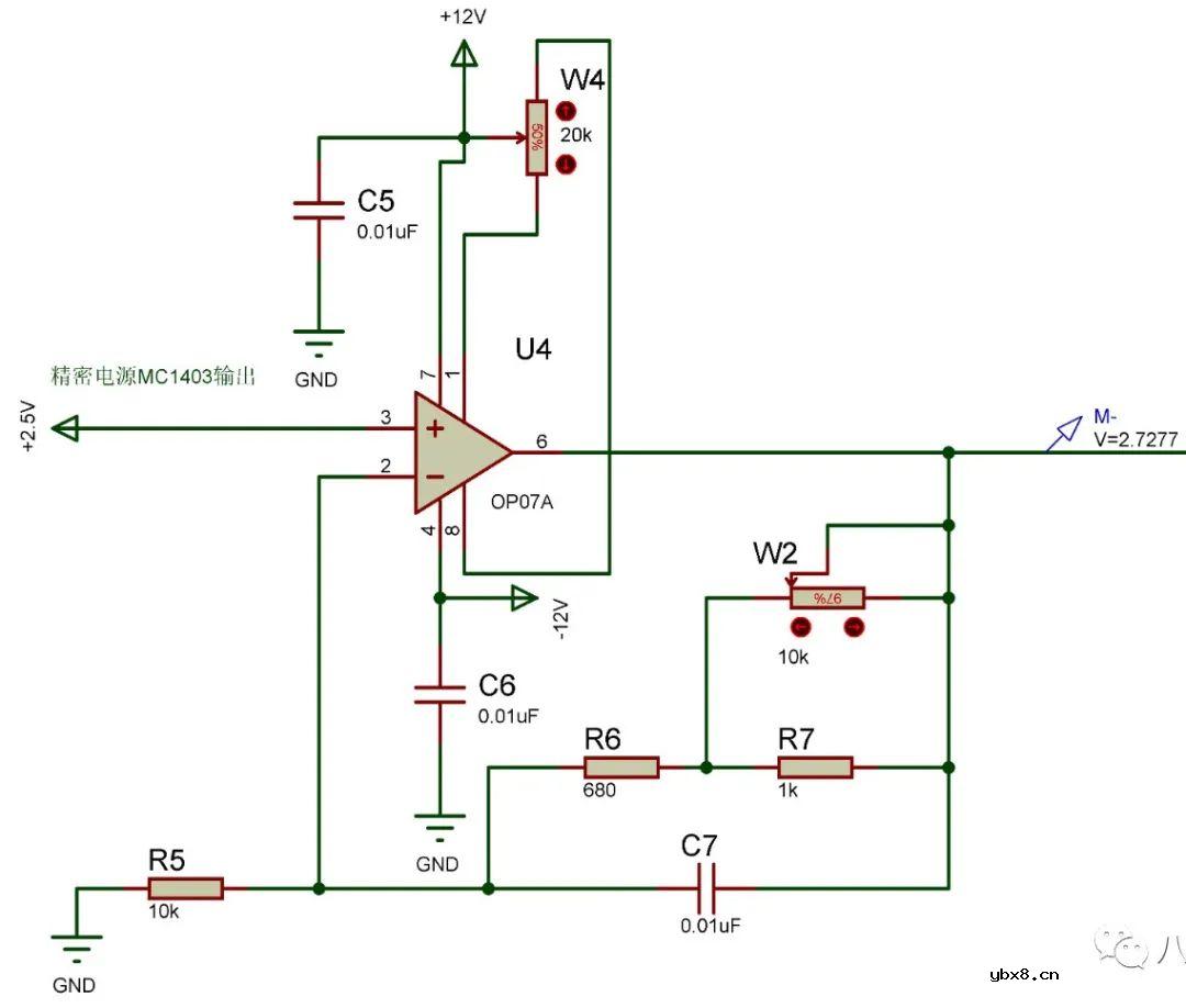
3.基准调整电路部分
我们日常使用的温度单位是摄氏度,与热力学温度相差273,
因此上面温度测量电路测量结果需要减去273。
也就是说上面输出电压值3V需要减去2.73V,得到的电压值0.27V才能直接代表相应温度27℃。
本部分电路可提供一个精确、稳定的基准电位2.73V,以便调整输出为摄氏度的表示数值。

(1)电容作用
与前面电路一样,估算时可全部忽略。
(2)精密电源MC1403

MC1403的管脚图
MC1403是美国摩托罗拉公司生产的一种新型的参考电压器件,
当输入电压在4.5V~15V范围内变化时,其输出电压稳定在2.5V,波动不超过±1%。
芯片引脚1为电源输入,
引脚2为参考电压输出,
引脚3接地,
引脚4~8都是NC,就是不用连接。
它常用作参考电压源(又称基准电压源),是电子仪器仪表中的基本部件,是精密测量系统中的基本单元之一。
由于仿真软件proteus中没有对应的精密电源MC1403,所以用了电源直接输出2.5V来代替。
(3)OP07构成的放大电路
对比看出本放大电路与温度测量电路中放大部分电路结构完全一样,
因此分析过程也完全相同。
唯一不同就是一些电阻参数不同,
也就是说最后得出的放大倍数公式有所区别。
输出端M-的电位V M- =V2(W2//R7+R6+R5)/R5
V M- =2.5(W2//1+0.68+10)/10
=2.92-0.25/(W2+1)
也就是说通过调节电位器W2,使得输出端M-的电位=2.73V,
由于仿真电路精度限制,这里实际调节到2.7277V,可视为2.73V。
这样数字表头得到电压值
**V=VM+ ~ ~ - V M- =3-2.73=0.27**
从而显示0.27,表示测得温度为27℃ 。
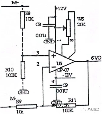
四、附加题
本电路还可以连接后续放大电路或输出到单片机、PLC进行深入处理。如下图可输出超温报警信号,具体原理就留给读者自行分析啦,可以提示一下,电路与前面放大电路可以说没有太大区别哦。

本图中M+、M-端就是连接到前面温度传感器测量电路的对应端子。
一款可植入电池内部的高精度光纤传感器
时间:2026-03-18
拜安半导体6英寸MEMS光纤传感器芯片特色生产...
时间:2026-03-18
探讨一下IGBT的片上电流传感器基本原理及用...
时间:2026-03-18
基于微针的生物传感器研究进展
时间:2026-03-18
全志R128应用开发案例—中断方式驱动旋转编...
时间:2026-03-18
索尼推出业内首颗最高像素车载CMOS图像传感...
时间:2026-03-18
onsemi推出适用于智能家居的Hyperlux LP图像...
时间:2026-03-18
Melexis推出高性能线性行程磁位置传感器芯片
时间:2026-03-18
使用XR806芯片驱动一下DHT11温湿度传感器
时间:2026-03-18
具有弯曲宏观裂纹的多功能水凝胶传感器
时间:2026-03-18
玻璃釉电容器的结构与特点
时间:2026-03-05
碳膜电阻如何识别_金属膜电阻器和碳膜电阻器...
时间:2026-03-05
电阻的标称阻值和允许偏差
时间:2026-03-05
石英灯电子变压器电路原理
时间:2026-03-06
变压器并列运行的条件浅析
时间:2026-03-06
三极管的主要参数
时间:2026-03-07
为什么需要对变压器有载开关进行测试呢?
时间:2026-03-07
光伏控制器简介
时间:2026-03-06
关于STM32WL LSE 添加反馈电阻后无法起振的...
时间:2026-03-05
贴片电阻怎么识别_贴片电阻识别方法
时间:2026-03-05