土壤湿度传感器又名:土壤水分传感器、土壤墒情传感器、土壤含水量传感器。主要用来测量土壤容积含水量,做土壤墒情监测及农业灌溉和林业防护。目前常用到的土壤湿度传感器有FDR型和TDR型,即频域型和时域型。目前比较流行的是FDR型FDR(Frequency Domain Reflectometry)频域反射仪是一种用于测量土壤水分的仪器,它利用电磁脉冲原理、根据电磁波在介质中传播频率来测量土壤的表观介电常数(ε),从而得到土壤容积含水量(θv),FDR具有简便安全、快速准确、定点连续、自动化、宽量程、少标定等优点。是一种值得推荐的土壤水分测定仪器。
1) 说明:
用于土壤的湿度检测。
可通过电位器调节土壤湿度的阀值,顺时针调节,控制的湿度会越大,逆时针越小;湿度低于设定值时,DO输出高电平,模块提示灯亮;湿度高于设定值时,DO输出低电平,模块提示灯灭。
工作电压3.3V-5V。3V时,在空气中AO读取的值最大为695 , 浸泡在水里的 最小值245;5V时,在空气中AO读取的值最大为1023 ,浸泡在水里的最小值 245。
2) 硬件:
土壤湿度传感器,Arduinouno,杜邦线
3) 连接:
VCC接 Arduino 3.3V或5V
GND接 Arduino GND
AO 接 ArduinoAnalog
DO接 Arduino Digital 4

4) 代码:
[cpp] view plain copy#define PIN_AO 2
#define PIN_DO 4
void setup() {
pinMode(PIN_AO, INPUT);
pinMode(PIN_DO, INPUT);
Serial.begin(9600);
}
void loop() {
Serial.print(“AO=”);
Serial.print(analogRead(PIN_AO));
Serial.print(“, DO=”);
Serial.println(digitalRead(PIN_DO));
delay(500);
}

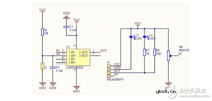
原理阐述:J1是两个插片,插在土壤里,根据事先的工作我们测出了一般较湿润的土壤在固定的探针间的电阻在几百欧,AC口用来采集电压压值,当土壤湿度少时,探针间电阻接近无穷大,AC值就相当于是VCC值,当土壤湿度大时,此时探针键电阻会减少到几千甚至几百欧,此时AC的电压会变化。LM393是一个比较器,通过R1设置一个标准值,当湿度大(AC值小),OUT输出低电平,相反输出高电平。OUT信号可以直接用来粗略估算湿度大小。AC数值送到数模转换模块转换成数字信号。L1用来看电路是否接通,L2湿度小
(AC值大)灭,湿度大(AC值小)亮。

转向辅助灯和自动转向灯的对比 各有何作用
时间:2026-03-16
浅谈接近与环境光强度数字传感器-APDS9930
时间:2026-03-16
详解DHT11数字温湿度传感器实验
时间:2026-03-16
详解Arduino GY-30数字光强传感器应用
时间:2026-03-16
浅析数字传感器的现在与未来
时间:2026-03-16
浅析CC2530下ZigBee协议栈中添加BH1750数字...
时间:2026-03-16
自动大灯远近光原理 自动大灯正确使用方法
时间:2026-03-16
热电偶为什么要冷端补偿
时间:2026-03-16
ZMOD4410总挥发性有机物和室内空气质量传感...
时间:2026-03-16
矽睿科技完成B轮融资 成立新一届董事会
时间:2026-03-16
玻璃釉电容器的结构与特点
时间:2026-03-05
电阻的标称阻值和允许偏差
时间:2026-03-05
石英灯电子变压器电路原理
时间:2026-03-06
变压器并列运行的条件浅析
时间:2026-03-06
关于STM32WL LSE 添加反馈电阻后无法起振的...
时间:2026-03-05
可调电阻怎么接线
时间:2026-03-05
压敏电阻有正负极吗
时间:2026-03-05
碳膜电阻如何识别_金属膜电阻器和碳膜电阻器...
时间:2026-03-05
晶体三极管放大电路的非线形失真及其解决办...
时间:2026-03-07
怎样测试三极管的好坏,NPN三极管如何知道是...
时间:2026-03-07