IDT公司的ZMOD4410是用来检测总挥发性有机物(TVOC)和监测室内空气质量(IAQ)的气体传感器模块,包括气体检测元件和CMOS信号调理IC(IDT的ZSSC3250)。模块的检测元件包括基于硅(Si)MEMS结构的加热元件和金属氧化物(MOX)化学电阻器,而信号调理器控制传感器温度和测量MOx导电率(气体浓度的函数).I2C接口高达400kHz,可调ADC分辨率,最高16位,内置用户数据的非易失存储器(NVM),工作温度-40℃ 到65℃,工作电压1.7V到3.6V,主要用在室内空气检测,用于健康和舒适的家庭,办公室和个人环境的监视器,检测有害材料和不健康条件如建筑材料烟雾。本文介绍了ZMOD4410主要特性,框图,应用电路以及评估板ZMOD4410 EVK主要特性,通信板和传感器板电路,材料清单和PCB设计图。
Automation based on indoor ambient air quality (HVAC, airpurifiers, thermostats, etc.)The ZMOD4410 Gas Sensor Module is designed for detecting totalvolatile organic compounds (TVOC) and monitoring indoor airquality (IAQ)。 It is a 12-pin LGA assembly (3.0 x 3.0 x 0.7 mm) thatconsists of a gas sense element and a CMOS signal conditioning IC (IDT’s ZSSC3250)。 The module’s sense element consists ofheater element on a Si-based MEMS structure and a metal oxide(MOx) chemiresistor. The signal conditioner controls the sensortemperature and measures the MOx conductivity, which is afunction of the gas concentration.
The measurement results can be read via an I2C interface with theuser’s microprocessor, which processes the data to determine theTVOC concentration, IAQ rating and estimated carbon dioxide(eCO2) level. With its low operating current consumption, theZMOD4410 is an excellent choice for low-voltage and low-powerbattery applications. Built-in nonvolatile memory (NVM) stores theconfiguration and provides space for arbitrary user data.
ZMOD4410主要特性:
Measurement of total organic compounds (TVOC)concentrations and indoor air quality (IAQ)
Module algorithm estimates carbon dioxide level (eCO2)
Multiplexed input channel for heater, resistance, andtemperature measurements
Heater driver and regulation loop for constant heater voltageor constant heater resistance
Internal auto-compensated temperature sensor; not stresssensitive
I2C interface: up to 400kHz
Configurable alarm/interrupt output with static and adaptivelevels
Adjustable ADC resolution for optimal speed versusresolution: 16-bit maximum
Built-in nonvolatile memory (NVM) for user data
Extremely low average power consumption in low μW range
Excellent for low-voltage and low-power battery applications
No external trimming components required
External reset pin (active-LOW)
Customization for mobile and consumer applications Siloxane resistant
Physical Characteristics
Wide operation temperature: -40℃ to 65℃
Supply voltage: 1.7V to 3.6V
Package: 12-LGA
Assembly size: 3.0 x 3.0 x 0.7 mm
Available Support
ZMOD4410 Evaluation Kit
Manuals, application notes, and white papers
Instructional videos
Programming libraries, example codes, and algorithmsupport to optimize performance
Third-party certification for compliance with well-acceptedinternational IAQ standards
ZMOD4410典型应用:
Indoor air monitoring
Monitor home, office,and personal environments for healthyconditions and comfort
Detect hazardous materials and unhealthy conditions(e.g. fumes from construction materials)
Automation based on indoor ambient air quality (HVAC, airpurifiers, thermostats, etc.)

图1.ZMOD4410框图

图2.ZMOD4410应用电路图
评估板ZMOD4410 EVK
The ZMOD4410 Evaluation Kit (EVK) is designed for evaluatingIDT’s ZMOD4410 Gas Sensor Module for TVOC. The total volatileorganic compounds (TVOC) measurement is one of the indicatorsfor indoor air quality (IAQ)。
The ZMOD4410 Evaluation Software allows Windows®-basedoperating systems to communicate with the ZMOD4410 EVK via aUSB connection on the user’s computer, which functions as amaster. The software and additional related documentation isavailable on the IDT website.
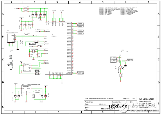
The EVK’s Communication Board (HiCom) handles the interfacebetween the user’s computer and the ZMOD4410 module mountedon the ZMOD4410 Sensor Board (Daughter Board)。 Note: Only oneCommunication Board with one Sensor Board can be connected tothe computer at a time.
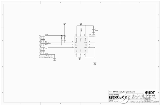
The ZMOD4410 Evaluation Kit uses an FDTI controller on theCommunication Board to handle the USB protocol, translatecommunications, and synchronize communications with the I2Cinterface. The Sensor Board includes a decoupling capacitor.
The Communication Board has devices mounted on both sides.
The components on the top side generate a stable supply voltage.
A potentiometer can be used to adjust the internal supply voltagein the typical range from 1.7V to 3.6V. Alternatively, the user’sexternal supply voltage can be used. The intensity of the adjacentLED is proportional to the supply voltage.
评估板ZMOD4410 EVK主要特性:
User-friendly EVK expedites configuration and evaluation ofthe ZMOD4410 Gas Sensor
The modular design of the EVK allows simple connection ofSensor Boards for different gas sensor derivatives and easyintegration with other sensor products via the I2C interface
The required ZMOD4410 Evaluation Software is available fordownload on the IDT website, which also provides backgroundinformation on TVOC, gas sensing, and sensor programming.
The bill of materials (BOM) and schematics for theZMOD4410 Communication Board and Sensor Board areprovided at 。
评估板ZMOD4410 EVK包括:
ZMOD44xx HiCom Communication Board
ZMOD4410 Sensor Board with ZMOD4410 Gas SensorModule
0.5m Type-B USB to Micro-USB Cable

图3.评估板ZMOD4410 EVK外形图

图4.评估板ZMOD4410 EVK通信板电路图(1)

图5.评估板ZMOD4410 EVK通信板电路图(2)

图6.评估板ZMOD4410 EVK传感器板电路图
评估板ZMOD4410 EVK通信板材料清单:


评估板ZMOD4410 EVK传感器板材料清单:

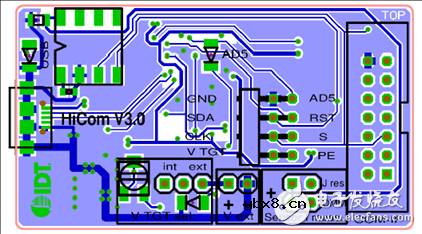
图7.评估板ZMOD4410 EVK HiCom通信板PCB设计图:顶层

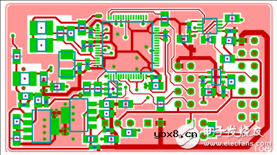
图8.评估板ZMOD4410 EVK HiCom通信板PCB设计图:底层
图9.评估板ZMOD4410 EVK 传感器板PCB设计图:顶层
图10.评估板ZMOD4410 EVK 传感器板PCB设计图:底层
详情请见:
https://www.idt.com/document/dst/zmod4410-datasheet
和https://www.idt.com/document/mae/zmod4410-evk-evaluation-kit-description
IDT_ZMOD4410-Datasheet_DST_20180522.pdf
IDT_ZMOD4410-EVK-Kit-Description_MAE_20180519.pdf
转向辅助灯和自动转向灯的对比 各有何作用
时间:2026-03-16
浅谈接近与环境光强度数字传感器-APDS9930
时间:2026-03-16
详解DHT11数字温湿度传感器实验
时间:2026-03-16
详解Arduino GY-30数字光强传感器应用
时间:2026-03-16
浅析数字传感器的现在与未来
时间:2026-03-16
浅析CC2530下ZigBee协议栈中添加BH1750数字...
时间:2026-03-16
自动大灯远近光原理 自动大灯正确使用方法
时间:2026-03-16
热电偶为什么要冷端补偿
时间:2026-03-16
ZMOD4410总挥发性有机物和室内空气质量传感...
时间:2026-03-16
矽睿科技完成B轮融资 成立新一届董事会
时间:2026-03-16
玻璃釉电容器的结构与特点
时间:2026-03-05
电阻的标称阻值和允许偏差
时间:2026-03-05
石英灯电子变压器电路原理
时间:2026-03-06
变压器并列运行的条件浅析
时间:2026-03-06
关于STM32WL LSE 添加反馈电阻后无法起振的...
时间:2026-03-05
可调电阻怎么接线
时间:2026-03-05
压敏电阻有正负极吗
时间:2026-03-05
碳膜电阻如何识别_金属膜电阻器和碳膜电阻器...
时间:2026-03-05
晶体三极管放大电路的非线形失真及其解决办...
时间:2026-03-07
怎样测试三极管的好坏,NPN三极管如何知道是...
时间:2026-03-07