热敏电阻测温原理与热电偶的测温原理不同的是,热电阻是基于电阻的热效应进行温度测量的,即电阻体的阻值随温度的变化而变化的特性。因此,只要测量出感温热电阻的阻值变化,就可以测量出温度。目前主要有金属热电阻和半导体热敏电阻两类。金属热电阻的电阻值和温度一般可以用以下的近似关系式表示,即Rt=Rt0[1+α(t-t0)]式中,Rt为温度t时的阻值;Rt0为温度t0(通常t0=0℃)时对应电阻值;α为温度系数。半导体热敏电阻的阻值和温度关系为Rt=AeB/t式中Rt为温度为t时的阻值;A、B取决于半导体材料的结构的常数。相比较而言,热敏电阻的温度系数更大,常温下的电阻值更高(通常在数千欧以上),但互换性较差,非线性严重,测温范围只有-50~300℃左右,大量用于家电和汽车用温度检测和控制。金属热电阻一般适用于-200~500℃范围内的温度测量,其特点是测量准确、稳定性好、性能可靠,在程控制中的应用极其广泛。
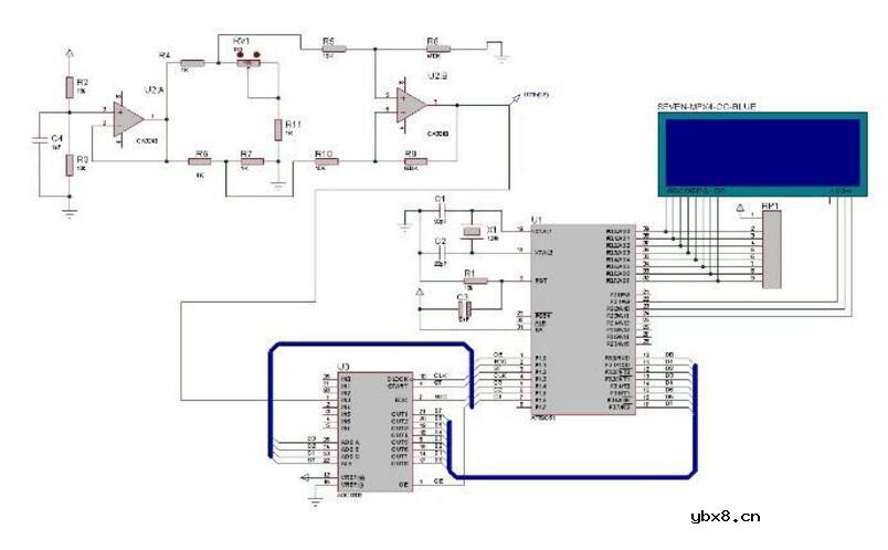
由于本课程设计中,受到WAVE2000实验箱的限制,电路整体结构如下:

本课程设计采用的为汇编语言。整体设计思路为:
开始—初始化程序—AD转换—数值转换—数码显示
模数转换子程序流程图如图所示。

数码显示子程序流程图如图所示。


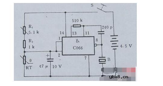
本开水壶自动报警电路由与非门集成电路块及PTC热敏电阻器为核心,其原理图见图2.8.1.在水温未达到预设值之前,RT的阻值较小,IC的输入电压低于阀值电压,B不会报警。当水温上升到沸点时,RT阻值迅速增大,并超过阀值电压,约30s后,IC输出音频信号,B发出水开报警声。

图2.8.1开水壶自动报警电路
本开水壶自动报警电路的RT,选用PTC热敏电阻做感温探头,常温电阻≤500Ω,其标准电阻-温度特性曲线见图2.8.2.蜂鸣片B选用Ф27mm。

图2.8.2电阻-温度特性曲线
使用时将水温探头的感温端插入水壶的壶口内,报警器安在易于听到报警声的地方,并注意防潮。
工业4.0:称重传感器行业的“四一八”
时间:2026-03-16
大联大世平集团推出智能手机之指纹识别和高...
时间:2026-03-16
大联大友尚集团推出先进的ST新款动作传感器
时间:2026-03-16
Littelfuse公司的新型压装式舌簧传感器安装...
时间:2026-03-16
Dialog公司推出最低功耗的12自由度蓝牙智能...
时间:2026-03-16
SMI推出高稳定性、高精度的中等压力传感器
时间:2026-03-16
大联大品佳集团力推Liteon(光宝科技)应用...
时间:2026-03-16
Molex 为集成传感器系统提供全套印刷型传感...
时间:2026-03-16
Mouser备货业界最小的IO-Link设备收发器Max...
时间:2026-03-16
宇航员可穿戴感应器 Hexoskin助力监控生命体...
时间:2026-03-16
玻璃釉电容器的结构与特点
时间:2026-03-05
电阻的标称阻值和允许偏差
时间:2026-03-05
石英灯电子变压器电路原理
时间:2026-03-06
变压器并列运行的条件浅析
时间:2026-03-06
关于STM32WL LSE 添加反馈电阻后无法起振的...
时间:2026-03-05
压敏电阻有正负极吗
时间:2026-03-05
碳膜电阻如何识别_金属膜电阻器和碳膜电阻器...
时间:2026-03-05
晶体三极管放大电路的非线形失真及其解决办...
时间:2026-03-07
旋转变压器原理与应用知识
时间:2026-03-06
绝缘电阻用什么来测量_绝缘电阻测量方法
时间:2026-03-05