当前位置:首页 > 电子元件 > 正文

四脚有源晶振电路图

来源:网络  发布者:电工基础  发布时间:2026-03-16 09:31

  四脚有源晶振电路图

  1、外型

四脚有源晶振电路图

  2、管脚

四脚有源晶振电路图

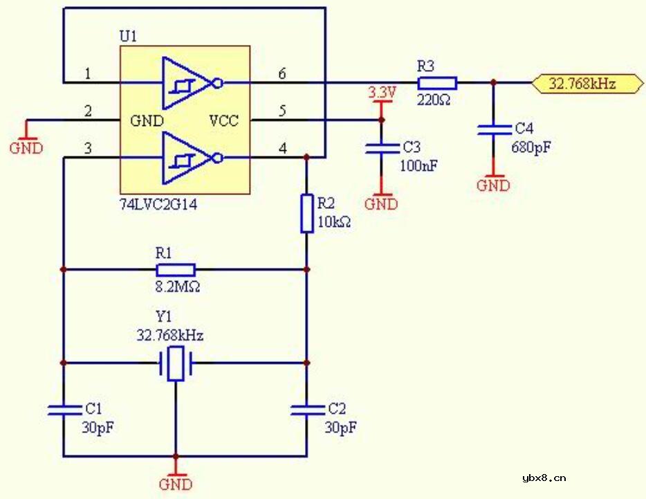
  3、四脚有源晶振EMC设计标准电路

四脚有源晶振电路图


四脚有源晶振电路图

  四脚有源晶振怎么使用

  有源晶振一般都有个标志,附近的脚是1#脚。从顶部看是逆时针方向数脚的编号,2#脚接地,3#脚振荡输出,4#脚接电源。

  接DS1307时,将振荡输出脚与DS1307的X1脚相连,DS1307的X2脚悬空。有源晶振使用时要注意电压是否符合。

  有2个引脚的无极性元件,需要借助于时钟电路才能产生振荡信号,自身无法振荡起来,所以“无源晶振”这个说法并不准确;有源晶振有4只引脚,是一个完整的振荡器,其中除了石英晶体外,还有晶体管和阻容元件,因此体积较大。

四脚有源晶振电路图