当前位置:首页 > 电路图基础 > 正文

水晶活性测试仪

来源:网络  发布者:电工基础  发布时间:2026-03-15 09:27

水晶活性测试仪


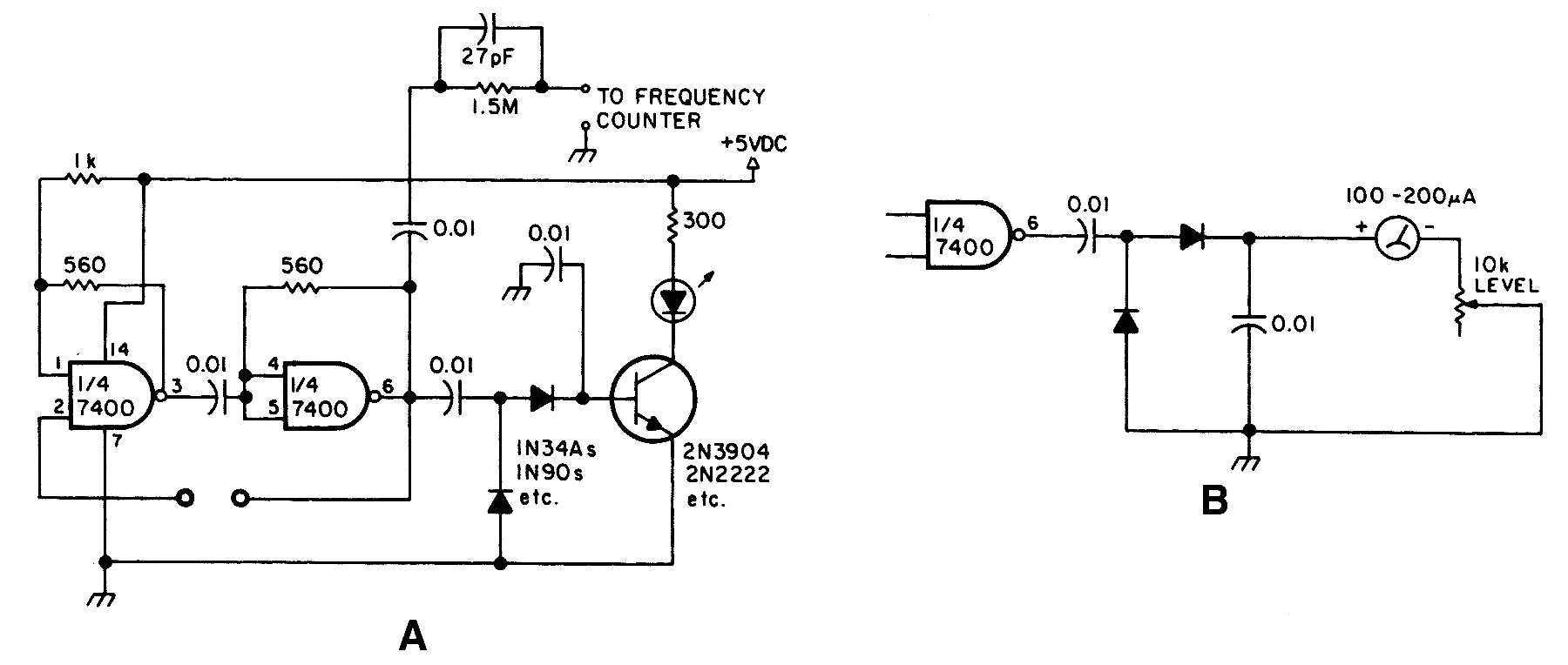
该电路将会检查晶体。7400的两个部分是被作为一个振荡器,它的输出是被修改的,然后驱动一个NPN晶体管,这个晶体管是一个LED(图A)的开关。在图B里面,LED被一个仪表所代替。


相关热词:#其它电路图

最新文章
什么是PCA?何时应该使用PCA?什么是PCA?何时应该使用PCA?

时间:2026-04-28

仪表放大器放大倍数分析仪表放大器放大倍数分析

时间:2026-04-28

射频微波设计入门射频微波设计入门

时间:2026-04-28

变压器结构变压器结构

时间:2026-04-28

8种进行简单线性回归的方法分析与讨论8种进行简单线性回归的方法分析与讨论

时间:2026-04-28

什么是RS485通信接口什么是RS485通信接口

时间:2026-04-28

简单的上色装置简单的上色装置

时间:2026-04-26

液晶屏对比度温度补偿液晶屏对比度温度补偿

时间:2026-04-26

双输入视频多路复用的电缆驱动器双输入视频多路复用的电缆驱动器

时间:2026-04-26

带有75Ω负载的抗阻匹配线路驱动器带有75Ω负载的抗阻匹配线路驱动器

时间:2026-04-26