本文利用SA7527芯片,设计了一款LED日光灯驱动电路,对电路各部分进行了分析。该电路的拓扑结构采用的是反激变换器,并采用可式精密并联稳压器TL431配合双运算放大器LM358和光耦EL817构成闭环反馈,实现了恒流恒压输出。该电路具有简单、输入电压范围宽、成本低、性能良好、工作稳定可靠等优点。
一、电路的设计
1.电路组成
全电路由抗浪涌保护、EMI 滤波、全桥整流、反激式变换器、PWMLED驱动控制器、闭环反馈电路组成,如图1。

图1 基于SA7527的LED驱动电路框图
2.主电路分析
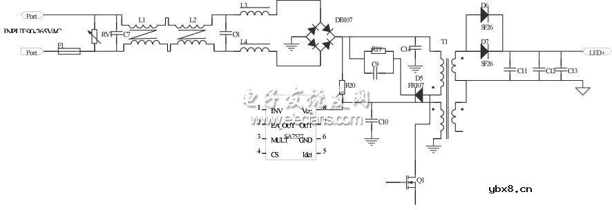
主电路如图2所示。从AC220V看去,交流市电入口接有熔丝F1和抗浪涌的压敏电阻RV1,熔丝起到线路输入电路过流保护的作用,压敏电阻RV1用来抑制来自电网的瞬时高电压保护输入线路的安全,之后是EMI滤波器,L1,L2,C1是共模滤波器,L3,L4,C2是差模滤波器,DB107是全桥整流电路,C13是一个电容滤波器,经过整流后的电压(电流)仍然是有脉冲的直流电。为了减少波动,通常要加滤波器,由R19,C8,D5组成的RCD缓冲电路是为了防止功率管Q1在关断过程中承受大反压,缓冲电路的二极管一般选择快速恢复二极管。
输出滤波器C10,C11,C12并联是为了减少电压纹波。
本电路的特点: ( 1 ) 宽电压输入范围;(2)恒流/恒压特性;(3)由LM358组成的输出反馈取样与恒流/恒压控制电路,成本低,控制精度高,调试简单; (4)本电路可以驱动不同功率的LED。
3.启动电路的设计
启动电路如图2所示。为了使电路正常启动,应该在整流桥整流后的变压器初级线圈与SA7527的供电电压端8脚之间连接一个启动电阻R20,并在8脚与地之间连接一个启动电容C9。接通电源时,流过启动电阻R20的电流对启动电容C9充电。当C9的充电电压达到启动门限电压(典型值为11.5V)后,SA7527导通,并驱动功率管Q1开始工作。整流后电压的最大值和最小值分别用U imax和U imin来表示,I STmax为最大启动电流,V th(st)max为启动门限电压最大值,启动电阻R20由下列公式(1)和公式(2)来确定,该电阻应选择功率电阻,最大消耗功率不能超过1W。


图2 主电路和启动电路
启动电容C9应由下式来确定:

式中,I dcc为动态工作电流;f ac为交流电网频率;HY (ST)为欠电压锁定滞后电压。
什么是PCA?何时应该使用PCA?
时间:2026-04-28
仪表放大器放大倍数分析
时间:2026-04-28
射频微波设计入门
时间:2026-04-28
变压器结构
时间:2026-04-28
8种进行简单线性回归的方法分析与讨论
时间:2026-04-28
什么是RS485通信接口
时间:2026-04-28
简单的上色装置
时间:2026-04-26
液晶屏对比度温度补偿
时间:2026-04-26
双输入视频多路复用的电缆驱动器
时间:2026-04-26
带有75Ω负载的抗阻匹配线路驱动器
时间:2026-04-26
电阻的原理和作用 电阻色环识别图 电路中电...
时间:2026-03-09
NVIDIA CPU+GPU超级芯片大升级!
时间:2026-03-09
什么是室温超导?半导体时代将走向结束?芯...
时间:2026-03-09
石英灯电子变压器电路原理
时间:2026-03-06
半导体光刻工艺 光刻—半导体电路的绘制
时间:2026-03-09
压敏电阻型号的含义
时间:2026-03-05
什么是硅片或者晶圆?一文了解半导体硅晶圆
时间:2026-03-09
一文详解MOS管驱动电路拓扑的设计
时间:2026-03-09
汽车芯片业应汲取的教训
时间:2026-03-09
半导体行业之ICT技术简介
时间:2026-03-09