话说过零检测电路的作用 过零检测电路广泛用于多种电器电路中,下面以液晶电视智能电饭煲、豆浆机电路为例,对过零检测电路的作用进行说明,供参考。 在大屏幕液晶电视开关电源中,通常设有PFC电路,其作用是将300V脉动直流电升到约380V的稳定直流电压,供主开关电源使用。某液晶电视的PFC电路如图1所示,220V交流市电经桥式整流后,由电容C1滤波,由于C1容量很小(通常为1μF左右),所以通过储能电感L送给开关管Q漏极的电压为脉动直流电,由于该电压有波峰和波谷,则要求Q的工作状态或导通时间随之变化,否则易损坏。为了检测输入电压的波峰和波谷,故设置了过零检测电路,L次级线圈产生的信号通过电阻R1送到PFC集成块FAN7529MX⑤脚,作为过零检测信号。美的MB-FSS50]型智能电饭煲的过零检测电路主要由R191、D191、IC102、Q191等元件组成,如图2所示。该电路产生过零检测信号ZERO,通过接口送到面板。
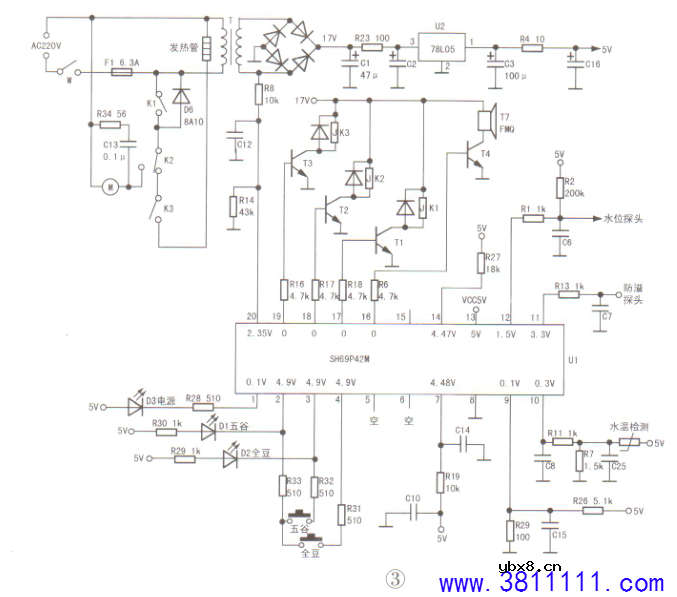
大家知道220V市电的波形是正弦波,其电压值随时间变化而有变化,220V是有效值,最大值为有效值的1.414倍,即310V。为了避免继电器K111在电压最大值时吸合或断开,故设置了过零检测电路,让K111的通/断都在较小电流状态下完成,有效减少触点打火现象,从而保护继电器。 一台九阳豆浆机电路如图3所示,电源变压器T次级电压通过桥式整流电路中的一只二极管半波整流,电阻R8、R14的分压,C12的滤波,在U1②脚产生约2.35V的直流脉动电压,作为过零检测电压。该机设置过零检测电路的目的是防止在市电波峰时启动电机M,因为此时启动电机会产生较大力距,易导致豆浆机倾倒。
|
相关热词:#液晶维修
长虹55D2000i电视,开机后屏显“系统正在升级...
时间:2026-03-09
长虹58U1型机,黑屏的维修
时间:2026-03-09
长虹58Q2F型机,上电后指示灯闪烁,不开机的...
时间:2026-03-09
长虹55D2000i 型机,开机后一直显示厂标“CH...
时间:2026-03-09
长虹50D2000i型机,不开机的维修
时间:2026-03-09
康佳LC22ES61型液晶彩电,图像彩色异常的维...
时间:2026-03-09
康佳LED32F3300CE型液晶彩电开机后花屏的维...
时间:2026-03-09
康佳LED32HS11液晶电视出现开机LOGO后自动关...
时间:2026-03-09
康佳液晶电视LED32MS92C背光亮无图的维修和...
时间:2026-03-09
康佳LED42IS97N(2BOM)液晶电视开机花屏的...
时间:2026-03-09
电信 IPTV 常见故障排除方法与检修实例 (三...
时间:2026-03-08
分享一下解决TV远程各种问题的工具方法,你...
时间:2026-03-09
格兰仕G90F25CN3LV-Q6(GO)变频 微波炉,按启...
时间:2026-03-09
九阳电压力锅维修过程
时间:2026-03-09
《洗衣机维修从入门到精通》电子书PPT之三
时间:2026-03-09
海信TLM32V66A液晶电视不开机的故障维修
时间:2026-03-09
8G29软件工厂调试说明
时间:2026-03-09
TCL王牌 LE50D8810型液晶电视图像抖动故障应...
时间:2026-03-09
创维55F5型机电源板故障维修3例
时间:2026-03-09
TCL L39E5090-3D型液晶电视自动关机故障检修...
时间:2026-03-09