三极管有三个工作状态:截止、放大、饱和,放大状态很有学问也很复杂,多用于集成芯片,比如运放,现在不讨论。
其实,对信号的放大我们通常用运放处理,三极管更多的是当做一个开关管来使用,且只有截止、饱和两个状态。
截止状态看作是关,饱和状态看作是开。
Ib≥1mA时,完全可以保证三极管工作在饱和状态,对于小功率的三极管此时Ic为几十到几百mA,驱动继电器、蜂鸣器等功率器件绰绰有余。
三极管电路举例
把三极管箭头理解成一个开关,如下图为NPN型三极管,按下开关S1,约1mA的Ib流过箭头,三极管工作在饱和状态,c极到e极完全导通,c极电平接近0V(GND),负载RL两端压降接近5V。
Ib与Ic电流都流入e极,根据电流方向,e极为低电平,应接地,c极接负载和电源。

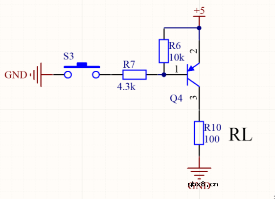
如下图为PNP型三极管,按下开关S2,约1mA的Ib流过箭头,三极管工作在饱和状态,e极到c极完全导通,c极电平接近5V,负载RL两端压降接近5V。
Ib与Ic电流都流出e极,根据电流方向,e极为高电平,应接电源,c极接负载和地。

如下图NPN三极管,对于NPN三极管更应该在b极加一个下拉电阻,一是为了保证b、e极间电容加速放电,加快三极管截止;二是为了保证给三极管b极一个已知逻辑状态,防止控制输入端悬空或高阻态时对三极管工作状态的不确定。

如下图是PNP三极端,对于PNP三极管,更应该在b极加一个上拉电阻,原理同上。

下图NPN三极管,对于感性负载,必须在负载两端并联一个反向续流二极管,因为三极管在关断时,线圈会自感产生很高的反向电动势,而续流二极管提供的续流通路,同时钳位反向电动势,防止击穿三极管。
续流二极管的选型必须是快恢复二极管或肖特基二极管,两者响应速度快。

如下图的NPN三极管,对于某些控制信号为低电平时,可能并不是真正的0V,一般在1V以内,为保证三极管完全截止,不得不在三极管b极加一个反向稳压管或正向二极管,以提高三极管导通的阈值电压。
根据个人经验,推挽输出的数字信号不用加,OC输出、二极管输出以及延时控制有必要加,通常稳压管正常的工作电流≥1mA。

下图是用三极管实现继电器的延时控制的例子。
为三极管延时导通,快速关断的一个仿真电路,D1、R2、C1、D2构成延时导通Q2的回路,C1的电压为12V的时候Q2导通,R3、Q1、R4、R1构成快速关断Q2的回路,C1通过R3和Q1快速放电。

要点
对于NPN三极管,在不考虑三极管的情况下,b极电阻与下拉电阻的分压必须大于0.7V,PNP同理。
b极电流必须≥1mA可保证三极管处于饱和状态,此时Ic满足三极管最大的驱动能力。
另外,对于三极管的放大倍数β,指的是输出电流的驱动能力放大了β,比如100倍,并不是把输出电流真正的放大了100倍。
审核编辑:汤梓红
相关热词:
影响介电常数的因素有哪些?
时间:2026-04-22
关于电流互感器基础知识介绍
时间:2026-04-22
开关电源的工作原理及特性
时间:2026-04-22
绝缘栅双极型晶体管(IGBT)外形、等效结构与...
时间:2026-04-22
信噪比(SNR)的定义,如何计算信噪比
时间:2026-04-22
波特率是什么意思_怎样计算波特率
时间:2026-04-21
RS485基本知识介绍
时间:2026-04-18
什么是激光雷达?激光雷达的构成与分类
时间:2026-04-18
Excelpoint - 一文了解SiC MOS的应用
时间:2026-04-18
什么是磁电阻器?磁电阻特性及应用
时间:2026-04-18
基于逻辑门的构成解释如何完成任意逻辑的管...
时间:2026-03-08
彩灯电路
时间:2026-03-05
NE555的有趣电路设计分享
时间:2026-03-08
三相异步电动机原理
时间:2026-03-04
光耦在电子电路中作用、关键参数详解
时间:2026-03-08
三相异步电动机的拆装详讲
时间:2026-03-04
从0学电路,万用表演示测量三极管方法
时间:2026-03-08
电动机单线远程正反转控制电路图
时间:2026-03-04
H桥电机驱动电路解析
时间:2026-03-08
转角测量电路
时间:2026-03-05