上节内容我们讨论了如何分析一个三极管的放大电路,这些电路现在已经很少以分立电路的形式出现在产品中了。甚至对于集成电路而言也已经很少采用BJT工艺,绝大部分的集成电路采用功耗更低,速度更快的CMOS工艺。但是,分析的方法论对于进一步学习模拟电路或者集成电路是有益的。引用笔者的一句校训来说就是:“越基础的越有生命力,越基础的越有迁移力”。那么这一节我们将探讨下现在依然活跃在分立电路中几种典型的三极管应用电路。
1、功率放大电路
如图1.1所示,功率放大电路可以划分为以下几种电路的形式:
这几类功率放大电路的主要区别在于三极管的静态工作点的位置不同,从而导致放大的特性和效果的差异。

图1.1 功率放大电路的类型
1.1甲类放大
如图1.2所示,甲类放大器的静态工作点在三极管的中间区域,可以保证放大电路始终保持在三极管的线性区域进行工作,导通角宽度为360°,上节所讲的“射极跟随器”即是为甲类放大器。甲类放大器的信号失真小,但是效率低,需要大量的散热设备进行散热,成本高!

图1.2 甲类放大器
1.2乙类和甲乙类放大
如图1.3所示,乙类放大器为推挽结构,上管T1和下管T2交替工作,每个管子的导通脚宽度为180°,转换效率高。由于Q点的位置在其实导通阈值电压处,因此输出波形存在“交越失真”,在两个管子交替导通中间存在一段两个管子都截止的状态。

图1.3 乙类放大器
如图1.4所示,通过通过增加二极管D1和D2 使电路的Q点上移,从而补偿交越失真,甲乙类放大电路兼顾了甲类放大的线性放大工作区和乙类放大的推挽结构,是应用最为广泛的电流型功率放大电路。

图1.4 甲乙类放大器
1.3丙类及其他
丙类放大电路Q点在截止点以下,导通角小于90°,导通范围小于180°,一般应用在高频功率放大电路中。如图1.5所示,丙类放大器其实质是共基极放大电路,上节内容我们了解到共基极放大电路具有极高的带宽。因此,在高频通信电路中常常用于拾取微弱的广播信号,放大电路配合LC选频网络将拾取特定频率的广播信号。这里需要注意的是,共基极放大电路的电流放大能力很弱(~0.9),利用的是其高增益的电压放大能力,因此该电路一般应用在前端的信号调理。

图1.5 丙类放大电路
2、驱动电路
在驱动功率器件的驱动电路中,功率器件的开关速度取决于驱动电路对功率器件的驱动速度,为了实现对功率半导体的高效控制,对驱动电路的能力往往具有很高的要求。驱动能力过小将增加功率半导体的开关损耗,进一步影响半导体的散热和可靠性。
2.1 推挽电路
推挽电路也被人们俗称为“图腾柱电路”,图腾柱电路能够极大的增强电路的驱动能力,从结构上看图腾柱电路了结构和乙类放大器的结构是一样的。但是和乙类放大器不同,应用在功率半导体驱动电路中的三极管主要工作在饱和区和截止区。如图2.1所示,当驱动信号为高电平,上管NPN导通,下管PNP截止,从而形成VCC->GATE 拉电流(Pull Current);当驱动信号为低电平,上管NPN截止,下管PNP导通,从而形成GATE->GND 拉电流(Sink Current)。该电流能够将小电流Ib 放大成几十上百倍的大电流Ic,以此增强对功率器件的驱动能力。

图2.1 图腾柱电路结构
除了图2.1所示的典型图腾柱结构,还有输出节点拆分的图腾柱结构,这样可以设置不同的开通驱动电阻Rgon和关断电阻Rgoff,以此优化对功率半导体的驱动性能。如图2.2所示,设置Rgon=2.2Ohm,Rgoff=5Ohm,Cgate 模拟功率半导体门级电容,Rgate模拟功率半导体门级电阻。仿真结果如图2.3所示,可以看出开启的速度和关断的速度存在明显的差异,另外从驱动电流的波形可以看出,只需要一个很小的基极电流,就能实现对门级电容的大电流充电,增强电路的驱动能力。

图2.2 分级驱动的图腾柱电路

图2.3 仿真波形
2.2 半桥电路
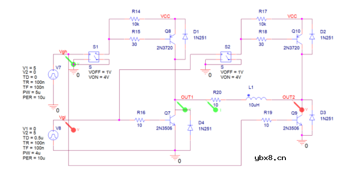
如图2.4所示,基于三极管的半桥驱动电路,该电路常用于H桥或者三相桥结构,用于驱动一些小功率的有刷直流电机或者无刷电机。和推挽电路相比,该电路可以由小电压控制大电压,适用于功率驱动。D1,D2,D3,D4为续流二极管,防止三极管产生过电压。图2.5所示,仿真结果可以看出在死区时间内,存在明显的二极管续流。
现在基于三极管的半桥电路基本上已经被MOSFET所取代。和MOSFET相比,三极管的半桥电路器件损耗更大;另外,MOSFET自带的体二极管能够对方向电流进行续流,三极管半桥必须配合续流二极管才能保证驱动桥的正常使用。
尽管如此,笔者认为三极管半桥驱动电路还是有一个优点,就是对驱动电压的要求不高。因为是电流型器件,控制三极管的开关速度在于控制三极管的电流速度,极小的BE结电容能够实现对基极电流的快速控制。通过控制R15,R16,R18,R19能够对驱动电流进行快速的控制,不需要MOSFET复杂的自举电路已实现对上管驱动。因此,我们在设计一些小功率驱动电路,还是可以使用三极管驱动,降低电路成本。

图2.4 半桥驱动电路

图2.5 半桥驱动电路仿真结果
3、线性稳压电源
线性电源是将晶体管工作在线性区,实现对输出电压的调整,线性稳压器的输出电压只能小于输入电压。因此,我们经常将线性稳压电源称为:LDO。其实这里面有一定的误解,LDO只是线性稳压电源的一种形式,直接翻译LDO(Low Dropout Regulator)应该为“低压差电源调整器”。线性稳压器作为单独的门类,各大芯片厂商推出了各种各样满足不同应用场景的线性稳压器,其中绝大部分属于LDO类型。
3.1 NPN型线性稳压器
如图3.1所示,NPN型线性稳压器通过稳压管D1和三极管Q1构成射极跟随器,R1为D1提供静态工作电流,电路依靠稳压管D1的反向电流进行负反馈调节:当负载变小 -> 输出电流上升(微弱) -> Vout电压下降 -> Q1基极电压下降 -> D1的反向电流减小 -> Q1基极电流增加 -> Q1导通深度增加CE压降降低 -> Vout电压上升。该电路结构简单,射极跟随能力强,但是由于R1电阻不能太大,负载能力调节范围有限,静态损耗较大。

图3.1 NPN型线性稳压器
如图3.2所示,是NPN型线性电源的负载特性曲线,当负载电流较大情况下,需要提高输入电压才能将将输出电压稳定在需要的范围内,电压过低,输出驱动能力也随之下降。该电路为了满足需要的输出功率,需要一个较高的压差。

图3.2 NPN型线性稳压器仿真结果
3.2 PNP型线性稳压器
如图3.3所示,PNP型线性稳压器结构上更为复杂,反馈的深度更深,具有更强的动态的调节能力。调节的最大深度可以让Q2进入饱和导通,Vin和Vout之间的压差可以做到很小(等于饱和压降),因此该电路也被称为“低压差线性稳压器”。电路通过调节R3,R4分压电阻实现对输出电压的调节。如图3.4所示,该电路具有优秀的输入调整率和负载调整率。

图3.3 PNP型线性稳压器

图3.4 PNP型线性稳压器仿真结果
小结
通过两节内容的梳理,我们基本熟悉了大部分的基于三极管的应用电路的原理,这些电路尽管在现在电子线路中已经很少见。但是,对于我们理解三极管,以及流控型半导体器件还是具有一定的帮助,深刻理解这些典型的电路结构,在真正遇到电路问题的时候才能够从容面对,硬件设计也可以很“高级”。
相关热词:
回调函数(callback)是什么?回调函数的实现方...
时间:2026-05-08
电压指示测试灯
时间:2026-05-08
PLC自动步程序的7种编程方法
时间:2026-05-08
压力变送器的工作原理
时间:2026-05-08
ipv6和ipv4有什么区别,哪个网速快?
时间:2026-05-08
TFTP简介_TFTP的特点_TFTP的应用
时间:2026-05-08
氩弧焊与电焊的优缺点,哪个更加结实
时间:2026-05-08
使用高压电阻进行设计的 10 个技巧
时间:2026-05-07
数字仪表与模拟仪表:它们有何区别?
时间:2026-05-07
基于半导体的电源模块与分立元件
时间:2026-05-07
基于逻辑门的构成解释如何完成任意逻辑的管...
时间:2026-03-08
彩灯电路
时间:2026-03-05
三相异步电动机原理
时间:2026-03-04
三相异步电动机的拆装详讲
时间:2026-03-04
NE555的有趣电路设计分享
时间:2026-03-08
光耦在电子电路中作用、关键参数详解
时间:2026-03-08
从0学电路,万用表演示测量三极管方法
时间:2026-03-08
电动机单线远程正反转控制电路图
时间:2026-03-04
转角测量电路
时间:2026-03-05
美的电磁炉电路图大全(六款美的电磁炉电路...
时间:2026-03-07