01运放在有源滤波中的应用

上图是典型的有源滤波电路(赛伦-凯 电路,是巴特沃兹电路的一种)。有源滤波的好处是可以让大于截止频率的信号更快速的衰减,而且滤波特性对电容、电阻的要求不高。
该电路的设计要点是:在满足合适的截止频率的条件下,尽可能将R233和R230的阻值选一致,C50和C201的容量大小选取一致(两级RC电路的电阻、电容值相等时,叫赛伦凯电路),这样就可以在满足滤波性能的情况下,将器件的种类归一化。其中电阻R280是防止输入悬空,会导致运放输出异常。
滤波最常用的3种二阶有源低通滤波电路为:巴特沃兹,单调下降,曲线平坦最平滑;
巴特沃兹低通滤波中 用的最多的是赛伦凯乐电路,即仿真的该电路。
一个滤波器,要知道其截至频率是多少,或者能写出传递函数和频率响应也可以。
如果该滤波器还有放大功能,要知道该滤波器的增益是多少。

当两级RC电路的电阻、电容值相等时,叫赛伦凯电路,在二阶有源电路中引入一个负反馈,目的是使输出电压在高频率段迅速下降。
二阶有源低通滤波电路的通带放大倍数为 1+Rf/R1 ,与一阶低通滤波电路相同;


截止频率为

注明,m的单位为欧姆,N的单位为 u

所以计算得出 截止频率为:

切比雪夫 ,迅速衰减,但通带中有纹波;
贝塞尔(椭圆),相移与频率成正比,群延时基本是恒定。
02运放在电压比较器中的应用

电压比较
上图是典型信号转换电路,将输入的交流信号,通过比较器LM393,将其转化为同频率的方波信号(存在反相,让软件处理一下就可以),该电路在交流信号测频中广泛使用。
该电路实际上是过零比较器和深度放大电路的结合。
将输出进行(1+R292/R273)倍的放大,放大倍数越高,方波的上升边缘越陡峭。
该电路中还有一个关键器件的阻值要注意,那就是R275,R275决定了方波的上升速度。
03恒流源电路的设计

如图所示,恒流原理分析过程如下:
U5B(上图中下边的运放)为电压跟随器,故V1=V4;
由运算放大器的虚短原理,对于运放U4A(上图中上边的运放)有:V3=V5;

有以上等式组合运算得:

当参考电压Vref固定为1.8V时,电阻R30为3.6,电流恒定输出0.5mA。
该恒流源电路可以设计出其他电流的恒流源,其基本思路就是:所有的电阻都需要采用高精度电阻,且阻值一致,用输入的参考电压(用专门的参考电压芯片)比上阻值,就是获得的输出电流。
但在实际使用中,为了保护恒流源电路,一般会在输出端串一只二极管和一只电阻,这样做的好处第一是防止外界的干扰会进入恒流源电路,导致恒流源电路的损坏,二是可以防止外界负载短路时,不至于对恒流源电路造成损坏。

04整流电路中的应用

整流电路
上述电路是一个整流电路,将输入的一定频率的脉冲整流成固定的电平电压,再用此电压控制4-20mA电流的输出电流。该电路功能类似一些DAC功能的接口。
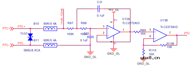
05热电阻测量电路

热电阻测量电路
上图的电路是典型的热电阻/电偶的测量电路,其测量思路为:将1-10mA的恒流源加于负载,将会在负载上产生一定的电压,将该电压进行有源滤波处理,处理后在进行信号的调整(信号放大或衰减),最后将信号送入ADC接口。
该电路应用时,要注意在输入端施加保护,可以并TVS,但要注意节电容对测量精度的影响,当然,如果在一些低成本场合,上述电路图可简化为下电路。

热电阻测量简化电路
06电压跟随器
在运放的使用中,电压跟随器是一种常见的应用,该电路的好处是:一是减小负载对信号源的影响;二是提高信号带负载的能力。

电压跟随器
上图是运用运放实现了电阻分压的功能,首先用电阻获得需要输出的电压,然后用运放对该电压进行跟随,提高其输出能力。
07单电源的应用
在运放的实际使用,我们一般为了保持运放的频率特性,一般都采用双电源供电,但有的时候在实际使用,我们只有单电源的情况,也能实现运放的正常工作。
首先我们运用运放跟随电路,实现一个VCC/2的分压:

分压电路
当然,如果在要求不是很高的场合,我们可以直接电阻分压,获得+VCC/2,但由于电阻分压的特性所在,其动态的响应速度会非常慢,请谨慎使用。
获得+VCC/2后,我们可以用单电源实现信号放大功能,如下图:

单电源的应用
该电路中 R66=R67//R68, 信号的输出增益G=-R67/R68 。
具体应用如下图:运放为单+5V_AD供电,AD芯片的电压是3.3V(基准电压芯片REF3033得到),该3.3V再电阻分压和经过运放跟随后得到1.65V,给到运放的同相输入端。

单电源差分输入并放大的应用
附:运放的应用要点





相关热词:
回调函数(callback)是什么?回调函数的实现方...
时间:2026-05-08
电压指示测试灯
时间:2026-05-08
PLC自动步程序的7种编程方法
时间:2026-05-08
压力变送器的工作原理
时间:2026-05-08
ipv6和ipv4有什么区别,哪个网速快?
时间:2026-05-08
TFTP简介_TFTP的特点_TFTP的应用
时间:2026-05-08
氩弧焊与电焊的优缺点,哪个更加结实
时间:2026-05-08
使用高压电阻进行设计的 10 个技巧
时间:2026-05-07
数字仪表与模拟仪表:它们有何区别?
时间:2026-05-07
基于半导体的电源模块与分立元件
时间:2026-05-07
基于逻辑门的构成解释如何完成任意逻辑的管...
时间:2026-03-08
彩灯电路
时间:2026-03-05
三相异步电动机原理
时间:2026-03-04
三相异步电动机的拆装详讲
时间:2026-03-04
NE555的有趣电路设计分享
时间:2026-03-08
光耦在电子电路中作用、关键参数详解
时间:2026-03-08
从0学电路,万用表演示测量三极管方法
时间:2026-03-08
电动机单线远程正反转控制电路图
时间:2026-03-04
转角测量电路
时间:2026-03-05
美的电磁炉电路图大全(六款美的电磁炉电路...
时间:2026-03-07